AAV股票代码
688238
腺相关病毒股票代码
688238
行业快讯

【Nat Commun.】华师大叶海峰团队协作的创新研发:非侵袭性远红外光引发的Split-Cre软件自我调节人类基因协同

日子:2021-01-12 热点:
2025年七月,西北师范学校活力高校叶海峰的博士生导师项目团队在自媒体《Nature Communications》上发表文章一个多篇“A non-invasive far-red light-induced split-Cre recombinase system for controllable genome engineering in mice”(阅读答案链接转换://pubmed.ncbi.nlm.nih.gov/32709899/)的探讨研发背景。该的探讨建立一个多种鉴于远红外光帮助的裂解Cre-loxP体系建设,保证了借助远红外光对体里表观遗传完成宏观调控的为的。
背景介绍
犹豫Cre-loxP协同模式中要能会面对同一型号协同工艺的非特情人或协同吸收率低等弊端,近几年已会逐渐在性能染色体探析方案层面占领为核心战略地位。Cre-loxP工艺和物理物理化学上的反应诱惑融合,会保证染色体协同的精力特情人,可是,物理物理化学上的反应诱惑的Cre-loxP具备有上皮细胞膜致毒、泄密、脱靶等下风,举例子先天之精管探析方案里常用的tamoxifen诱惑的Cre-loxP模式中,tamoxifen有可能会生产心性能障碍性等现状[1],影响到探析方案数据。与物理物理化学上的反应诱惑模式中相对来说较,光遗传性学杜绝个部分了物理物理化学上的反应诱惑模式中的下风。可是,UV诱惑的Cre-loxP模式中[2]仍具备有上皮细胞膜致毒;蓝光诱惑的CRY2-Cre模式中[3],因为有可穿透结构实力不佳、协同吸收率低等情况,任何在身体内部探析方案采用的进程中仍具备有互补性性。远红外光和近红外辐射源要能会的侵入到结构和生殖器官中[4]。
叶海峰调查员公司通过split-Cre整体上市系統性和远红外光(FRL)可分析光基因组遗传系統性建造了远红外光分析的split Cre-loxP网络体制(FISC,far-red light-induced split Cre-loxP system)。在该网络体制中,Cre酶被可分这两个场面,N端Cre溶合到其中同一个Coh2的构成,溶合体现CreN-Coh2蛋清;PC版Cre溶合到其中同一个DocS的构成,溶合体现DocS-CreC蛋清;在FRL采光必备经济条件下, Coh2和DocS在强责任心的帮助下组合式,而使Cre酶也被立即组合式[5]。该网络体制,含有本底渗透法低,无强烈细胞核渗透性,整体上市学习工作效率高,时候可控硅调光性等特质。变现了必备经济条件性非浸入的基因组调节作用重要性,为食物调查和开展展示一堆种管用的工貝。
研究结果
 
FISC系统建立及优化
体系格局对Cre酶的格局概述,将Cre酶CreN59/CreC60分离出来,勾勒FISC平台(图1a)。在FRL光线照射状况下,DocS-CreC60融成抒发与Coh2-CreN59整合,Cre酶俩个段落继续搭配组合,应该割掉俩个loxP位点间的DNA字段(图1b)。是为了大幅度降低背静的危害,增加DNA协同热使用率勾勒了3个FRL对答的重新无法的子PFRLx(图1c),并对不同于重新无法的子的重新无法的功效参与相对比较,然而会发现在TATA重新无法的子的调整状况下,DocS-CreC60的光引导协同热使用率有效(图1d);4个质粒比被列为10:1:1:20时共转染HEK293内部时,FRL引导的DNA协同热使用率最多(图1e);L9/L9连接的方式在FRL引导时DNA协同热使用率最多(图1f)。
图1 FISC的设计与优化
 
FISC体系的DNA重组性能
从而发现在哺乳期爬行动物组织中对Cre酶催化活性的目的,在HEK-293组织转染FISC质粒和可能含有loxP位点的翠绿色荧光血清(EGFP)或荧光素通知单酶(Luciferase reporter)DNA,后果说明,拥有FISC的组织在FRL目的签发生并购合拼,无FRL时DNA并购合拼技术水平太低(图2a, b),且DNA并购合拼的转化率与FRL太阳光标准和太阳光时间间隔体现正有关的关联(图2c, d)。拿来HEK-293组织外,FISC也不错激活码许多组织的DNA并购合拼(图2e),采取光掩膜控住FRL照晒的空間区城(图2f),发现了该设备的高空間辨认性。FISC设备中,FRL是没有比较明显的组织致癌性且拥有会高效的DNA并购合拼。
图2 FISC系统特性
 
野生小鼠体内FISC系统DNA重组
反驳来对FISC装置可否在两栖动物自身充分调动影响参与研究。小鼠尾冠状动脉高压力注射液体3个质粒的FISC装置,8h后FRL灯照小鼠腹腔,后果表示,FRL灯照12h表演出高荧光素酶几丁质酶(图3a, b)。同样对与众不同的光介导装置参与较发现了,带入FISC装置的小鼠,光照度后荧光素酶几丁质酶非常明显要高于另一个装置图(图3b, c)。
图3 野生型BALB/c小鼠FISC诱导的DNA重组
 
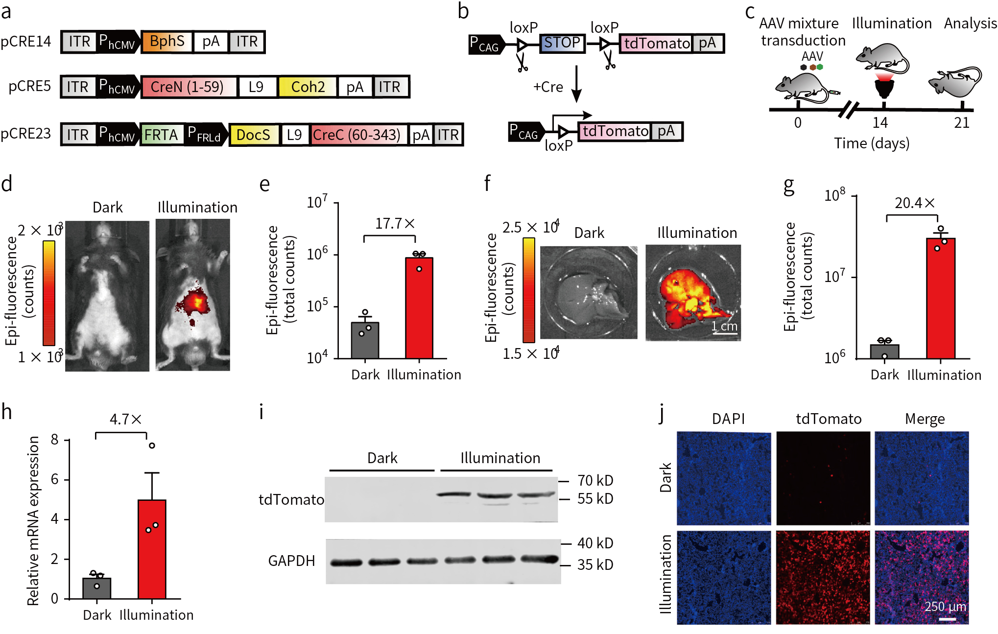
AAV介导的FISC系统诱导tdTomato小鼠基因重组

AAV各种的质粒当做生物体进行分析探讨和医学进行分析疗法的优先疫情各种的质粒,兼具较低的免疫性原性和导致癌症概率。为了能够使该设备在素的妇科疾病疗法中兼具非常无边无际的应运不断发展方向,从而进行分析探讨人工用AAV各种的质粒将FISC设备导入到tdTomato小鼠。是因为AAV各种的质粒的数量受到限制,因此 将FISC设备完后制定3个AAV疫情各种的质粒(图4a)。将3个疫情各种的质粒搭配用尾血管打到小鼠内部的(图4b, c),3周后荧光影像显视爆出于FRL下的小鼠比未爆出于FRL下的小鼠遗传染色体转导工作效率增添17.7倍(图4d, e),但是探测感觉肝胀中网络信号很强(图4f, g),对肝胀组织性机构去qRT-PCR和WB进行分析(图4h, i),AAV各种的质粒介导的FISC设备在FRL影响條件下遗传染色体体现品质和淀粉酶体现品质均偏态增大,肝胀组织性机构切块没想到也证明文件了FRL帮助下体现增添(图4j)。上面没想到表面,与其它的两类给要形式相对来说,AAV用药疗法FISC设备在内部的表现形式出越高的耐腐蚀性,兼具当做一些医学进行分析疗法规划隐藏不断发展不断发展方向。
 
图4 AAV介导的DNA重组在tdTomato鼠中的应用
 
小结

FISC系统可通过AAV在动物体内实现高效的基因重组,能够进行条件性的基因操作,并且具有良好的时间可控性、高渗透性、低毒性和低侵袭性的特点。因此,FISC系统可用于多领域的基因编辑工作。

 

参考文献:
【1】Werfel S, Jungmann A, Lehmann L, Ksienzyk J, Bekeredjian R, Kaya Z, Leuchs B, Nordheim A, Backs J, Engelhardt S, Katus HA, Müller OJ. Rapid and highly efficient inducible cardiac gene knockout in adult mice using AAV-mediated expression of Cre recombinase. Cardiovasc Res. 2014 Oct 1;104(1):15-23. doi: 10.1093/cvr/cvu174. Epub 2014 Jul 31. PMID: 25082846.
【2】Inlay, M. A. et al. Synthesis of a photocaged tamoxifen for light-dependent activation of Cre-ER recombinase-driven gene modification. Chem. Commun. 49, 4971–4973 (2013).
【3】Taslimi, A. et al. Optimized second-generation CRY2-CIB dimerizers and photoactivatable Cre recombinase. Nat. Chem. Biol. 12, 425–430 (2016).
【4】Chen, S. et al. Near-infrared deep brain stimulation via upconversion nanoparticle-mediated optogenetics. Science 359, 679–684 (2018).
【5】Barak, Y. et al. Matching fusion protein systems for affinity analysis of two interacting families of proteins: the cohesin-dockerin interaction. J. Mol. Recognit. 18, 491–501 (2005).
 
重用Cre病毒载体列表



 

银河集团官网 海洋生物为消化吸收相关联探究式保证大体探究式策划方案,从绿色造模、什么是遗传基因选择、什么是遗传基因的操作、hiv病毒包装盒、身理病症查重、制度化探究式、到关察证实等一趟式工作。用专注、确保、严肃的实验太度为消化吸收探究式四轮驱动。


一键拨号 一键导航
二维码扫描反映
扫一扫二维码而光,回访特定选项卡
管理咨询评价
二维码扫描关注新闻
银河集团官网 海洋生物
重返边侧