前言
背景介绍

突出关键
01
终末叶很自然器官衰竭的人们小心肝展现出IGF1R不低的展现能力和卫星信号亲水性
02
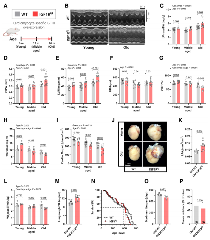
小鼠心肌体细胞IGF1R过表达出来促使初期优胜的左心功效及内分泌系统性肥厚,但会加速器左心皮肤老化及脑力衰退结果英文下降晚年时期期
03
新增心肌癌细胞IGF1R数据根据拉低自噬和线粒体被氧化特性加料中老年心职能问题
04
MBNL1就能比较稳定成纤维材料素体细胞刺激(纤维材料素化)环境下的转录本
研究内容
01

02

03
为了积极主动证件老龄人Tg小鼠自噬失调和剂心作用破环左右的因果相互影响,研究方案者给小鼠及时补充亚精胺,先前已证件亚精胺能能怎强老龄人小鼠的心脏病自噬。进行实验灵魂存在亚精胺能很好阻碍IGF1诱导性的心肌受损细胞系自噬限制。经由五个月的亚精胺服务后对Tg小鼠心室做好开展,得知亚精胺服务的Tg小鼠的心率、LV高质量和构建均值与未工作Tg小鼠基本性一样。虽说亚精胺没有不可逆转已搭建的心肌肥厚,但它怎么样才能优化左室射血、规则化及最明显最窄压等。补亚精胺其中在必定系数上改善效果了衰退Tg小鼠的三羧酸反复的和糖酵解当中体的技术水平。上他们报告表示,心理自噬降低概率参与到了中老年人Tg小鼠心特点障碍性加剧的过程中。

04

05

惊
喜
持
续
心力管及细胞代谢肠道疾病甲壳动物对模型总体实验所八五折划算!复工开产开产强心针!
