浦肯野面运动神经末梢元(Purkinje cell, PC)是小脑牛皮中注意的GABA能面运动神经末梢元,也是在小脑牛皮收到的拥有够消息传出犹豫的面运动神经末梢元。学习出现,小脑浦肯野面运动神经末梢元变形进行共济失常的产生快速发展全过程。然后,进行共济失常的非特异朋友投屏环路以至于因素的病理报告制度仍不模糊不清。

报告单
01
小脑IV/V叶浦肯野细胞系到FN CaMKIIα阳型神经末梢元存有单突触投映

图1 IV/V lobePCs—FNCaMKIIα+投射通路
02
特异性抑制IV/V lobePCs—FNCaMKIIα+投射通路可导致共济失调样行为

图2 光遗传抑制IV/V lobePCs—FNCaMKIIα+投射通路可导致共济失调样行为
03
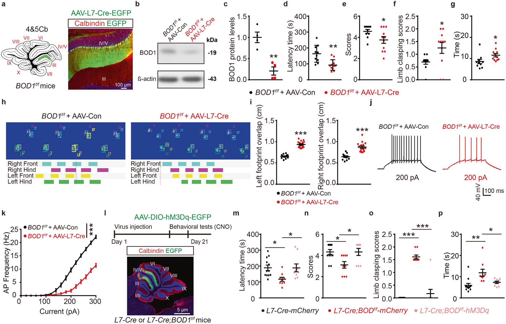
IV/V叶浦肯野细胞核BOD1缺少可导致共济失常

图3 特异性敲除浦肯野细胞中BOD1可导致共济失调

图4 BOD1调控IV/V lobePCs—FNCaMKIIα+投射环路
04
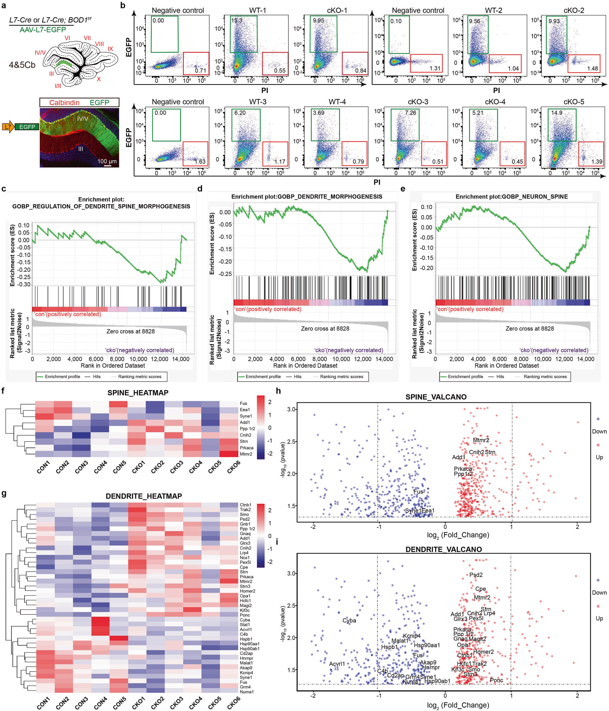
BOD1相关信号通路介导IV/V lobePCs—FNCaMKIIα+异常导致共济失调的分子机制

图5 BOD1通过调节树突和树突棘相关基因影响浦肯野细胞树突形态发生改变

图6 上调IV/V叶浦肯野细胞中BOD1的表达可改善小鼠共济失调样行为
假设
本文借助转基因小鼠、病毒示踪技术、膜片钳记录、光遗传学、化学遗传学、多种行为学范式、Cre-Loxp系统介导的条件性基因敲除、转录组分析等多种技术手段发现小脑IV/V叶浦肯野细胞中BOD1缺失可通过调节树突和树突棘相关基因导致树突棘密度和树突分支降低,进而引起其活性下降,并通过影响IV/V lobePCs—FNCaMKIIα+投射环路,引起FN CaMKIIα阳性神经元异常放电,最终诱发共济失调发生。此项研究找到了一条特异性介导共济失调发生的神经环路,为探索预防相关疾病的神经调控手段及临床治疗的分子药物靶点开发提供了强有力的依据。
银河集团官网 生物技术我幸为研发者展示浦肯野内部(L7)非特异聊天启动时子、光基因显性基因规律、无机化学基因显性基因规律学、Cre等AAV病毒有哪些承载,注力脑神经实验研发!
