菜单
个人中心
光于银河集团官网
返回
装修公司说
银河集团官网 大新闻记
荣誉称号自身资质的
成功高新产品
科研开发服务性
返回
组学服务管理
什么是基因诊疗形式科研服务性
基因组运作
肿瘤细胞實驗
猎物工作
的特色化工作
人体细胞与什么是基因治疗方法CDMO
返回
抗癌药物Post-IND售后服务
内部与dna诊疗服务管理
取舍银河集团官网
新技术定制开发
线质量处理
公司优缺点
二次利用医疗CDMO
返回
粉碎医学专业CDMO
创业者内在联系
返回
总部公告信息
认识方试
最新报道新闻咨询
返回
业务部信息
总部资讯
填加银河集团官网
股票代码
688238
股票代码
688238
首页
关于银河集团官网
科研服务
细胞与基因治疗CDMO
再生医学CDMO
投资者关系
新闻资讯
加入银河集团官网
业务资讯
业务资讯
公司新闻
最火款式颁布 欲购从速 | 锥体精神元论述重要工具—Thy1-Cre鼠实验英文工作
耗时:2021-09-17 炎热程度:
新品发布
随着研究的不断深入,现代神经科学需要关注大量不同种类的神经元或胶质细胞,进行精细研究,除了特异性启动子的应用外,还可以借助多种Cre小鼠模型配合DIO病毒策略或flox小鼠策略以实现特异性操作神经元的目的。
Cre-LoxP系统
来源于噬菌体P1的Cre/loxP系统主要包括2个重要组成部分:一个是loxP位点,另一个就是可以对loxP位点进行识别的Cre酶,使两个loxP位点间发生基因重组,实现对目的基因删除、翻转、易位和序列互换。在神经科学领域,此技术可以用于对神经环路的特异性标记、特异细胞类型中内源基因的功能研究及构建小鼠模型等。(更多Cre体系相关内容,可参考【知识分享】一半海水、一半火焰,分子表达操控中高频出现的Cre、Flp、Dre等重组酶系统如何工作)
Cre鼠营销策略
利用基因敲入手段,借助CRISPR/Cas9技术,将Cre重组酶定点插入到小鼠基因组中,获得可特异性在某类神经元中表达Cre的工具鼠,从而可以配合AAV-DIO病毒载体,做到精准操控神经元的目的,亦可以和多种Flox鼠搭配使用,研究不同基因的功能。
以Thy1-iCre专用工具鼠概述勾勒方式
锥体细胞是大脑皮层内最主要的兴奋性神经元,所有的皮层信息传出都是由锥体神经元携带的,参与条件性恐惧反射(fear conditioning)、学习记忆(learning and memory)、感觉和运动(sensorimotor process)信息的处理等多种生理过程,在神经退行性疾病动物造模及神经损伤研究中均发挥重要作用。
Thy1是锥体神经元的特异性启动子,在前脑、海马、杏仁核、丘脑及视网膜等区域均有丰富的表达, Thy1-cre鼠配合重组AAV病毒可在以上脑区实现细胞特异性标记、光遗传学和化学遗传学操纵、在体钙成像记录,或者组织特异性的基因编辑。
Thy1-Cre鼠应用策略
1、Thy1-Cre鼠配合AAV-DIO- DREADD病毒载体,操纵杏仁核BLA区Thy1阳性细胞改变恐惧记忆的消退和维持
在杏仁核中,Thy1阳性的细胞集中分布在基底外侧部(basolateral),而Thy1阴性的细胞则广泛分布于整个杏仁核。这两类神经元在恐惧记忆的形成、消退(extinction)和消退维持(retention)中分别起到了不同的作用。其中Thy1阳性标记的细胞表现出对恐惧抑制或者被称为“恐惧-关(Fear-Off)”神经元的特性[1]。
在Thy1-Cre鼠BLA注射兴奋性化学遗传学病毒AAV-DIO-Gs-DREADD-IRES-mCherry,同时以AAV-CaMKII-eYFP作对照,可见Gs- DREADD的表达局限在BLA,但是对照病毒的荧光则广泛地分布在整个杏仁核。在动物进行恐惧消退和消退维持实验前30 min于腹腔注射CNO。结果显示,在恐惧消退过程中,使用化学遗传手段增强BLA Thy1神经元的兴奋程度虽然使动物的恐惧行为出现下降,但相比对照动物这一变化在统计上并未表现出显著。然而在恐惧消退维持测试中增强BLA Thy1神经元的兴奋程度可以使动物的恐惧行为显著下降,这提示增加BLA Thy1阳性神经元的活动有助于恐惧记忆消退的巩固。
AAV-DIO-Gs-DREADD肌注于Thy1-Cre鼠
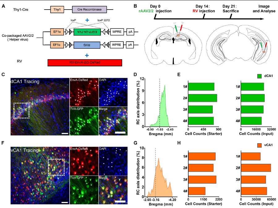
2、基于Thy1-Cre工具鼠追踪直接投射到腹侧和背侧海马CA1区的图谱
在Thy1-cre工具鼠的腹侧海马(vCA1)和背侧海马(dCA1)先后注射表达绿色荧光的Helper病毒和表达红色荧光的RV病毒,同时感染2种病毒的起始神经元(starter cell)共标记为黄色[2]。
Thy1-Cre听取AAV helper和RV蠕虫病毒进行神经末梢元跨单突触箭头
3、条件性敲除BIN1改变神经元活动性
使用Thy1-Cre鼠和Bin1flox/flox鼠杂交,从而在兴奋性神经元中特异性地敲除Bin1基因。使用c-Fos染色标记活动的神经元数量。结果表明,在引入外界刺激的情况下,在海马及压后皮层中对照组小鼠的c-Fos阳性细胞数量均显著高于Bin1敲除组。但是在将动物暴露在新环境后,Bin1敲除鼠齿状回的c-Fos阳性细胞数量高于对照鼠。以上结果表明,在兴奋性神经元中敲除Bin1可以改变神经元的活动[3]。
Thy1-Cre鼠和flox鼠有性杂交试验先决条件性敲除效果
锥体神经元参与多种生理过程,而Thy1-Cre工具鼠的出现可实现特异性针对锥体神经元操控,是一项重要的实用技术手段,目前,银河集团官网 生物已制备成熟的Thy1-Cre小鼠,同时,为配合Cre鼠的多种应用策略,银河集团官网 现推出Cre鼠+AAV病毒打包促销活动:
病毒载体介导的Cre/loxP系统
相较于转基因小鼠,借助病毒载体介导的Cre系统实现特异性操作神经元或基因的目的,同时可以大大缩短实验的周期,另外,多种多样的病毒载体,可以最大限度的满足各类实验的需求。各类病毒载体的特点如下:
Cre-loxp软件系统的运用
特异性标记/环路示踪
可以借助Cre品系的小鼠和Cre依赖表达的病毒载体结合使用,达到特异性对某些细胞的标记和操控目的。运用神经示踪技术对大脑特定神经环路的结构和功能进行解析时,亦可以借助Cre重组酶系统和AAV血清型(比如rAAV2/9、rAAV2/retro、rAAV2/1)结合适用,达到特异性对神经环路标记和功能研究的目的。
基于rAAV1-Cre顺行单级跨突触示踪
(Zheng P’s lab., Sci Adv., 2019[4])
在实际进行实验课题过程中,病毒载体辅助和Cre小鼠的配合使用即有互补性,又能相互验证,成为动物体内研究尤其是神经科学领域研究中不可或缺的助力。
参考文献
[1] Nat Commun. 2016 Oct 21;7:13149.doi: 10.1038/ncomms13149.
[2] Front Neural Circuits. 2021 Apr 14;15:643230.doi: 10.3389/fncir.2021.643230.
[3] PLoS One. 2019 Aug 13;14(8):e0220125.doi: 10.1371/journal.pone.0220125
[4] Sci Adv. 2019 Feb 20;5(2):eaat3210. doi: 10.1126/sciadv.aat3210.
上一篇:
CNS2021 | 转化神经科学及先进疗法开发专题研讨会诚邀您参加
下一篇:
杆状病毒——大容量工具载体 | 新品发布
返回列表
最新新闻
“七载征程 感恩有你”—庆祝银河集团官网 上海七周岁生日
银河集团官网 腺相关病毒(AAV)再度展现在eLife杂志(IF=8.303)
防疫期间领导深入银河集团官网 慰问调研
银河集团官网 人给您的一封信
银河集团官网 上海携手申新消防联合开展消防演习
银河集团官网 党支部召开“不忘初心、牢记使命”暨庆祝中华人民共和国成立70周年专题民主生活会
热烈祝贺银河集团官网 上海与天津早期成药性评价重点实验室共建基因治疗药物载体联合研发中心
一键拨号
一键导航
扫条码反馈机制
扫扫下,意见反馈某一网站
资讯调查问卷
咨询热线
15800353038
手机扫码大家关注
银河集团官网 生态学
重返壳体