
结果
1.不同卒中模型小鼠的反应性胶质细胞的突触吞噬作用
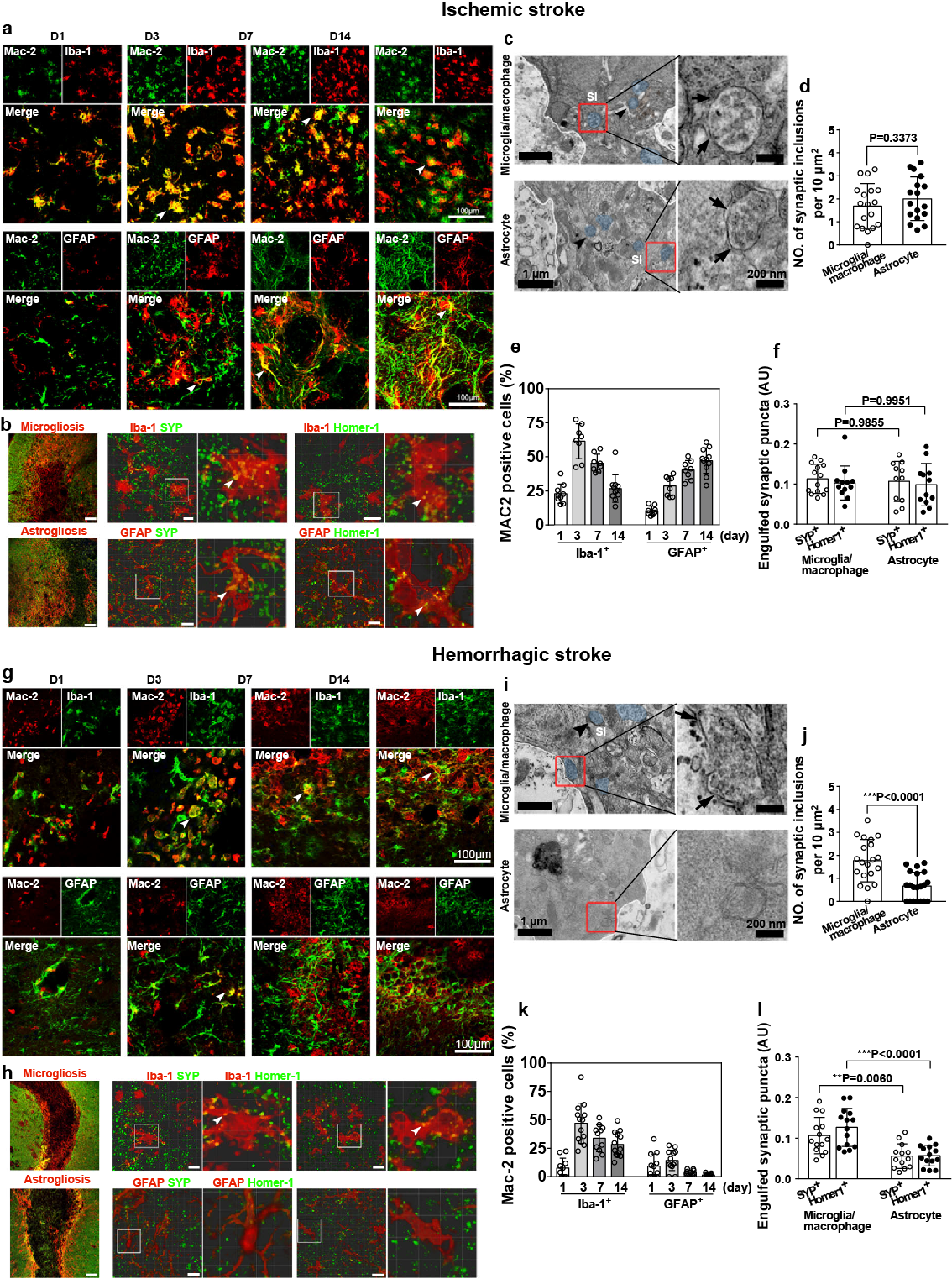
一方面作著融合了啮齿类部分动物脑血官病毒模式--脑供血不足性卒中(Ischemic stroke)MCAO绘图和出血点性卒中(Hemorrhagic stroke)ICH模型工具(图1),并在卒中后D1、D3、D7和D14用Mac-2毁灭生物学圆形标志物与Iba-1(小胶质細胞/巨噬細胞标记物)和GFAP(星形胶质细胞核标志logo物)做共标。看见,在血管痉挛性卒中MCAO3d模型中,小胶质体肿瘤组织体上皮细胞系/巨噬体肿瘤组织体上皮细胞系和星形胶质体肿瘤组织体上皮细胞系均看见了Mac-2,D14有25%的小胶质体肿瘤组织体上皮细胞系/巨噬体肿瘤组织体上皮细胞系和50%的星形胶质体肿瘤组织体上皮细胞系传达Mac-2(图2 Ischemic Stroke)。金桥接地铜绞线——加塑铜绞线,在阴道流血性卒中ICH模型工具小鼠大脑皮层中,也得知了Mac-2与Iba-1和GFAP共标表现(图2g),D14把你想表达出来Mac-2的小胶质生殖受损生殖细胞/巨噬生殖受损生殖细胞占25%,星形胶质生殖受损生殖细胞仅占5%(图2 Hemorrhagic stroke)。
马上又,小说作家的研究了小胶质神经元/巨噬神经元和星形胶质神经元在缺血性性卒中合流血性卒中建模小鼠头部的突触毁灭情况报告。只依靠免役荧光染色的、电子散射电镜(TEM)技术水平感觉,两个胶质组织细胞在脑供血不足性脑卒小规模鼠中夺取精神突触(图2b-d,f);在导致出血性脑卒中只剩下小胶质组织/巨噬组织介导突触充斥(图2h-j,l)。

图1 啮齿类动物界脑微血管消化道疾病对模型引入

图2 不一卒中整治小鼠的症状性胶质受损细胞的突触吞食功效
现在来,理论研究相关人员充分运用AAV疫情质粒区别将展示可以抑制性突触后荧光吐噬上报电子器件(AAV-hsyn-Gephyrin-mCherry-eGFP)和兴奋感性突触后荧光变异汇报组件(AAV-hsyn-PSD95-mCherry-eGFP)注塑到小鼠纹状体。GFP(pKa 6.0)和RFP(pKa 4.5)对溶酶体生活环境的敏感度性不一样。溶酶体水解反应酶首要分解GFP,使GFP荧光在溶酶体中减少,而RFP在溶酶体中是可靠发生的。应用场景这类操作过程,分析员工发觉,脑缺血性小鼠中治理和改善性突触后(InhiPost)和性快感性突触后(ExPost)均被小胶质肿瘤血细胞系/巨噬肿瘤血细胞系和星形胶质肿瘤血细胞系变异(图3 Ischemic Stroke);脑留血小鼠里面大大多InhiPost和ExPost被小胶质组织肿瘤細胞/巨噬组织肿瘤細胞吞灭,星形胶质组织肿瘤細胞无很深效果(图3 Hemorrhagic stroke)。

图3 小胶质癌肿瘤细胞膜/巨噬癌肿瘤细胞膜和星形胶质癌肿瘤细胞膜腐化卒中的鼠的性奋性和调节性突触
上述所说结果显示的提示了,小胶质癌血肿瘤生殖细胞系核/巨噬癌血肿瘤生殖细胞系核和星形胶质癌血肿瘤生殖细胞系核在坏死性卒小鼠中频繁缴活于是吞灭神经系统突触;而在大出血性卒小鼠中仅仅小胶质癌血肿瘤生殖细胞系核/巨噬癌血肿瘤生殖细胞系核频繁缴活介导突触吞灭,星形胶质癌血肿瘤生殖细胞系核无特别目的。
2.反应性胶质细胞是通过MEGF10/MERTK通路对胶质增生区域的突触进行吞噬
MEGF10和MERTK是髙度市场定位于星形胶质体细胞中的充斥多巴胺受体,极具髙度传统性,MEGF10和MERTK可辨认性快感性突触和压制性突触所突显的充斥网络信号启动时充斥时候。
为此,论述人研究了卒中后区别日子段MEGF10和MERTK表达方法及定位手机症状(图4a,k),灵活运用Western blot等技术水平具体方法出现,卒中后13天,在反應性小胶质神经元和星形胶质神经元下表中出现MEGF10和MERTK展现特殊不断增加(图4)。

图4 小鼠缺血性性和流血性卒中后MEGF10和MERTK表达方式总体水平的上涨
进一点,小说家借着生活条件性DNA敲除小鼠和TEM观查知道,梗死性卒中13天后,特女性朋友在小胶质細胞系/巨噬細胞系或星形胶质細胞系中敲除MEGF10DNA(MEGF10KO)或MERTK染色体(MERTKKO)使得不起作用性胶质细胞核介导的神经末梢突触摧毁提高;相同地,在留血性卒中后1六天,MEGF10KO或MERTKKO小鼠小胶质组织/巨噬组织介导突触充斥特性上升(图5)。

图5 MEGF10KO或MERTKKO小鼠卒中后胶质组织细胞介导突触充斥业务能力回落
3.反应性胶质细胞特异性敲除MEGF10或MERTK基因可改善神经功能障碍

图6 症状性胶质神经元非特异聊天敲除MEGF10或MERTKdna持续改善小鼠卒中后树突棘密度计算
下面来,实验工作员浅谈了小胶质人体細胞系/巨噬人体細胞系和星形胶质人体細胞系介导的脑神经突触充斥对小鼠卒中效果的决定。MEGF10KO或MERTKKO 小鼠MCAO造模后15天,出现 脑减小面积计算影响(图7a-d);凡此种种,ICH造模后15天,C-MEGF10KO或C-MERTKKO 小鼠由删性卒中从而导致的心室放大想象赢得可以改善(图7e-h)。
的同时,神经系统技能损伤、评分表( mNSS)、转棒实验英文(rotarod test)、游来箱被动技能逃避(step-through passive avoidance test)情况学范式最终结果挖掘,特女性朋友在小胶质人体癌上皮神经内部/巨噬人体癌上皮神经内部和星形胶质人体癌上皮神经内部敲除MEGF10染色体遗传或MERTK染色体遗传,促进企业促进由血管痉挛性卒中会造成的面神经系统情况缺陷;而在出血点性卒中后有特女性朋友在小胶质人体癌上皮神经内部/巨噬人体癌上皮神经内部敲除MEGF10染色体遗传或MERTK染色体遗传可促进情况缺陷(图8)。

图7 特情人敲除MEGF10或MERTK遗传基因提高由MCAO促使的脑委缩及ICH促使的心室增大现像

图8 非特异聊天敲除MEGF10或MERTKdna缓和由卒中出现的动作思维障碍
4.反应性星形胶质细胞在不同卒中模型中的吞噬相关基因表达

图9 血管痉挛性脑卒中与出血点性脑卒中星形胶质组织细胞主宰对应dna描述的差异
结论
