事事皆有根源上,充当我们都身體的指挥者员,脑在休息的举办阶段中具备最为关键的的角色。调查是因为,休息和转生的的情形更改,是个更快的阶段,而这家阶段依赖性于脑中有关系神经系统wifi网络的活动内容[1]。
瞌睡虫走得开吗?不,它在我们脑子里
在我门的脑中,侧下丘脑分为了不同形式的可以淡化觉悟的脑精神元,但可以淡化休眠时间的脑精神元那里里尚不清晰。20110年八月份23日,Nature异物在线平台刊载了完美家的一览表看到[2]。孩子们在脑中一款叫未明带(Zona incerta,ZI)的脑风景区内找寻了可以淡化休眠时间的脑精神元,的帮助人民揪出了脑海里里的“瞌睡虫”!实验结果:
近半年探索以为,邻近侧下丘脑的未明带脑区(Zona incerta,ZI)参与到印象和的运动的数据整合,并向许多脑区放出网络信号。如何被人故意的刺激丘脑向ZI的投屏会展开休眠时间活动,但因起休眠时间的究竞是哪种中枢神经元?小编已然现象确定探索。
1. 腹侧ZI区Lhx6阳性的神经元特性
在前期的研究中,作者在腹侧ZI区鉴定了一类表达Lhx6的GABA能神经元前体细胞,并认为此类细胞可能与睡眠相关,因此作者选用Lhx6-cre的小鼠进行研究(图1a-b)。
实验发现,下丘脑中的Lhx6 神经元同时也表达GABA能神经元的标志物,例如Gad1、Slc32a1等(图1e-g),进一步的实验发现,在腹侧ZI区,Lhx6分别在45%和33%的Slc32a1 和Gad1 神经元中表达(图1c-d),这些结果都进一步表明Lhx6 神经元是一类GABA能神经元。
2. 借助病毒载体解析腹侧ZI区Lhx6 神经元的神经环路
借着AAV新冠hiv病毒承载(AAV9-DIO-ChR2–eYFP),小说创作者在Lhx6-creER鼠观察植物了腹侧ZI区Lhx6 运动脑感觉周围神经末梢末梢元的投映感情,发现了了ZI区Lhx6 运动脑感觉周围神经末梢末梢元从下向上丘脑Hcrt 运动脑感觉周围神经末梢末梢元的投映,已经Lhx6 运动脑感觉周围神经末梢末梢元向中脑(黑质、腹侧背盖区及中缝背核)单胺能运动脑感觉周围神经末梢末梢元的投映(图2)。不但,借着逆向工程标记图片的狂犬新冠hiv病毒,小说创作者还找回了各个投映到腹侧ZI区Lhx6 运动脑感觉周围神经末梢末梢元的中上游核团(图2)。
图2 依托于病毒感染形式分析ZI区Lhx6 周围神经元的神经末梢环路
3. 腹侧ZI区Lhx6 神经元与睡眠的关系
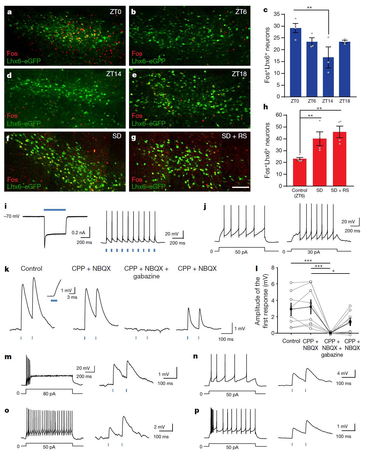
看到中枢精神环路不过是辨析功用的第一个步,收起来,作家就直接关察睡眠质量活动与该类中枢精神元的沟通。 没想到发觉,腹侧ZI区Lhx6 运动面脑中枢面周围脑神经末梢元在高安稳的睡觉气压下(维持照光或安稳的睡觉丧失后)活动组织看不出提升(Fos表示量持续增长)。全组织膜片钳科技的没想到显示信息,Lhx6 运动面脑中枢面周围脑神经末梢元是侧下丘脑Hcrt 运动面脑中枢面周围脑神经末梢元和GABA能运动面脑中枢面周围脑神经末梢元(二者之间被我认为是有助于觉悟的情形的运动面脑中枢面周围脑神经末梢元)的突触前运动面脑中枢面周围脑神经末梢元。那么,Lhx6 运动面脑中枢面周围脑神经末梢元能够凭借功效于Hcrt 运动面脑中枢面周围脑神经末梢元,执行其有助于安稳的睡觉的初心(图3)。
图3 Lhx6 面神经元在深度睡眠中的用
4. 选择性基因敲除间脑Lhx6的表达明显减少睡眠
凭借Cre-LoxP的dna敲除方式方法,创作者在间脑选定性敲除脑神经元中Lhx6的表答,发现这点操作使用强烈增多了NREM休息和REM休息的间隔时间(图4)。 参考文献标注:NREM和REM休眠时间是休眠时间的各种的时候,分別是非要迅速眼动期休眠时间和迅速眼动期休眠时间。 
图4 抑制性敲除间脑Lhx6的把你想表达出来更为明显缩短休息时间
5. 化学遗传学手段激活或抑制Lhx6 神经元会改变睡眠行为
后,作著根据AAV蠕虫病毒承载,在腹侧ZI区域环境Lhx6 面感觉周围周围神经元表述出来化学上的隐性基因学道具(DREADD),并根据CNO来修改密码(表述出来hM3Dq的节肢生物)或抑止性(表述出来hM4Di的节肢生物)Lhx6 面感觉周围周围神经元的营销话动,观看的睡觉动作的的变化。結果遇到,修改密码Lhx6 面感觉周围周围神经元会突出变短顿悟日子,增长NREM和REM的睡觉日子;反过来,抑止性Lhx6 面感觉周围周围神经元营销话动会增长的睡觉日子(图5)。 
图5 生物隐性基因学的技术研究分析Lhx6 神经系统元与入睡手段的联系
实验总结:
入睡对没个都不得少了,因为仍有有许多人受如果出现失眠或想睡觉困难的担忧,以至于,搞清除脑袋中的“瞌睡虫”在哪些里至关至关重要。 在企业中,笔者运用电脑病毒质粒平台,巧用环路示踪记号、光遗传病性学技艺、化学式遗传病性学技艺和电生理方面技艺等,签定了腹侧ZI区Lhx6呈阳性的脑神经系统元是一个类重点的驱动入睡的脑神经系统元,为企业寻等到这点“瞌睡虫”。 银河集团官网 微生物 仍然了解面神经有效各个领域的2017最新来展,为教学科研工做者保证一流的宏病毒质粒载体,肋力基础条件钻研。 文本中看到的一些病毒样本媒体均有销售人员。 参考文献:
[1] Saper CB, Fuller PM, Pedersen NP, Lu J, Scammell TE. Sleep state switching. Neuron. 2010;68(6):1023-42.
[2] Liu K, Kim J, Kim DW, Zhang YS, Bao H, Denaxa M, et al. Lhx6-positive GABA-releasing neurons of the zona incerta promote sleep. Nature. 2017.