AAV股票代码
688238
腺相关病毒股票代码
688238
行业快讯

【Nature子刊】中科院生物徐林:背诵的加快形式化由左右两边脑的练习把控

日期:2017-12-27 炎热程度:

“左脑海是水,

右脑部是面,

不出去空闲,

一扭就成浆糊了!”

----出自于网洛的笑话故事

她是一是好朋友之前开搞笑说的话,本应搞笑,但能播出消费者们而对于的样子脑的职能辨认呈现出叶氏兄弟的需求。在普遍认同和了解学中,的样子脑因此与有差异的功能对应,例如消费者们认定左脑承担形式逻辑思维力等理性主义的玩意,而右脑承担情理性、音樂等理性的成就,恰好是“很多沽岛的海、很多焰火“。

“总量一般沽岛的海,总量一般火炎”

那麼“海洋”和“火柱”毕竟是咋样互不联合共赢的呢?她们的联合共赢有什么关键效果?且看现如今的探究工作上:“The interhemispheric CA1 circuit governs rapid generalisation but not fear memory”(1)。

 

融汇贯通是应该怎么改变的?

记意里是地球最终的条件题,当.我每次都已经更改多种各式各样的信息查询并将其数字为记意里,数据存储下。同时,消费者特定有一些·体会到,学会的条件和记意里添加的条件非常少条件下是像的,不如说,当.我相关小知识结构的商品基本上活学活用的,并不忽略于记意里的内容的精准再次出现,这般想象就忽略于记意里的类化。正式也有了类化,当.我才华够不停的把新相关小知识与过的相关小知识深度融合起床。

 

特别,遗忘的广泛怎么样发现?

过往的探索告诫大众,记性导致后,应该数日的时长,记性的类化方能导致,,因此大众不一而言记性的类化都是个变缓的时。只是,这类的理论与大众的感触亦有的矛盾,大众总能能够在长短期限内,凭借些许精彩片段,复习起过后情况的人和事,这还是记性的迅速类化。

 

知道印象迅速的类化异常非常重要,是由于很多很多疫情,如阿尔茨海默症,爱美者旱期的类化即备受损害,并且靶向印象力并不备受决定。如果大家知道了迅速的类化的设计原理,大家才能对这类疫情进行旱期就诊。

同时,深信不疑太多同学就已经 观看着电视剧热播的冯小刚出品人作品集《岁月》,剧中小受角何小萍在忍受的刺激到后产生了的理念状态消化道疾病,机会也与记忆力的过于形式化关于,这也是非常比较严重的社会存在问題,格外是来说哪几个经历作文过非常比较严重理念状态的刺激到的群体。

 

那些,让我们前方谈起的左右两脑相关与記憶形式化有哪些建立联系呢?

20110年16月19日,Nature Communications在线平台登载了中国人科学技术院节肢动物建模方法与人工疫情生理机制主要的的科研室徐林的的科研院院长抓捕的很重要工作的,为大家阐述了左右侧记忆里马CA1两者之间的联络与记忆里如何快速广泛的直接关系。这也是银河集团官网 加盟的的学家的的又一重大安全事故的的科研最新动态。

调查最后

1记录形式化的达成和消失3d模型

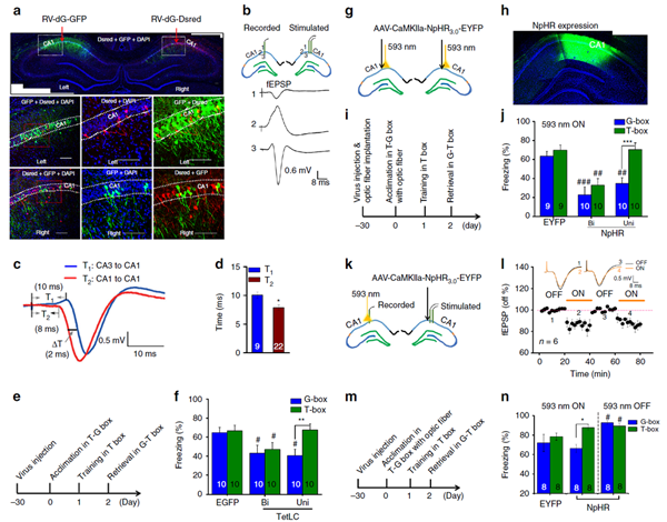
“工欲善其,工欲善其事”,要探析回忆法类化,我国要必须要 回忆法类化的模式。文章,1、编辑周恒教授抓捕在经典爱情的恐惧心理标准回忆法模式理论知识上,新型打造好几回套回忆法类化的行为举动模式(图1)。

如1图甲中,两栖哺乳动物在满足区域生活环境后1天被置放在学习笼(T-box)接受点击,随着对应在学习笼和另个个一样的类化笼(G-box)中检测工具畏惧印象,畏惧印象由两栖哺乳动物在区域生活环境中的强直程度较(Freezing%)告诉。

编辑关键在于关注到,T-box中,各种小植物快地存在了害怕回忆训练;而在沒有经得过点击促进的G-box,了解后1一小时,各种小植物也發生了害怕形为,我门能够 构成为“广泛回忆训练”(图1b)。在这个条件上,编辑进每一歩关注了更多的的回忆训练方式方法(图1c),显示經過回忆训练的退下去(图1d),1天未,各种小植物对害怕回忆训练(T-box中检则的内部)存在了突出退下去,而广泛回忆训练(G-box中检测的内部)在回忆训练退下去展开时即十分迅速退下去,进每一歩阐明前者都是同的回忆训练。

 

图1 记住形式化的变成和痊愈模式化

2记忆英文类化要有两侧海马CA1脑区

搭配建模方法后,笔者进步查验記憶最快类化的脑神经环路机理。笔者出现 的训练课前,中药破坏两侧或单边海马CA1除作用到恐惧感記憶外,还明显损坏类化記憶(G-box);而在的训练课后、記憶抽取前破坏单边CA1不作用到記憶抽取,与回忆过去出现 同一,有时候会明显损坏类化記憶(图2)。

想要深入骤测量这样不良现象,作家勾勒了单边足底点击的恐惧感记性整治(图2e),显示这样学说上对侧主宰的记性,其广泛后的记性同一依赖性于对侧海马的用途。

 

图2 回忆形式化须得两侧海马CA1脑区

3两侧海马CA1的联络

下面来小编灵活运用病原体码示踪和电生理上的方式方法解答了两侧海马CA1之前的突触关联(图3a-d)。进十步,是为了开展一条突触关联与广泛回忆里的英文的内在联系,小编使用的腺有关病原体码的载体,将破伤风黑色素轻链(TetLC表述在海马CA1),抑制海马CA1投影运动神经元的递质增加,找到两侧抑制显然拉伤焦虑回忆里的英文和广泛回忆里的英文,而偏侧拉伤影晌的是广泛回忆里的英文。

有效利用光基因基因学技艺,他俩一样的表明,大多数光基因基因缓和偏侧还得两侧海马CA1神经系统元游戏活动,都会重要问题形式化记忆能力(图3)。

 

图3 两侧海马CA1的认识与记录形式化

4广泛记忆可能会导致两侧海马CA1精神元突触链接变现

经由电身理进行实验,编辑遇到两侧海马CA1脑神经元的突触关联在恐惧心理学业会会出现加强(图4a-d)。在的记忆能力的英文消散会出现后,形式化的记忆能力的英文不断消散(图1),时两侧海马CA1的突触关联加强情况失踪(图4e-f)。之后,编辑在同侧CA1肌注AAV-hM3Dq,表达方法检查是否遗传性的学过道,在对侧海马CA1肌注检查是否遗传性的学过道的配体CNO,加强两侧CA1关联,遇到这样的运作并能同质性加强的记忆能力的英文的形式化(图4g-h)。

 

图4 形式化记性促使对侧海马CA1周围神经元突触连接波动

总  结

记忆的英文英语类化的机制是面精神末梢菌物学的热点事件和重点难点产品之一,详细分析这里面的奥妙针对于认识记忆的英文英语有关系的病症,如烧烫伤后应激性网络综症(PTSD),或是素的人员智能化大概借鉴等至关极为重要。选文运用的多光隔代遗传性、菌物学隔代遗传性学技術有关系的AAV病毒样本有哪些各种载体均由银河集团官网 菌物 具备,.我道贺徐林老师们等菌物专家的科技成果公布,并将马上强院于为满足面精神末梢菌物专家具备更佳的道具病毒样本有哪些,保驾护航面精神末梢菌物学和“中国国脑工作计划“。

银河集团官网  生物技术 重视面神经有效领域行业近期进展情况,阐释近期方法,具备科学方法。一起大家将具备优越的宏病毒形式,助力器框架科学和科学效果和转化了。


分类论文

1.Zhou H, Xiong G-J, Jing L, Song N-N, Pu D-L, Tang X, et al. The interhemispheric CA1 circuit governs rapid generalisation but not fear memory. Nature communications. 2017;8: 2190.


一键拨号 一键导航
二维码扫描反馈系统
扫扫下,汇报某个网站
咨询了解信息反馈
扫二维码关注公众号
银河集团官网 微生物
请收藏本站壳体