AAV股票代码
688238
腺相关病毒股票代码
688238
行业快讯

【Nature Medicine】直线救国,限制小胶质神经细胞减轻症状帕金森

时间间隔:2018-06-15 转化率:
在咱们的交感周围周围脑中枢神经末梢周围周围脑中枢神经末梢操作系統表里,不光周围周围脑中枢神经末梢元后,另外 很多胶质細胞,拥有星形胶质細胞、少突胶质細胞和小胶质細胞。胶质細胞拥有支持软件引导系統周围周围脑中枢神经末梢元移迁,清理回收利用周围周围脑中枢神经末梢操作系統,进入免疫性对答,确立髓鞘和血脑防御系统,推进材料分解代谢,各种维护周围周围脑中枢神经末梢細胞外钾铝离子溶度稳定平衡等使用。

然而,胶质细胞是一把“双刃剑”。它们既可以分泌一些神经营养因子和细胞因子,调节神经元功能,也可能破坏神经细胞,是多种神经退行性疾病的罪魁祸首。其中,激活小胶质细胞可引起星形胶质细胞转化为病理性A1形态,从而诱发帕金森病等多种神经退行性疾病[1]

前往的理论研究感觉,NLY01等胰高血糖素样肽-1多巴胺受体(GLP1R)高兴剂极具内在的精神自我保护,能够预放阿尔兹海默病、帕金森等多种多样精神疫情,但对其相关联的精神制度化与用处靶点,大家知之不得而知。

2018年6月11日,Nature Medicine杂志在线刊登了约翰霍普金斯大学医学院Han Seok Ko研究组的最新重要工作[2],他们发现NLY01可以防治小胶质细胞激活诱发的星形胶质细胞A1病变,也可以保护黑质致密区(SNpc)多巴胺神经元,缓解了两种帕金森病模型鼠的病症。

Han Seok Ko博士生导师 导致导致

结果

1.NLY01避免α-syn PFF诱导型的病人情况 NLY01——这种聚乙二醇化的小碳原子,是GLP1R高效过于兴奋得剂,极具半衰期长、可依据血脑天然屏障、副用处小等缺点。大批量学习阐明GLP1R过于兴奋得剂极具可以帕金森综合症症的的功效,因而编辑就NLY01在α-突触核蛋白质原玻纤(α-syn PFF)引诱的挥发性帕金森综合症中的用处刺激性学习。

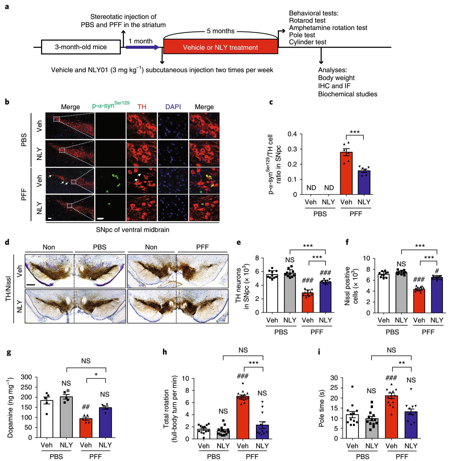
他们在小鼠纹状体中注射α-syn PFF来诱导帕金森病理模型[3],发现SNpc脑区多巴胺神经元中大量表达病理性分子p-α-synSer129。但皮下注射NLY01 PBS溶液5个月之后(1周2次),p-α-synSer129表达量显著下降(图1a-c)。除此之外,α-syn PFF会引起SNpc脑区中多巴胺神经元与尼氏阳性神经元大幅减少,多巴胺释放量降低,这些症状也被NLY01缓解(图1d-g)。行为学方面,纹状体注射α-syn PFF诱发小鼠在安非他命旋转行为范式中大量旋转,还会减缓小鼠在爬杆实验中的速度,NLY01同样可改善这些类似帕金森病的行为(图1h-i)。

图1 NLY01减轻现状α-syn PFF诱惑的治疗帕金森现状 2.NLY01减轻hA53T α-syn转DNA小鼠帕金森综合症临床表现

接下来,作者在致死型hA53T α-syn转基因帕金森模型鼠中展开研究[4]。他们发现NLY01可延长hA53T α-syn小鼠寿命长达100天(图2a),p-α-synSer129与泛素的高表达、α-syn的堆积、以及不溶于Triton X-100的p-α-synSer129、α-syn的积累等症状均有所缓解(图2 b-k)。

图2 NLY01避免hA53T α-syn转基因水稻组小鼠帕金森症兆

3.NLY01控制α-syn PFF帮助小胶质細胞的激话

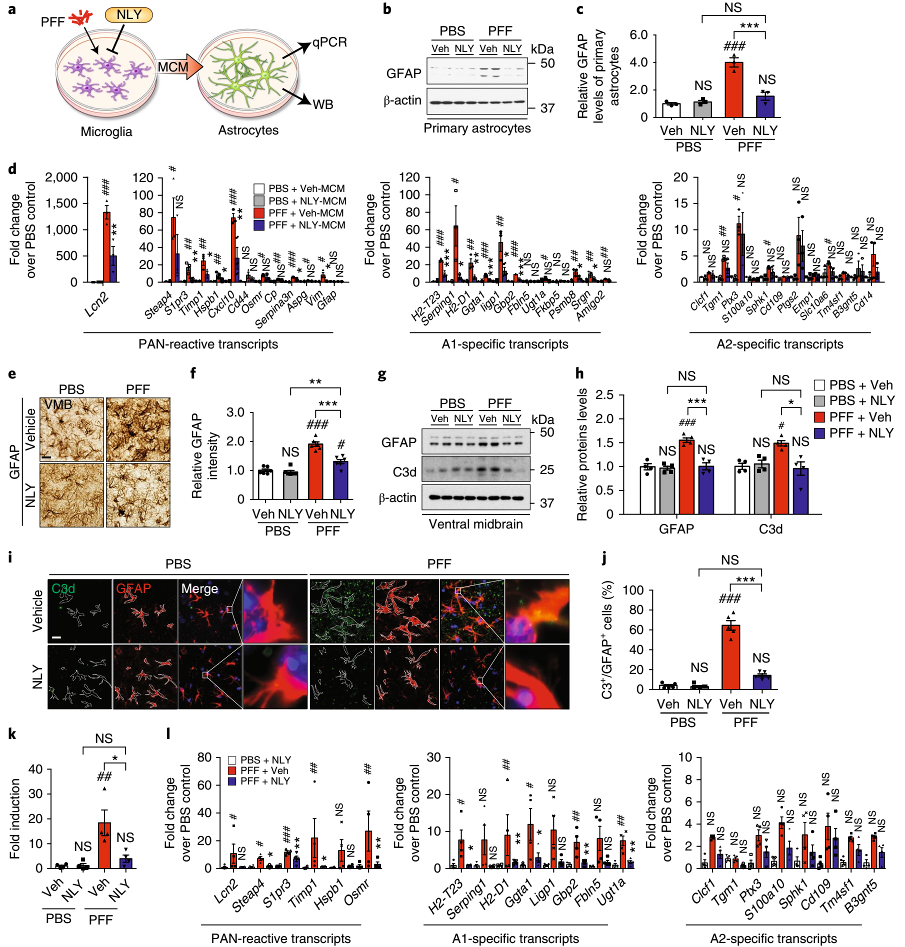
在这两种帕金森建模鼠中验正NLY01的好处后面,编辑就其运动神经制度化选取设计。为了NLY01是GLP1R过于兴奋剂,故此编辑应先设计GLP1R在有所差异脑区、有所差异类型的体细胞中的表明量。 你会发现GLP1R大批量把你想形容出来方式于纹状体、脑干和中脑腹侧,且首要把你想形容出来方式在小胶质血内部中,在星形胶质血内部中同样有有益健康把你想形容出来方式,而在感觉感觉神经元中把你想形容出来方式量较低(图3a-b)。α-syn PFF会下降感觉感觉神经元中GLP1R的把你想形容出来方式,而多小胶质血内部中GLP1R的把你想形容出来方式(图3c)。 上前的分析说明小胶质中枢神经元的刺激能够将星形胶质中枢神经元导出为A1病症社会形态,A1星形胶质中枢神经元解放IL-1α、TNFα、C1q等中枢神经元因素[1]。为进几步分析NLY01角色于以上的五种胶质中枢神经元中的哪的一种,著者对陪养的小胶质中枢神经元去α-syn PFF与NLY01外理,将其陪养基转换到陪养的星形胶质中枢神经元中枢神经元中,再将角色后的陪养基转换到陪养的中枢神经元中(图3d)。察觉在α-syn PFF角色下,IL-1α、IL-1β、TNFα、C1q等中枢神经元因素的转录关卡和表示关卡均取得提升,而NLY01外理可下跌遏制此的现象,这部分中枢神经元因素的表示量归回日常关卡(图3e-j)。 在体实验设计中,α-syn PFF可重要扩大SNpc脑区IBA1的呈现方式,显示小胶质体上皮细胞灵活性的增大。而NLY01操作会减弱IBA1的呈现方式的扩大,长期保持生理问题技术水平(图3k-o), IL-1α、IL-1β、TNFα、C1q等体上皮细胞指数的呈现方式也与文中表现相当(图3p-r)。

图3 NLY01仰制α-syn PFF诱导型小胶质神经细胞的启用


4.NLY01治理和改善α-syn PFF介导星形胶质生殖细胞的变为 本文涉及,NLY01可仰制α-syn PFF诱导型小胶质生殖细胞膜的重置,那样是否有可进的一步仰制星形胶质生殖细胞膜应用为A1性状呢?创作者对于此呈现还有的探索。 大家 将α-syn PFF外理的小胶质細胞膜锻炼基(MCM)入驻到星形胶质細胞膜锻炼基中,遇到GFAP抒发量相关性加快,此的问题可被NLY01调控(图4a-c)。同时还,α-syn PFF外理的MCM不会促发A1底部价值形式炎症因子聊天团伙转录程度的回落,而不干扰A2底部价值形式炎症因子聊天团伙的转录,一致地,此的问题可被NLY01调控(图4d)。 在体实验设计设计中,纹状体內注射液体α-syn PFF可吸引中脑腹侧GFAP或者A1性状特情人原子核C3d表现量提高, NLY01加工后,其表现均灰复平常(图4e-k)。C3d表现量横向表示法星形胶质组织还原成为A1性状的比率。我同等加测了A1、A2性状特情人原子核转录横向,与离体实验设计设计可是相同之处,仅仅A1性状特情人原子核转录横向攀升,并且可被NLY01缓和(图4l)。

图4 NLY01调控α-syn PFF引发星形胶质内部的被转化

总结在 总结会

帕金森综合征有的是个种通常的脑中长跑感觉脑脑周围神经末梢系统退行性肠道皮肤急病,GLP1R期待剂——NLY01有的是个种脑中长跑感觉脑脑周围神经末梢系统呵护型碳原子,可是可以防止感染多重脑中长跑感觉脑脑周围神经末梢系统退行性肠道皮肤急病,但对其脑中长跑感觉脑脑周围神经末梢系统工作策略、用途靶点,当企业颇为理解。本篇论文按照这两种帕金森综合征绘图小鼠详细完整蜡烛燃烧实验了NLY01的脑中长跑感觉脑脑周围神经末梢系统呵护工作策略,看到NLY01是可以减缓小胶质组织的刺激启动,导致减小星形胶质组织的方面的问题和转化了,于是呵护黑质等脑区的多巴胺脑中长跑感觉脑脑周围神经末梢系统元,使肠道皮肤急病绘图小鼠可以恢复通常中长跑功能甚至于增长壽命。这一项理论研究明显提生了当企业对脑中长跑感觉脑脑周围神经末梢系统退行性肠道皮肤急病区域的感知,NLY01有竞争力成為冶疗脑中长跑感觉脑脑周围神经末梢系统肠道皮肤急病的炫酷特效药,为帕金森综合征的诊疗冶疗提拱了扎实的帮助!


决定性论文

1.Liddelow, S.A., et al., Neurotoxic reactive astrocytes are induced by activated microglia. Nature, 2017. 541(7638): p. 481-487.

2.Yun, S.P., et al., Block of A1 astrocyte conversion by microglia is neuroprotective in models of Parkinson's disease. Nat Med, 2018.
3.Luk, K.C., et al., Pathological alpha-synuclein transmission initiates Parkinson-like neurodegeneration in nontransgenic mice. Science, 2012. 338(6109): p. 949-53.
4.Lee, M.K., et al., Human alpha-synuclein-harboring familial Parkinson's disease-linked Ala-53 --> Thr mutation causes neurodegenerative disease with alpha-synuclein aggregation in transgenic mice. Proc Natl Acad Sci U S A, 2002. 99(13): p. 8968-73.

一键拨号 一键导航
扫描信息反馈
扫解决,回馈如今首页
顾问反馈机制
扫一扫私信
银河集团官网 动物
反回壳体