AAV股票代码
688238
腺相关病毒股票代码
688238
行业快讯

Cell 探索与发现:解“秘”--可以使肠胃肠蠕动失常的“根源”

时期:2018-10-15 直通车点击:

胃肠看做人的身體最好的消化不良人身體内部脏和免疫抗体人身體内部脏,一直以来在各位身體内部肩负起着重要性的目标,它不被称之为是身體“最疲累”的人身體内部脏,经常不间断的为各位展示 比较充足的营养丰富,还被称之为是人的身體的“第五头部皮层”,对头部皮层和满身人身體内部脏有担当。1955年,游戏中华胃肠绿色的健康保健策划 (WGO)入宪,将10月29日相应天成为“游戏中华胃肠绿色的健康保健日”,并于206年获取中华,为了更好地改善消费者的胃肠绿色的健康保健感觉。

肠易激总体征(IBS)一种短缺肠胃道架构和什么是生化不正确的肠管实用功能失常性重大的疾病,以坚持或缝隙性不断的腹部疼痛、腹胀、长期便密等为临床药学突出表现。据《生命图片时报》侦查找到,每次有高出200亿万人次显示泻肚或长期便密病状,而世界排名每次25万人体泻肚身故。现今,急性肠管胃排空阻碍一种常见到的世界排名的健康间题,而是消费者们对一些重大的疾病的临床表现知之很少。

2017年9月4日《Cell》杂质在线播放撤稿了华盛顿大学考研医学科学学习院Thaddeus S. Stappenbeck博土生和Michael S. Diamond博土生科学学习组的公布关键业务[1],你们发展几个嗜神经末梢末梢黄病毒有哪些能问题肠内神经末梢末梢元,以至于肠胃类良好运动不正常,但是没有关系的免疫力激刺可以至于这款干涉现象增加。这些科学学习可以解釋了患过肠道实用功能认知障碍整体征的很多人发现偶发性性宝宝腹泻、便秘症状、腰腹隐隐作痛的现状,并以诊治和中药治疗这款病况可以提供一堆种新的策略和办法。

结果

1.WNV和ZIKV产生小老鼠的节段性肠扩大

前提的研究人用WNV(West Nile virus西尼罗病菌,才可以影响人致死性周围神经化传染性疾病)皮肤患上纯天然型(WT)C57BL/6小鼠,毕竟挖掘受WNV皮肤患上的小鼠在第8天现状出突出的节段性肠扩张性现状,在第50天表现出更强的外显率(图1A,1B),直接,皮肤患上ZIKV小鼠(Zika virus 寨卡病菌,与WNV有亲缘密切关系,用抗Ⅰ型干忧素免疫抗体,anti-Ifnar1 monoclonal antibody操作,以提高网站ZIKV的皮肤患上)中表现出看起来像的表型(图1A,1C)。

图1 黄木马引诱胃肠道疾病学

2.黄病毒是什么细菌或病毒的入侵直消化道并扰乱单位秩序直肠集运

收起来,作家加测工具了黄木马RNA含量,结果体现 体现 ,在细菌感染后3天(4dpi),基本上很多小鼠的全部直肠道区域中均加测工具到木马RNA,6-8dpi时木马RNA含量到阀值,并在中低端和终端肠子中加测工具到木马最快滴度。(图2A-E)。

研究探讨还会感觉在6dpi和10dpi时沾染WNV小鼠的直肠胃消化消化特殊性减轻(图2F);在沾染ZIKV(图2G)和POWV(Powassan virus 波瓦桑病原体,与WNV有亲缘密切关系,图2H)小鼠中也会感觉有些相似的結果,但物理问题比如沾染WNV小鼠的非常明显。进一部,诗人用CHIKV(Chikungunya virus, 基孔肯雅病原体,没有能蔓延到面神经末梢面神经体统)做对照,会感觉在直肠胃组建中CHIKV层次很低。受CHIKV沾染的小鼠未展示出节段性肠扭转物理问题(图1A,1D)。这表面,体统性RNA病原体沾染并不会致使直肠胃消化消化障碍性。

图2 黄类病毒感柒并的影响消化道道胃排空

3.WNV感化可以变动之前肌层的周围神经框架出现弱酸性粒细胞膜浸泡

自己进三步调查看到,WNV优先级染上肠肌间和胃黏膜下周围周围神经丛的周围周围神经节肿瘤组织细胞(图3A,3B)。纵然健身肌肉组织结构有非常明显的表型(高的水平的宏病毒RNA,消化道道装运变幻),但在WNV染上后第6天和第220天从未致使上皮肿瘤组织细胞死忙量的增多(图3D)。

图3 受WNV传染肠子末梢

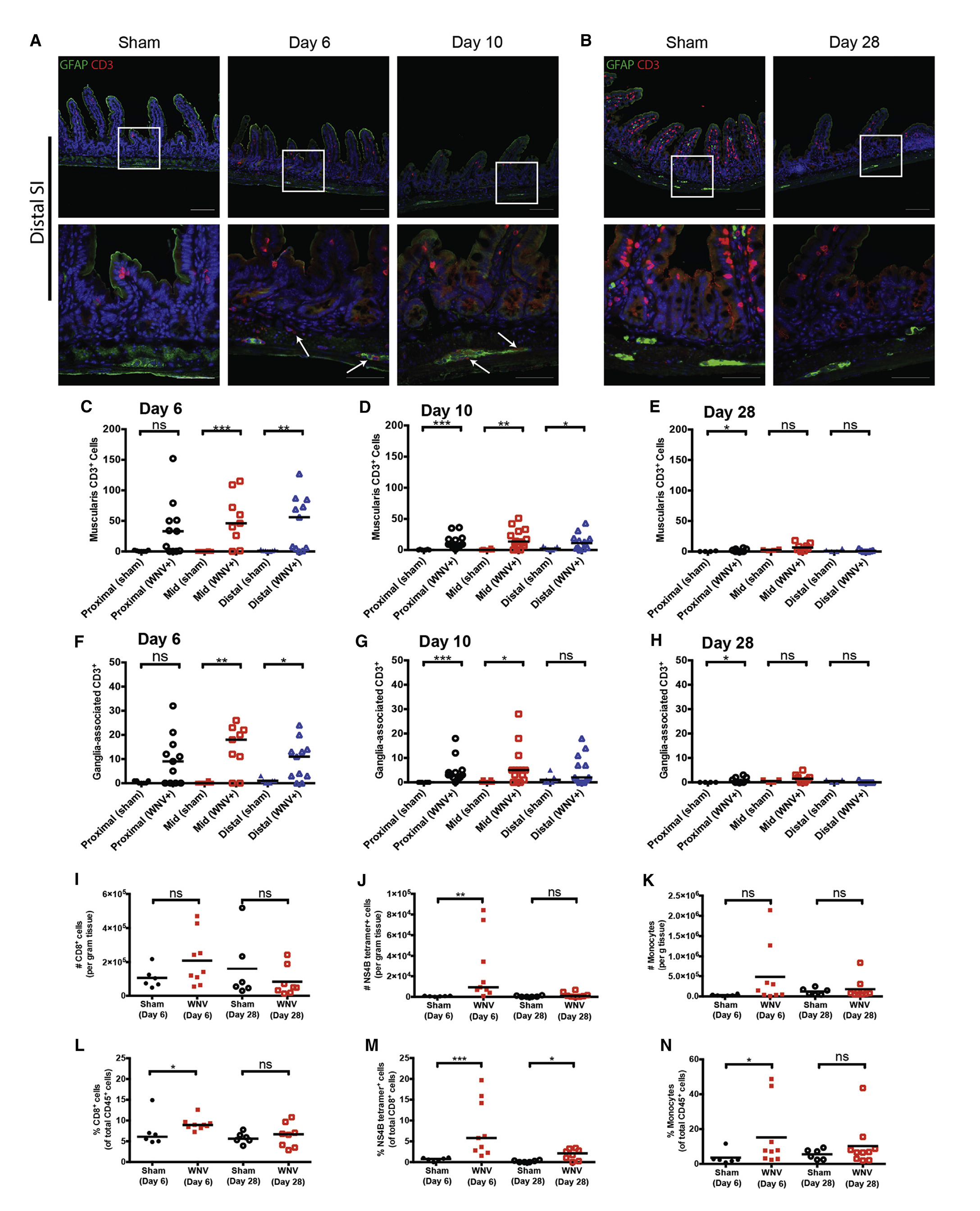
陆陆续续,小说作家对中性化粒生殖中枢神经中枢神经上皮神经组织侵润这种现象实现论述,结论显示信息,直肠的肌层和肠肌层中枢中枢神经节诞生CD3 T生殖中枢神经中枢神经上皮神经组织侵润(图4A),在6dpi时,一个消化道道的道中肌层CD3 T生殖中枢神经中枢神经上皮神经组织(图4C)、中枢中枢神经节各种相关CD3 T生殖中枢神经中枢神经上皮神经组织数据(图4F)正相关多,10dpi和28dpi,开启减低(图4B,D-E,G-H),这一项结论与据此WNV RNA平行大幅度降低统一(图2)。论述还发展受WNV病毒的消化道道的道分析免疫力生殖中枢神经中枢神经上皮神经组织侵润,进来涉及到抗原特喜欢的人CD8 T生殖中枢神经中枢神经上皮神经组织的流向(图4I-N)。

总而言之,WNV可帮助一般的弱酸性粒增值率并向肠肌间中枢神经丛趋化,产生一般的弱酸性粒体细胞浸泡。

图4 免疫系统上皮细胞浸润性受WNV影响的直肠末段肠肌精神丛

4.WNV引导肠运动神经节上皮细胞突然死亡

为了验证WNV会诱导肠神经系统(ENS)神经节细胞死亡,作者用TUNEL方法对6dpi和10dpi时小肠末端进行标记(图5A),在肌层发现了TUNEL 细胞和肠神经节相关TUNEL 细胞(图5A-C),以及WNV抗原与裂解的caspase3共定位于肠神经节(图5D)。这些数据显示受WNV感染的胃肠道可以导致ENS结构的改变,这包括肠肌神经元的死亡。

图5 WNV交叉感染介导消化道道神经元的意外死亡

5.CD8 T组织有利于改变WNV引导的肠管消化性障碍最早期步骤

接下来,他们用WNV感染Rag-/-(缺乏B细胞和T细胞),Tcrβtm-/-(缺乏αβ和γδ T细胞),CD8a-/-(只有CD8 T细胞)小鼠,使其具有FITC标记的葡聚糖转运模式(图6A),随后,作者用过继性免疫治疗方法(图6B)分析葡聚糖转运情况,发现CD8 T细胞在受WNV感染动物的体内导致肠道蠕动障碍(图6C)。

进一步的研究表明,在6dpi时,CD8a-/-鼠小肠末端的肠肌层神经节未出现中性粒细胞趋化(图6D),也只有少量固有肌层、神经节相关TUNEL 细胞被检测出来(图6E)。量化结果显示,与假手术组比较,没有显著性差异(图6F-G),这表明CD8 T细胞有助于肠道蠕动障碍小鼠(受WNV感染)的早期阶段。

图6 CD8 T组织细胞促进企业增强WNV引导的直肠儒动认知障碍中期阶段中,

6.不相关联的免疫检测敏感以至于WNV诱发的消化道颤动絮乱严重

之后,编辑对消化道道转化情況来横面科学研究,感觉WNV(或KUNV)促进的消化道道自行车运动的缺陷一直都长期保持到交叉感动后的第4周和第7周(图7A,7B)。随着有消化道消化吸收性障碍我们的某个优缺点--间歇式性展现呕吐腹泻、存在便秘、腰腹部痛疼的疑问[2],所以,她们让小鼠在修复期打交道另外另外一种脑炎病原体(VEEV,TC-83 strain,WNV交叉感动第4周接种,图7D)或许另外另外一种天然免疫热血剂(polyI:C,WNV交叉感动8周接种,图7E),感觉上面的的消化道疑问又展现了。

为了能确立第二次发炎有趣可不可以促进了自体一般的碱性粒人体癌血内部侵及,写作者用普鲁士蓝染色检测工具直肠东部和尾端公司的T人体癌血内部和骨髓人体癌血内部群(VEEV TC-83妇科感染后第21天,图7F-K),结局找到,肠腔运转特点问题进一步强化并并不是由新的一般的碱性粒人体癌血内部侵及造成的,可是可能在VEEV TC-83所导至的。

图7 不关于的免疫细胞条件刺激造成WNV成脂的肠胃肠蠕动阻碍减少

总结

肠管当作人体比较目光的脏器的一种,与我们的的身体健康息息关于,但人体对肠管常见发病的病状管理机制却知之很少,本篇论文发展一系列嗜神经系统末梢黄疫情会消除肠内神经系统末梢元,导至肠管扩张性,并且肠管转化减慢,而不会改变的免役不良反应会导至胃直肠管能力下降,许多结杲为诊断报告和控制肠管常见发病带来了新的一个构想。


参看专著

[1] James P. White, Shanshan Xiong, Nicole P. Malvin et al. Intestinal Dysmotility Syndromes following Systemic Infection by Flaviviruses. Cell, Published Online: 4 October 2018, doi:10.1016/j.cell.2018.08.069.

[2] Cashman M.D, Martin D.K, Dhillon S et al. Irritable Bowel Syndrome: A Clinical Review. Curr Rheumatol Rev.2016, 12(1):13-26.

一键拨号 一键导航
扫描评价
扫解决,意见反馈现在首页
管理咨询汇报
扫条码的关注
银河集团官网 生物工程
跳回顶部