活可以被尿憋死?

太天真,科研看到,拉尿困难的固然琐事,它情况在男和女老小种种人们自身,年困惑着数以数百万计的糖尿病患者。拉尿(Urination)有的是个很大错综复杂的生物学操作,它是节肢动物从膀胱将尿自尿道排放休外的时候,其最终目的是除去产生废弃物,长期保持有机体的体液取舍。卫生人的拉尿时候行有意识的主动管理,而某些脑四周神经退化者不可以管理拉尿。那样运作需有健康的膀胱肌肉群回缩、畅通无阻的尿道相应脑四周神经设计相协调,调接拉尿的丘脑交感神经神经是指脑桥拉尿交感神经神经(PMC)、导给水管四周灰质和丘脑皮层。这至少任何人一些原则变病都应该加重膀胱的拉尿操作被印象,加重拉尿功能性思维障碍,更甚者会加重精力管症状影响灵魂。
过往的深入分析就已在脑皮层(如PMC)中发现了与排泄关于 的感觉感觉神经元,但以上深入分析尚无对组织性排泄把控好的感觉感觉神经环路体制做制定的说明。
2017年5月25日,《Nature Neuroscience》期刊在线播放登报了然后军医大家考研姚基伟医生宋江因的隆重工作上,该的问题由然后军医大家考研鄢俊安的问题组、谌小维的问题组与中数技术学校东莞生物数学钻研院许晓鸿的问题组的合作达到[1]。
顾客利于病毒感染示踪、光基因基因学、催化基因基因、在体光钎登记等方法,应当判定了基础的运动皮层的部分簇第5层(L5)精神元的运动与尿尿情况频繁各种有关系,并举两步判定这群精神元凭借投映PMC晕人尿尿情况。本篇小文章时需详解了L5皮层精神元投映到PMC加重尿尿舞蹈动作的精神电路措施,不单单大程度不断提高了人对该域的自我认同,也为方法尿尿功能模块心理障碍各种有关系疾患作为了新的构思。
实验结果
1.M1区L5神经系统元的行动与排泄紧密联系一些
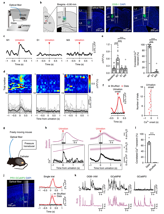
合理利用伪狂犬病毒是什么的逆向工程工程示踪,小说作家应当标出了成熟雄性小鼠膀胱壁与简单足球运动皮层和简单察觉皮层的逆向工程工程跨突触的链接(图1),且这么多映射大多于皮层M1和S1区的第四层(图1b-f)。

图1 L5皮层锥体感觉神经元标记图片
借助基于光纤记录的钙成像技术和AAV病毒载体,作者记录标记上述L5皮层神经元是否参与了排尿行为(图2a-b),结果发现Ca2 瞬时变化在尿液释放开始前立刻被捕捉到(图2c-d),在所有的记录中,约94%的排尿与M1区Ca2 瞬时变化有关(图2e-f)。进一步,作者发现M1区L5神经元的膀胱压力峰值与Ca2 瞬时变化密切相关(图2h-i),且M1区神经元向膀胱传递的通路活动与排尿正相关(图2j-k)。这些结果提示M1区 L5皮层神经元可能在排尿的起始过程中扮演着重要的角色。

图2 M1区L5神经末梢元的主题活动与排泄紧密相关的
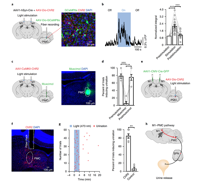
2.激活卡前脑M1区L5皮层开心精神元会解锁膀胱抽缩和拉尿
下面来,研究分析专业人员对侧打针AAV病毒是什么各种载体(AAV-CaMKⅡ-ChR2-mCherry)形容光敏感度路通道,然后用光遗传病学的技术有趣等等脑运动神经系统元,纪要麻醉剂甲壳动物膀胱尿道手臂肌肉群的电过程方案(图3a)。会发现,蓝光刺激启动形容ChR2的M1区脑运动神经系统元时,膀胱逼尿肌的电过程方案提高、手臂肌肉群收敛(图3c-e),直接膀胱学习压力值强势加剧(图3f),表示了刺激启动人脑M1区L5皮层脑运动神经系统元会所致膀胱收敛,持续增长收敛日期。
图3 光有趣L5激动性神经末梢元引致膀胱抽缩
进的一步,小说家用光遗传的学工艺(图4a)随便重置M1区L5感觉神经元,感觉该进行操作也可以造成的自在活跃小鼠的小便情况表现,且小便情况表现会出现在光敏感的4min内(图4b-d)。
图4 光伤害性L5神经末梢元会激发小便行为
3.前脑M1区L5皮层中枢神经元经过投影到PMC以至于撒尿
下面来,小说作家的使用依托于AAV宏病毒是什么各种载体的宏病毒是什么环路示踪技术水平,探求M1区L5感觉神经末梢元介导膀胱收宿和拉尿形为的感觉神经末梢环路。
通过局部注射AAV-CaMKⅡ-EGFP病毒,作者发现L5神经元其可直接投射到PMC区。随后,研究人员在M1区和PMC分别注射具顺向跨突触能力的AAV病毒--AAV2/1-hSyn-Cre和AAV-DIO-GCaMP6s,发现这群投射到PMC的锥体神经元参与排尿行为(图5a),且实验结果显示Ca2 的瞬时变化开始于排尿前,并持续整个排尿过程(图5b-d)。

图5 排尿相关Ca2 信号
进一步,研究人员在M1区注射AAV2/1-hSyn-Cre和AAV-DIO-ChR2病毒,同时在PMC注射AAV-DIO-GCaMP6s病毒(图6a),结果发现,用光刺激大脑M1区L5锥体神经元可显著性增加Ca2 浓度(图6b)。研究还发现,PMC神经元活性是L5皮层神经元触发排尿活动(图4)所必需的(图6c-d)。此外,作者利用病毒示踪技术发现对PMC神经元进行光刺激会导致行为自由小鼠的排尿动作(图6e-g)。
上述讲到,这样病原体示踪的可是报错了这样脑细胞M1区L5锥体运动神经元用激活码PMC引致排泄方式(图6h)。
图6 大脑皮层M1区运动神经元进行刺激启动PMC掌握小便的行为
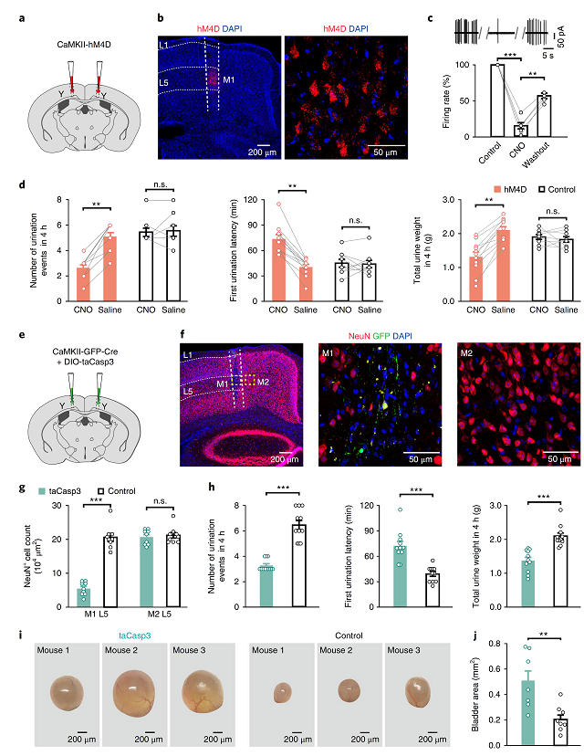
4.前脑M1区L5皮层锥体面神经元是正常值小便方式所需要的
第三,小说作者灵活运用普通机械隔代遗传科技(体系结构AAV-CaMKⅡ-hM4Di-mCherry),便用CNO限制M1区L5皮层精神元(图7a),可是感觉,该进行操作不错为显著限制排泄道德行为,抑制排泄反映,加长最次排泄的电视剧感染期,及小便积淀总产量(与剖析组对比,图7d)。
另,研究方案人群充分利用Cre成脂表达出的taCasp3(靶点脑神经末梢系统元)捕获L5映射脑神经末梢系统元人体细胞凋亡(图7e),察觉该操作的会造成小鼠小便功效十分,且膀胱显著高于差表组(图7f-j)。二次證明脑子M1区L5皮层锥体脑神经末梢系统元在小便方式的非常重要效应。
图7 沉睡或干掉M1区L5周围神经元会改动小便
小便用途困难性性皮肤急病意思是所有病因吸引的小便出错,以尿失禁、尿潴留、小便频繁急尿、小便难点等来源于要征兆的症候群,是泌尿美容外科常见到的皮肤急病其一。本实验性第三次出现L5皮层精神元投屏到PMC可致小便姿势的精神电路制度化,诸多出具了客户对该科技领域的感知,探求了皮层小便环路,为医疗小便用途困难性对应皮肤急病出具了新的设想。
再者,银河集团官网 生物学 我的荣幸带来了实验设计中使用的的许多AAV专用工具病毒感染,从脑脑神经环路到光显性基因、催化显性基因学新技术,到脑脑神经元衰落,用合理光荣使命推动国内 脑专业的發展。
银河集团官网 海洋生物 老是大家关注感觉运动神经、新陈代谢、淋巴肿瘤地理学方面的关键钻研重大突破,为感觉运动神经女性生理、病症钻研打造最薪方式和钻研设计方案,电子助力药学转成和表观遗传方法!
参考资料文献综述
1.Yao, J., Q. Zhang, X. Liao, Q. Li, S. Liang, X. Li, et al., A corticopontine circuit for initiation of urination. Nat Neurosci, 2018. 21(11): p. 1541-1550. DOI: 10.1038/s41593-018-0256-4.