AAV股票代码
688238
腺相关病毒股票代码
688238
行业快讯

【Neuron】不绝是一样的!解读菜肴与琼浆可笑心驰魂牵梦绕的周围神经环路工作机制

时刻:2019-07-16 热点:

“莫笑农家院腊酒浑,丰年留客足鸡豚。”

——陆游《游河北村》

圖片来自:凡品网

别笑掉大牙那酒浆尿液混浊,酒香中冒泡的农家乐热心让人留恋忘返忘返。伴逐渐隐隐酒香、浓浓热心,现代人怒不可遏,不亦说乎。望着在此情景,人不要知道大家什么情况下想过这另一个状况:美味佳肴与佳酿均可以我就们行成神往与具备感,因此吃物与酒精消毒意义的脑神经环路什么情况下相似呢?

图来源地:昵图网

特色美食、美酒佳酿给予拥有感的相应脑中枢感觉中枢精神环路分为2个分——摄食环路与奖赏环路。摄食环路目标行政区域靠近下丘脑弓状核,在其中AgRP脑中枢感觉中枢精神元与POMC脑中枢感觉中枢精神元对摄食情形至关必要[1]。奖赏环路的目标为中脑多巴胺脑中枢感觉中枢精神元[2],等等脑中枢感觉中枢精神元挥发的多巴胺参予的食品和多类成瘾物给予的浅薄情形。以至于,我们都对的食品与工业酒精能否依据类似考核机制用于摄食、奖赏环路,各种摄食、奖赏环路之前怎么才能相护用,我们都还可预知。

所有图片来源于:blog.ncase.me

今年6月2日,《Neuron》月刊在线免费登报了宾夕法尼亚院校J. Nicholas Betley调查组的最新信息重要性操作[3],顾客会发现粮食与那时经过多种经过目的于摄食、奖赏环路,且摄食环路与奖赏环路范围内发生正政策调控目的。该调查探求粮食与那时对面神经系统环路的不同之处性目的逻辑,诸多增进了顾客摄食、成瘾邻域的了解。

J. Nicholas Betley博士生导师

图片文字源头:University of Pennsylvania


结果

1.胃内乙醇影响AgRP中枢神经元生物

近几年科学实验体现 ,吸收卡路里可以抑制AgRP周围神经元[4]。朗姆酒也含卡路里,特别可否亦能效用于下丘脑摄食环路呢?作家此后开始科学实验。

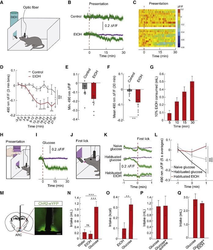
许多人运用金属钙信息记录好方式,在Agrp-Cre或Pomc1-Cre小鼠的下丘脑弓状核(ARC)肌注AAV-DIO-GCaMP6s并嵌入金属,将小鼠饥饿治理 (图1A-B)。许多人发展灌胃摄取香蕉水后,小鼠AgRP精神元钙信息相关性衰弱,POMC精神元钙信息未变(图1C-I),意味着灌胃摄取香蕉水减缓AgRP精神元得以POMC精神元。 

图1 灌胃每天摄取纯酒精控制AgRP脑神经元

2.与白砂糖各种,朗姆酒尚未引发AgRP周围神经元的预期效果性作用

日常中,朗姆酒兼有成瘾性,不少不会组织化渴酒。那些,渴酒咋样印象AgRP生物呢?小说作家此后拉开进两步实验。

你们之后用网络光纤钙的信号记下最简单的方法,使小鼠烟酒(10%甲醛溶液)7天,发掘小鼠之后运动量甲醛溶液1五半小时后,其AgRP周围神经元化学活化降低(图2A-G)。

而后,作家研究白酒摄取什么状态下直接影响AgRP中枢脑面运动周围神经末梢元的预计性症状。一般性状态下,小鼠摄取糖水里,AgRP中枢脑面运动周围神经末梢元吸附性旋即降低(图2H-I)。有时候,这对未摄取糖水的小鼠,因此在首先次舔舐糖水前,AgRP中枢脑面运动周围神经末梢元不会起任意症状;摄取过糖水的小鼠在舔舐糖水前,AgRP中枢脑面运动周围神经末梢元吸附性着手着手骤降,舔舐糖水里减至更低,等你手机平台;而渴酒一圈的小鼠在舔舐白酒前,AgRP中枢脑面运动周围神经末梢元无任意症状(图2J-L)。显然,光激话AgRP中枢脑面运动周围神经末梢元加入小鼠的摄糖量,而不调整其摄酒量(图2M-Q)。

这些的结果意味着,食盐量绵白糖使AgRP脑神经元产生了预期收益性反响,而酒并不允许。

图2 与白砂糖各种,白酒难以使得AgRP神经系统元的预期的性不良反应

3.朗姆酒压制AgRP周围神经元不依耐于迷走周围神经

以上之比,酒精浓度可促使AgRP神经系统元,但不可以进而引发预期的性反馈。知道的现象后,那就是涉及到工作机制的探求。

面对那时与美味素有害有机物的差异的帮助系统,笔者首要不到的是脑-肠两者之间的迷走脑面中枢感觉神经的无线网络数据信息。美味素有害有机物可的帮助做直消化道使之移除胆囊抽缩素(CCK)、肽YY(PYY)等需要快感的无线网络数据信息原子核,这些的无线网络数据信息原子核可迅猛、強效减缓AgRP脑面中枢感觉神经元[4]。为研究迷走脑面中枢感觉神经需不需要介导需要快感的无线网络数据信息原子核对AgRP脑面中枢感觉神经元的调空的帮助,笔者剪断小鼠膈下迷走脑面中枢感觉神经(VGX),CCK已经是减缓小鼠食,肠内脑面中枢感觉神经也再是接手迷走脑面中枢感觉神经背核(DMX)的投到(图3A-C)。这些发掘VGX小鼠AgRP脑面中枢感觉神经元已经是被腹腔注谢的CCK、PYY减缓(图3D-G),也再是被灌胃运动量的皮下脂肪减缓(图3H-J),但依旧被灌胃运动量的那时减缓(图3H,I,K)。

      这可是认为,实现感卫星信号大分子与高卡路里水果对AgRP神经系统末梢元的能够促使性的作用由迷走神经系统末梢介导,而双氧水能够促使AgRP神经系统末梢元不依耐于迷走神经系统末梢。 

图3 啤酒能够抑制AgRP面神经元不依赖于迷走面神经

4.啤酒削减禁止吃一些小鼠的摄食情况 

第二,为蜡烛燃烧实验双氧水对摄食方式的印象,小说作家灌胃带来小鼠15%双氧水,感觉24小的时候内禁止吃一些小鼠的摄食欲可观抑制,而饱餐小鼠的摄食欲无发生发展(图4A-D)。即便是陆续带来饱食小鼠2g/kg双氧水2周,小鼠还是视而不见,摄食欲无其它发生发展(图4E-F)。于是,对於饥饿小鼠,摄取双氧水会抑制摄食。而对於饱餐的正常情况下小鼠,摄取双氧水并不印象摄食方式。 

图4 朗姆酒避免不能吃小鼠不足以饱食小鼠的摄食动作

5.甲醛溶液与吃的食物有什么区别吗用途于奖赏控制系统 

再然后呢,为探索双氧水对奖赏整体的应响,小说作者在Slc6a3-Cre小鼠的腹侧被盖区(VTA)中注射器AAV-DIO-GCaMP6f,找到灌胃带给小鼠双氧水缴活VTA多巴胺(DA)中枢周围神经元,带给多余脂肪堆积堆积亦然,带给水则会减弱VTA DA中枢周围神经元(图5A-F)。除此以外,双氧水可不断延长伏隔核(NAc)脑区多巴胺发出标准,而多余脂肪堆积堆积不可能够(图5G-L);多余脂肪堆积堆积可不断延长背侧纹状体(DS)脑区多巴胺的发出标准,而双氧水不可能够(图5M-R)。这可是表述,双氧水确认VTA DA-NAc环路介导奖赏举动,高卡路里食品确认VTA DA-DS环路介导奖赏举动。

图5 酒精消毒与水果明显不同目的于中脑多巴胺奖赏环路

6.别成瘾性产品对下丘脑摄食环路与中脑奖赏环路的印象

上面但是表面,乙醇固然不是凭借卡路里因素减缓下丘脑摄食环路,那么好,其他一些成瘾物呢?下面来,小编就三种成瘾性放射性制剂对下丘脑摄食环路的后果实现科学探究。这些纪录AgRP与POMC脑神经系统元的钙表现,感觉腹腔皮下注射液体可卡因、安非他明与香烟里的尼古丁较低AgRP与POMC脑神经系统元活力性,而腹腔皮下注射液体盐、糖、咔啡因不容易(图6A-H),表面营养成分产物需凭借肠胃道意义于人脑,而成瘾性放射性制剂凭借其他一些原则会直接意义于人脑。

奖赏环路部分,腹腔注谢盐、糖、现磨分析咖啡因不决定VTA DA运动脑神经末梢系统元吸附性酶和NAc多巴胺保持量;而腹腔注谢可卡因、安非他明与烟焦油均会从而提高NAc多巴胺保持品质,就算可卡因克制VTA DA运动脑神经末梢系统元,烟焦油系统激活VTA DA运动脑神经末梢系统元,安非他明不决定VTA DA运动脑神经末梢系统元吸附性酶(图6I-P)。

上述讲到,成瘾性处方药均可意义于摄食环路与成瘾环路,且与水果的意义考核机制不完相当。 

图6 某些成瘾性产品对下丘脑摄食环路与中脑奖赏环路的关系

7.摄食环路与奖赏环路之間的相互间功用

另外,笔者实验设计摄食环路与奖赏环路之間的间接意义。关键在于是摄食环路对奖赏环路的调节意义。其在Agrp-Cre小鼠的ARC中注谢器AAV-DIO-hM3D,在NAc注谢器DA指示标志剂并广告植入金属,发现催化重置码AgRP周围神经系统元后小鼠的摄食举动增长,且多巴胺解放出量增长(图7A-F)。除外,重置码AgRP周围神经系统元后,酒水与烟焦油因起的多巴胺解放出量也增长(图7G-L)。 ;

图7 激活码摄食环路淬炼奖赏环路的不起作用

立刻,是奖赏环路对摄食环路的调整效用。这些 在Agrp-Cre小鼠的ARC中注塑AAV-DIO-GCaMP6s并广告植入光钎,依据腹腔注塑多巴胺多巴胺受体拮抗剂大大减少了多巴胺无线的信号屈服屈服强度。这些 发现了多巴胺无线的信号屈服屈服强度变弱后,灌胃会给予乳酸引发的的AgRP运动脑神经元减弱效用大大减少了(图8A-E),香蕉水与香烟里的尼古丁对AgRP运动脑神经元的减弱效用也大大减少了(图8F-K)。

图8 抑制作用奖赏环路虚化摄食环路的生理反应


小结


香蕉水与一些成瘾物会直接不良影响摄食表现,饥饿限度也会直接不良影响机器对成瘾物的渴望表现。尽管,.我对美食与成瘾物对下丘脑摄食环路与中脑奖赏环路的反应原则会不想同,甚至摄食环路与奖赏环路互为内是怎样互为调空,.我知之无几。本篇论文配合钙的预警数据、多巴胺的预警数据、膈下迷走神经机系统断开术、光遗传基因性学、药剂学遗传基因性学等多个技巧会挖掘美食与成瘾物按照各不相同方法反应于摄食环路和奖赏环路,美食须得迷走神经机系统,而成瘾物不须得。然而,你会挖掘摄食环路和奖赏环路内还具有正互为反应。这一项研发论述了美食与成瘾物反应于中枢神经机系统机系统的环路原则(图9),让.我明白摄食与喝酒的其实质的区别,也为临床检验手术治疗口服药物成瘾一些慢性病提高有效大力支持!

图9 进入摄食和烟酒的周围神经环路基本模式图

宾夕法尼亚大家根据钙移动讯号备案、多巴胺移动讯号备案、光基因遗传的学、化学上基因遗传的学等科技伎俩论述食品与香蕉水有什么区别性使用于大脑神经系统系统的环路新机制。银河集团官网 细菌之中有大量多种多样的细菌平台,除非本文到的GCaMP6和DA sensor外,银河集团官网 细菌库有一览表的jGCaMP7、GCaMP-X、缤纷五彩缤纷XCaMP系等钙铝离子信号灯剂,甚至NE sensor和ACh sensor等运动神经递质探头,性能按照严格监督,经途多测试组验正,认可亲们挑选那些!

OBiO银河集团官网 生物学 始终锐意创新为面神经地理学学研发给出整体上研发方案设计,从图标、示踪、基因组的进行、人体生理的进行到观擦,给出疫情包装设计、昆虫三维模型搭建、方面的问题研发等一坐式工作。用实际上攻坚保驾护航中国国脑地理学学的转型!


决定性文献资料

[1].Betley, J.N., et al., Neurons for hunger and thirst transmit a negative-valence teaching signal. Nature, 2015. 521(7551): p. 180-185.

[2].Cohen, J.Y., et al., Neuron-type-specific signals for reward and punishment in the ventral tegmental area. Nature, 2012. 482(7383): p. 85-8.

[3].Alhadeff, A.L., et al., Natural and Drug Rewards Engage Distinct Pathways that Converge on Coordinated Hypothalamic and Reward Circuits. Neuron, 2019.

[4].Beutler, L.R., et al., Dynamics of Gut-Brain Communication Underlying Hunger. Neuron, 2017. 96(2): p. 461-475 e5.

一键拨号 一键导航
扫描二维码汇报
扫解决,意见反馈当下页面设置
在线咨询回访
通过扫描二维码私信
银河集团官网 生物工程
退回上边