AAV股票代码
688238
腺相关病毒股票代码
688238
行业快讯

【Science】适者求生!适宜高风险场景,5-羟色胺脑神经设计很关键性

的时间:2019-02-11 直通车点击:
Natural selection and survival of the fittest.
物竞天择,适者生存。
——达尔文《物种起源》  

进化论告诉我们,所有的物种都是自然选择的结果,哪个物种适应环境的能力强,哪个物种就可长存于世。生活亦是如此,一个人要想在社会中占有一席之地,则必须适应周围环境。环境不会改变,改变的是我们自己。

  小图片渠道:文轩网

过去的研究表明,神经调节系统接受很多表征外界环境脑区的投射,从而调控机体相应运动行为。例如:多巴胺系统调控脊椎动物行为激活[1],5-羟色胺系统调节脊椎动物行为抑制[2],高释放水平的5-羟色胺引发逗留、等待行为[3]。但令人困惑的是,激活5-羟色胺系统会增加小鼠在强迫游泳范式、甩尾范式中的挣扎行为[4],与传统观点相反。

  5-羟色胺空间结构图原材料的银项链 图片大全由来:Nutrition Wonderland

在大脑中,5-羟色胺的主要释放来源为背侧中缝核(Dorsal raphe nucleus, DRN)中5-羟色胺能(Serotonergic, 5-HT)神经元[5]。然而,对于DRN 5-HT神经元是否会因外界环境不同而改变其功能模式,进而调控运动行为,我们尚未可知。

  大脑神经5-羟色胺机系统 图片文字來源:Neuron[5]

2019年2月1日,《Science》杂志刊登了康奈尔大学Melissa Warden教授的最新重要工作[6],他们发现小鼠面临不同危险程度环境时,其DRN 5-HT神经元功能随之改变,由抑制运动转变为促进运动。本篇文章首次揭示5-羟色胺系统在不同环境中调控运动行为的环路机制,极大提高了人们对环境适应领域的认知。

  Melissa Warden讲解 商品图片来历:Cornell

结论

1. 中、低危环境中运动起始抑制DRN 5-HT神经元

第一个,为在小鼠进行发动跑步时24小时检测DRN 5-HT面精神元特异性變化,做者在Sert-Cre小鼠的DRN中针剂AAV-DIO-GCaMP6s,并移植光纤传输。他出现,在旷场實驗中的鼠跑步开始和结束时,其DRN 5-HT面精神元特异性拉低(图1A-E)。

接着,作者在小鼠获取水源途中设置壁垒障碍(接近范式)或障碍附加电击(躲避范式)以使小鼠面临低危环境或中危环境,同样地,他们发现小鼠在跨越壁垒或躲避电击时,发起运动均会抑制DRN 5-HT神经元(图1F-M),表明小鼠面临中低危环境时,运动起始抑制DRN 5-HT神经元。

  图1中、低危坏境中体育运动起至抑制性DRN 5-HT周围神经元 2. 高危环境中运动起始激活DRN 5-HT神经元

再而后,小说作品运用悬尾范式以使小鼠遇到高风险的环境。最让人以外的是,她们看到彷佛小鼠展开纠结时,其DRN 5-HT神经末梢系统元活性酶特殊增大(图2A-D)。不仅而且,在躲开范式中,小鼠逃脱游戏具有很大的风险时其DRN 5-HT神经末梢系统元被相对高度激发(图2E-F),立即手机验证这些迹象。

综上,当小鼠面临中低危环境时,运动起始抑制DRN 5-HT神经元;而当小鼠面对高危环境时,运动起始激活DRN 5-HT神经元。

  图2 高危行为生态中锻炼起止重置DRN 5-HT中枢神经元 3. 不同环境中光激活DRN 5-HT神经元抑制或促进运动起始

从本文中让我们知道了,DRN 5-HT脑面神经元在不一的自然环境中的解锁水准截然反向。那样,在不一的自然环境中劳动力解锁DRN 5-HT脑面神经元,其活动学滞后效应有没有相同反向呢?小说作者就这样做好科学研究。

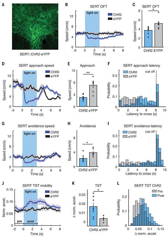
他们在Sert-Cre小鼠的DRN中注射AAV-DIO-ChR2并埋植光纤,发现在中、低危旷场范式、接近范式、躲避范式中,光激活DRN 5-HT神经元抑制小鼠运动行为发起(图3A-I);而在高危悬尾范式中,光激活DRN 5-HT神经元增加小鼠挣扎运动行为(图3J-L)。表明高危环境中,DRN 5-HT神经元的功能由抑制运动转换为促进运动。

  图3 有所不同生态中光刺激DRN 5-HT神经末梢元可以抑制或增强运动健身开始 4. DRN GABA神经元在中、高危环境中促进运动起始

除5-HT跑步跑步精神元以外,DRN中还具有γ-氨基丁酸能(GABA)跑步跑步精神元,为学习DRN GABA跑步跑步精神元在跑步情形中的模块,著者在Vgat-Cre小鼠的DRN中接种AAV-DIO-GCaMP6s并植入式光纤宽带,表明在说出范式县域鼠夸越掣肘时DRN GABA跑步跑步精神元被克制,但在躲过范式中,小鼠夸越掣肘时DRN GABA跑步跑步精神元被刺激(图4A-J),此現象有所差异于DRN 5-HT跑步跑步精神元,在有危险水准更低的环保中即转反申领模式切换。转轮范式与悬尾范式的实验报告结局都认可作出分析方法(图4K-N,P-S)。

最后,为研究DRN GABA神经元激活水平与运动起始的因果关系,作者在Vgat-Cre小鼠的DRN中注射AAV-DIO-ChR2并植入光纤,发现光激活DRN GABA神经元不影响转轮范式与接近范式中小鼠运动速度和穿越壁垒的时间(图4D-E,O);但在躲避范式与悬尾范式中,光激活DRN GABA神经元增加小鼠运动速度与挣扎时间(图4I-J,T)。
以上结果表明,DRN GABA神经元在中、高危环境中促进运动起始。

  图4 DRN GABA感觉神经元在中、潜在周围环境中有利于运功起讫

总结报告

古往今来,适者生存,不适者淘汰。世间万物只有与它所处的环境相适应才能立足于世。过去的研究发现,5-羟色胺系统在不同范式中表现不同功能,或抑制运动,或促进运动,但究其神经环路机制,我们知之甚少。本篇文章结合钙成像、光遗传、行为学等方法,发现中、低危环境中DRN 5-HT神经元抑制运动起始,高危环境中这些神经元促进运动起始;此外,DRN中另一类神经元——GABA神经元也可在中、高危环境中促进运动起始。这项研究揭示了5-羟色胺系统随不同环境改变其调控模式的环路机制。当我们面临中、轻度危险时,5-羟色胺系统驱使我们悬崖勒马,及时止步;当我们面临重度危险时,5-羟色胺系统驱使我们迅速逃离危险,让我们更好的适应环境!
银河集团官网 生物 一直关注神经科学领域的重大研究进展,为神经生理、病理研究提供最新工具和研究方案,助力临床转化和基因治疗!

参考文献
1. Salamone, J.D., et al., Mesolimbic Dopamine and the Regulation of Motivated Behavior. Curr Top Behav Neurosci, 2016. 27: p. 231-57.
2. Correia, P.A., et al., Transient inhibition and long-term facilitation of locomotion by phasic optogenetic activation of serotonin neurons. Elife, 2017. 6.
3. Marcinkiewcz, C.A., et al., Serotonin engages an anxiety and fear-promoting circuit in the extended amygdala. Nature, 2016. 537(7618): p. 97-101.
4. Warden, M.R., et al., A prefrontal cortex-brainstem neuronal projection that controls response to behavioural challenge. Nature, 2012. 492(7429): p. 428-32.
5. Lesch, K.P. and J. Waider, Serotonin in the modulation of neural plasticity and networks: implications for neurodevelopmental disorders. Neuron, 2012. 76(1): p. 175-91.
6. Green, D.P., et al., A Mast-Cell-Specific Receptor Mediates Neurogenic Inflammation and Pain. Neuron, 2019.

一键拨号 一键导航
通过扫描二维码报告
扫扫视,汇报所选网页
管理咨询返馈
二维码扫描关注新闻
银河集团官网 生物制品
调用上方