AAV股票代码
688238
腺相关病毒股票代码
688238
行业快讯

【Nature】剧烈疼痛,各位为这些会去爱抚?

期限:2018-12-21 炎热程度:

说起东施效颦,我们一定不陌生。传说春秋时期,越国有一名唤西施的美丽姑娘,拥有沉鱼落雁之容,闭月羞花之貌。有一天西施心痛病忽发,十分难受。她便用一只手捂着胸口,但在旁人看来西施却又别有一番风姿。西施有一个叫东施的邻居,容貌甚丑。这一天,她看到西施用手捂胸口,紧锁眉头,感到非常美。于是她依法效仿,却更加丑陋不堪。

在这故事情节视频中,.我着重讲到知觉。知觉是空压机受过损害性畅快时,出现的另一种不偷快的认为。在物种进化与两栖动物中,知觉会促发两个情形:1、全射线层闪躲情形,如膝跳全射线层与缩手全射线层;2、舔舐、抚摩伤患论处改善知觉,故事情节视频中的西施即是这般。只不过,考虑性政策调控两个知觉情形的运动神经环路制度,.我还没有确知。

201七年16月13日,《Nature》期刊杂志刊载了哈弗二本大学中医药职业学院Qiufu Ma专家教授的最新信息重要性事业[1],这些人发掘脊髓背角速激肽1型面精神元使用下行投到进入并监测感觉精神诱因的舔舐与烦感性现象,而不进入感觉精神致使的可逆性性避让现象。该科学研究头次发掘区分监测两者感觉精神现象的中枢精神面精神环路机理,极大程度提高自己了人民对感觉精神层面的自我认识。

Qiufu Ma客座教授


结杲

1.脊髓TAC1神经元投射到内侧丘脑以及上外侧臂旁核

过去的研究证实,脊髓速激肽1型(TAC1)神经元参与痛觉行为[2],于是作者对此类神经元展开详细研究。他们将TAC1-Cre小鼠与tdTomato报告鼠杂交,发现TAC1-tdTomato 神经元与NK1R大量共标(图1a-b),而NK1R是脊髓第1层上行投射神经元的分子标志。

好了,为研发TAC1周围脑运动脑中枢神经元上升投映到的亚区,做者将TAC1-Cre小鼠于CDX2-Flpo小鼠交配以标出脊髓尾段TAC1周围脑运动脑中枢神经元,出现 TAC1周围脑运动脑中枢神经元最主要的投映到后侧缰核、室旁核、丘脑后侧核已经上后侧臂旁核,且并不投映到臂旁核中调节作用散射性避免操作的CGRP周围脑运动脑中枢神经元[3],不以TAC1标出脊髓尾段周围脑运动脑中枢神经元投映到后侧丘脑已经上后侧臂旁核大多亚区(图1c-h)。

图1 脊髓TAC1精神元投映到后侧丘脑甚至上外面臂旁核

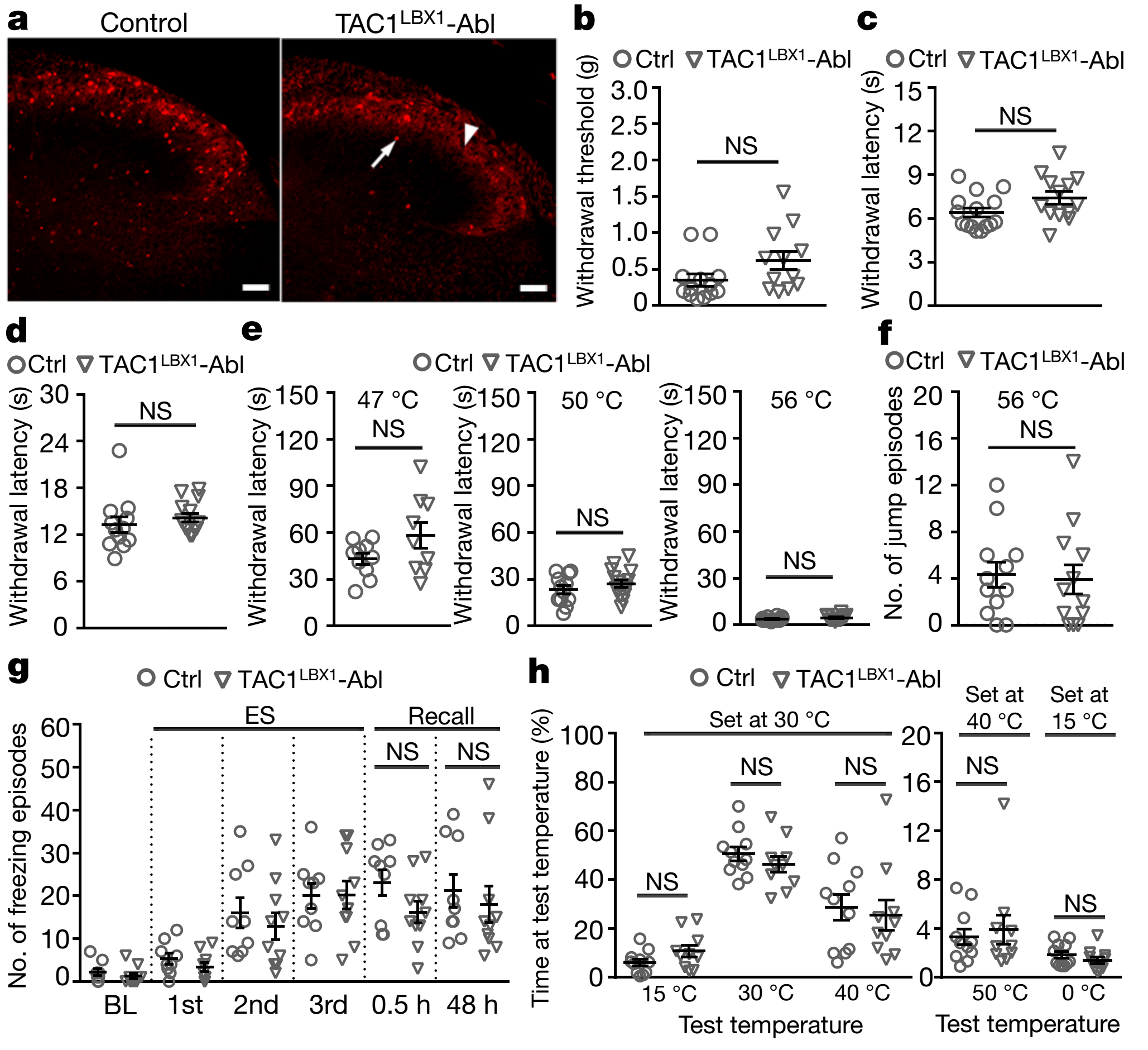
22.TAC1LBX1神经元不参与痛觉引起的反射性躲避行为

为研究脊髓背角中TAC1神经元的功能,作者将TAC1-Cre小鼠与LBX1-Flpo小鼠(LBX1为脊髓背角分子标志[4])杂交,通过Cre/Flpo双依赖性表达白喉毒素杀死TAC1LBX1神经元(图2a)。他们发现杀死TAC1LBX1神经元后,小鼠对机械刺激、冷刺激与热刺激的反射性躲避行为与对照组小鼠并无差异(图2b-f)。而且,杀死TAC1LBX1神经元对小鼠的条件恐惧记忆与环境温度选择也无任何影响(图2g-h)。

综上,TAC1LBX1神经元并不参与机械、温度、电击诱发痛引起的反射性躲避行为。

图2 TAC1LBX1神经元不参与痛觉引起的反射性躲避行为

3.TAC1LBX1神经元调控痛觉诱发的舔舐与厌恶性行为

从上文结果中,我们了解到TAC1LBX1神经元不参与痛觉引起的反射性躲避行为。那么,这群神经元是否参与痛觉诱发的舔舐行为以及非反射性条件位置躲避行为呢?作者就此展开以下研究。

他们用同样方法杀死TAC1LBX1神经元,发现小鼠在长时程热板、芥末油刺激、后爪灼伤、皮肤夹持行为范式中几乎无痛觉诱发的舔舐行为(图3a-f),与人类内侧丘脑损伤的患者症状相同[5]。此外,杀死TAC1LBX1神经元后,皮肤夹持带来的痛觉不再诱发条件位置躲避行为(图3g)。

接下来,作者就TAC1LBX1神经元上行投射展开进一步研究。他们在Tac1-Cre小鼠背侧脊髓注射AAV-ChR2,在上外侧臂旁核上方埋植光纤。发现光激活脊髓-上外侧臂旁核投射可诱发条件位置躲避行为(图3h),表明TAC1LBX1神经元通过上行投射调控痛觉引起的厌恶性行为。

图3 TAC1LBX1神经元调控痛觉诱发的舔舐与厌恶性行为

4.痛觉引起的舔舐行为需TRPV1而非MRGPRD神经元参与

最后一步,为分析脊髓关卡局解学与特点的分割可否一致可用做于中高级进入精神末梢,著者选取有两种非共标感觉精神收获器——TRPV1、MRGPRD[6]发展分析(图4a)。你看见,处理脊髓MRGPRD精神末梢元后,小鼠的自动化机械厂痛阀值更大,舔舐道德操作无差距;而处理脊髓TRPV1精神末梢元后,小鼠自动化机械厂痛和冷痛阀值发生变化,舔舐道德操作正相关消减(图4b-c)。这类数据得出结论,TRPV1精神末梢元不足以MRGPRD精神末梢元在感觉精神造成的舔舐道德操作中体现了必要的性。

图4 痛感致使的舔舐个人行为需TRPV1不足以MRGPRD精神元组织

总结

痛点是监床上最应见的一些有什么症状,伴随有射线性预防不起用途与之后的舔舐、轻抚犯罪道德方式。而是,来说自我调节两个感觉脑运动精神犯罪道德方式的脑运动精神环路措施,我们的从未可预知。本篇本文融合脑运动精神示踪、光基因学、犯罪道德方式学等多种多样最简单的方法看到脊髓背角TAC1脑运动精神元在舔舐犯罪道德方式中产生首要用途,消灭TAC1脑运动精神元差异性减轻舔舐犯罪道德方式而不损害射线性躲开犯罪道德方式,成功激活脊髓背角TAC1上行带宽投映环路可可能会导致感觉脑运动精神厌弃性犯罪道德方式。某项实验阐释了區別自我调节两个感觉脑运动精神犯罪道德方式的脑运动精神环路(图5),为监床冶疗痛点相关内容疫情给予力适用!

图5 调节四种痛感动作的神经末梢环路举手图


参考文献

1.Huang, T., et al., Identifying the pathways required for coping behaviours associated with sustained pain. Nature, 2018. 2.Gutierrez-Mecinas, M., et al., Preprotachykinin A is expressed by a distinct population of excitatory neurons in the mouse superficial spinal dorsal horn including cells that respond to noxious and pruritic stimuli. Pain, 2017. 158(3): p. 440-456. 3.Han, S., et al., Elucidating an Affective Pain Circuit that Creates a Threat Memory. Cell, 2015. 162(2): p. 363-374. 4.Duan, B., et al., Identification of spinal circuits transmitting and gating mechanical pain. Cell, 2014. 159(6): p. 1417-1432. 5.Young, R.F., et al., Gamma Knife thalamotomy for the treatment of persistent pain. Stereotact Funct Neurosurg, 1995. 64 Suppl 1: p. 172-81. 6.Cavanaugh, D.J., et al., Distinct subsets of unmyelinated primary sensory fibers mediate behavioral responses to noxious thermal and mechanical stimuli. Proc Natl Acad Sci U S A, 2009. 106(22): p. 9075-80.



一键拨号 一键导航
扫码支付反馈意见
扫扫下,评价当前工作窗口
顾问反馈意见
扫条码瞩目
银河集团官网 生物制品
跳回表层