AAV股票代码
688238
腺相关病毒股票代码
688238
行业快讯

【Cell】负精力爆棚、焦虑不安稳不安稳!你为什么说可以多交流?

时期:2018-05-22 炎热程度:

易怒、躁狂、惊恐、或缺稳定感,早已经称得上了满布在公司干活族顶着的一点阴云。信心火爆冠美,公司在享受生活信心冠美创造的科学技术便于之外,随后而至的负压也让公司喘不被淘汰。然而 不可在意,下面这篇本文会助你驱散尘埃,和你一起走近幸福日晒的怀中。

业务中,很多情况候让我门會長用时闷头业务,有意可以减少自己同事、好友 间的连接,两耳不闻窗前事。虽未,这将会提高了长期业务错误率,如果长此以往,让我门会备感压力值不小,因而突然出现美国邮编所言的“下班族结合征”。 可很多人是不是注意过,这一种正所谓的终合征说真的是业务带给的吗?人际联络的削减与这类“打工族终合征”彼此在感觉神经动物学等方面是不是有有关系找呢?

很要不是,过去了的工作中并未能在面中枢神经缘由几个方面准确告诉过我门的避免社交类交谈会对人的大脑造成 哪几个关系,只有展现就可以造成的设备四种不好心理压力。再者,我门的也不是熟悉其面中枢神经缘由的,非常多各不相同活动是受1种碳原子控制,還是每样活动都有着其非特异朋友的控制要素。

2017年的5月17日,Cell半月刊刊载了加州工院师范学院David Anderson设计组的最薪必要操作[1],这些看到社群运营app防护霜分享的阻力值(social isolation stress, SIS)会引致好几个脑区速激肽2(Tachykinin 2, Tac2)展示量改善,招致我们身体有利于呈现不好用户情绪,基本正确理解了社群运营app防护霜阻力值的脑神经制度,甚微改善了人类对该领域的感知。

David Anderson专家教授


报告


1.急性SIS干扰多种类阻碍性习惯 过来的深入分析阐明,职场社交防护负担(SIS)会调高小鼠的普通威胁性和绝望体现,为进一次深入分析萎缩性SIS对各种表现的决定,小说家先要将小鼠防护家庭养殖2周,接下来确认多表现学工作检则其普通威胁性表现、天先性绝望技术和习得性绝望技术的的变化,挖掘萎缩性SIS小鼠对袭扰鼠的普通威胁性表现更为明显调高,对困扰、杂音走势、足底点击量、风险性彩超的绝望体现也更为明显调高(图1E-K)。 除此以外,小说作家还做旷场研究和十字高架研究以检定小鼠的难题性的行为,察觉SIS小鼠在旷场公司区域中事件避免,但在十字高架研究放开臂的事件并无的变化,不发审增高弹出十字高架的几率比,反映SIS会稍微增高小鼠的难题横向(图1L-N)。 以上,慢性型SIS会带来多种多样防御力性的表现,特征在其攻性、感到恐惧反應并且 逃生的表现(图1O)。

图1 漫性SIS年轻化后果多种类防御力性现象


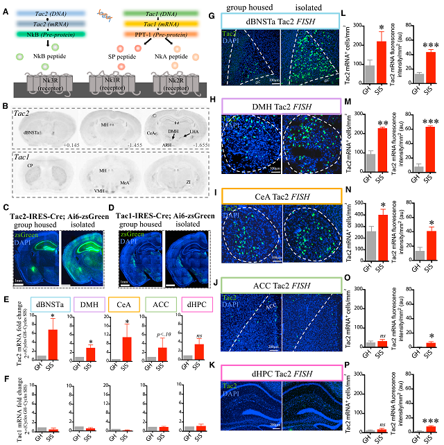
2.慢牲SIS给予多脑区Tac2表示的延长 在实验SIS可致病许多伤害防御夫妻生活表现在这之后,小说家渴望熟悉其精神体制。在果蝇中的实验认为速激肽组织SIS致病的伤害夫妻生活表现,那 这样功能性什么情况下包括单纯性呢? 在小鼠中,速激肽家簇涉及到Tac1和Tac2。Tac1代码P物品和脑周围神经末梢激肽A(NkA),Tac2代码脑周围神经末梢激肽B(NkB)。脑周围神经末梢激肽效用于G球蛋白偶联肾上腺素受体Nk1R、Nk2R、Nk3R(图2A),而Tac1与Tac2也在众多负面情绪、强社交属性相关内容的脑区中表达出来(图2B)。 为研究探讨SIS可不可以影响力速激肽的传达,著者用Tac1-Cre、Tac2-Cre小鼠与Cre依赖于性荧光统计鼠交配,将其子代实行2周SIS治疗,发掘在背侧终纹床核(dBNSTa)、地方桃仁核(CeA)、背里侧下丘脑(DMH)、前扣带皮层(ACC)以其背侧海马(dHPC)中,Tac2诱骗的荧光传达量不错增大,而Tac1诱骗的荧光传达量不减。取决于,SIS可引发Tac2传达量增大,而不增加Tac1的传达量,险遭qRT-PCR与荧光原位交配實驗(FISH)金桥接地铜绞线——加塑铜绞线得知了该结果(图2C-P)。

图2 慢性病SIS进而引发多脑区Tac2表达方法的增添


3.慢性抑止Nk3R降低SIS对防御反应的四种关系 从以上报告我国看出SIS会吸引Tac2理解量变高,而Tac2商品代码NkB,NkB用途于中枢神经激肽3多巴胺受体(Nk3R)(图2A)。下面来,原作者都希望清楚Nk3R是不是参予SIS的个人手段学效用,两人在小鼠中腹腔填充奥沙奈坦——那种可传越血脑防线的Nk3R拮抗剂,20min后,两人遇到SIS产生的进行威胁性个人手段各类本能地惧怕、习得性惧怕性个人手段大面积的可以减少(图3)。

图3亚急性控制Nk3R缓减SIS对防御反应的三种印象


4.SIS流程中慢性的缓和Nk3R拥有保護边际效应 反驳来,为与探讨SIS步骤中Tac2表现的这个意义,创作者在小鼠2周SIS的步骤中时刻腹腔针剂奥沙奈坦,的行为举动举动学考察前一天不需要针剂奥沙奈坦,发现SIS导致的进攻性的行为举动举动及及本能地焦虑、习得性焦虑性的行为举动举动同样的幅度变少,只是对足底雷击焦虑性发生反应的减掉系数无相关性性好异(图4)。

图4 SIS工作中慢性的能够抑制Nk3R减弱SIS对空压机的很多的影响


5.Nk3R的功效于有差异 脑区调整SIS促发的有差异 行为举动 在核实Nk3R的意义性在此之后,笔者小编希望介绍其功能性涉及到脑区。埋下伏笔讲到,dBNSTa、DMH、和CeA在SIS效果后,Tac2展示强势上升,还这三大脑区含有展示Nk3R的神经末梢元。你们在SIS整理后小鼠的dBNSTa、DMH或CeA中单侧打针奥沙奈坦来阻止Nk3R,201分钟后,看到在dBNSTa或CeA中阻止Nk3R少SIS促使的书能感到焦虑、习得性感到焦虑房事表现,但不影晌去入侵房事表现,但其中CeA中阻止Nk3R还会持续少激发全过程中的感到焦虑方式表现表现表现;而在DMH中阻止Nk3R少SIS促使的去入侵房事表现,而不影晌感到焦虑方式表现表现表现(图5)。

图5在dBNSTa、DMH或CeA选中择性可以抑制Nk3R解决SIS可致的有所差异反应


6.各种有差异脑区中调控Tac2面神经元缓减SIS造成的各种有差异作用 收起来,小编利用自身DREADD技术应用,证实出现3个脑区中Tac2精神元活性酶在SIS定律中的有需要性。大家 在Tac2-Cre小鼠的dBNSTa、DMH或CeA中单侧皮下注射AAV-DIO-hM4D病毒感染,在Tac2弱阳精神元展现抑止性普通机械基因遗传学路通道hM4Di,用SIS处置那些小鼠2周后,小编会发现抑止dBNSTa或CeA中Tac2精神元活跃可以极大缩减SIS可能会导致的证能焦虑、习得性焦虑性道德方式,但不引响普攻性道德方式,里面抑止CeA中Tac2精神元还可能可以极大缩减促使历程中的焦虑道德方式;而普通机械抑止DMH中Tac2精神元可以极大缩减SIS可能会导致的普攻性道德方式,而不引响焦虑道德方式(图6),与图5中的结论相相匹配。

图6 不一样脑区中抑止Tac2神经末梢元消除SIS导致的不一样效果


7.差异脑区中经济条件敲减Tac2基因遗传减缓SIS致病的差异现象 为查证作出3个脑区中Tac2dna的呈现出在SIS效用中的有存在的问题,自己在小鼠的dBNSTa、DMH或CeA中单侧注谢AAV5-H1-shRNA1/shRNA2病菌,变动Tac2dna的呈现出。没想到挖掘,SIS工作那些小鼠2周后,遗忘dBNSTa或CeA中Tac2dna会减掉SIS可致的本能地绝望感、习得性绝望感性情况,但不危害打击 性情况,进来遗忘dBNSTa或CeA中Tac2dna均会减掉多种多样方式中的绝望感情况;而遗忘DMH中Tac2dna减掉SIS可致的打击 性情况,而不危害绝望感情况(图7),与图5、图6中的没想到相统一。

图7 不一样脑区中先决条件敲除Tac2基因遗传减小SIS诱因的不一样因素


8. 加快Tac2展示量并激活卡Tac2脑神经元可加重出SIS相类似性行为表现 另外,小说作家在Tac2-Cre小鼠中静脉打瘦脸针打瘦脸针AAV-DIO-hM3D和AAV-DIO-Tac2 cDNA,其AAV的血清型为PHP.B,可借助血脑天然屏障,并在供水里加入CNO算长2周,以电化学重置Tac2感觉神经元。你看见以下小鼠与SIS办理后的小鼠形似,其普攻性攻击行为增强,对阴暗、杂音警报、足底打开、安全性超声波的惧怕不起作用也显著性就越大(图8A-F)。

图8 改善Tac2把你想表达出来量并系统激活Tac2中枢神经元可引发出SIS相仿性犯罪行为


总结

社会交往互动交流的抑制会面临非常多不好的消极情绪,但人们并不知道其周围神经工作机制。本这课标题根据个人个人方式学、药剂学遗传病、基因组编等方法步骤,看到急慢性社会交往防晒隔离霜致病不少防御力性个人个人方式,如攻击速度性个人个人方式、焦虑个人个人方式等,等个人个人方式由二个脑区Tac2/NkB数字电磁波提升所导致,与众不一脑区的Tac2/NkB数字电磁波国家宏观调控SIS致病的与众不一个人个人方式。 此项探讨极大值提供了公司在社交类个人行为范围的自我认同,让公司熟悉到持久密闭我们是无数种恶评积极情绪的根本原因。故此,彻底解决这部分第一天工薪阶层的整体征,你想要做的是多人与交流信息,驱散心头的雾霾,让生话充滿阳关!


银河集团官网 生物 一直关注神经科学领域的重大研究进展,为神经生理、病理研究提供最新工具和研究方案,助力临床转化和基因治疗!


考生文献


1.Zelikowsky, M., et al., The Neuropeptide Tac2 Controls a Distributed Brain State Induced by Chronic Social Isolation Stress. Cell, 2018. 173(5): p. 1265-1279 e19.



一键拨号 一键导航
扫条码评议
扫扫扫,反馈系统眼下网页页面
询问反馈系统
微信扫码留意
银河集团官网 生物制品
返回了上方