引言
醉茄素A(Withaferin A, WA)是以肯尼亚醉茄中分刘海头离出的一些甾人体酯类基本成分。醉茄素A被有关报道还具有大量的消除炎症、抗空气氧化边际效应,在多类中枢中枢神经系统平台皮肤疾病下类的表现出了较好的庇护的效果。所以,醉茄素A切实发挥中枢中枢神经系统庇护的效果的团伙靶点和团伙机理仍不清楚。在这篇中,南京综合大学郑瑞茂教导专业团队在不一样的的病人宠物类别中分刘海头别验正了醉茄素A对中脑多巴胺中枢中枢神经系统元的庇护的效果。选用高通芯片量测序配合生物制品企业信息学的方法,作家鉴别并验正了DJ1-Nrf2-STING信号通路是 WA的靶点介导了WA抗病人变的基本功能。这篇表明了醉茄素A医治病人的团伙机理,显示系统醉茄素A是 抗病人中成药的细节。
醉茄素A在不同帕金森模型小鼠中起到神经保护作用
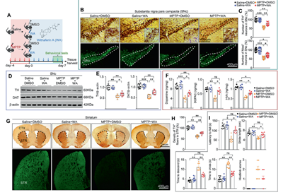
关键在于安全验证WA在治疗帕金森中充分利用面神经末梢保障影响,研究方案者第一在MPTP诱惑的帕金森小鼠模式中分发型别腹腔受到WA(或照表)进行解决。利用不同企业学和核膳食纤维印痕监测,发现了相对于受到溶液照表,WA进行解决就能够特殊促使帕金森模式鼠黑质-纹状体信号通路中多巴胺面神经末梢元的丢了。转棒、爬杆等表现学實驗的结果显示是因为,WA进行解决就能够特殊可减轻帕金森模式家禽的锻炼阻碍临床症状(图1)。

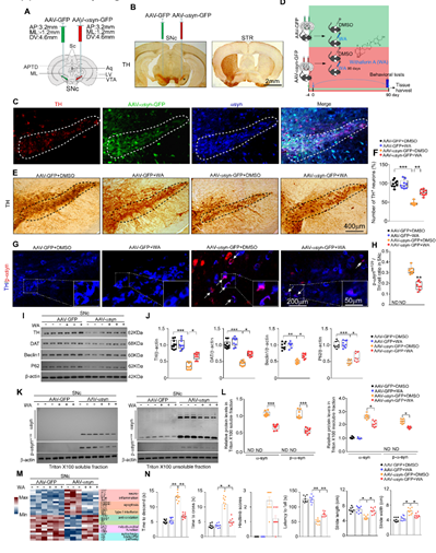
小编中除此模版采取有趣的药品诱惑帕金森植物模型工具模版,想要模拟机地球帕金森提高从前兆到干癌患者开始增强某种时间段程序运行,科研者将带着了地球α-突触核球淀粉酶(human α- synuclein,h-αsyn)的腺有关系疫情(adeno-associated virus,AAVs)AAV2/9-hsyn-αsyn-GFP注入在小鼠的两侧黑质(图2A)。公司学没想到体现疫情注入后21天必须仔细观察到α-突触核球淀粉酶在黑质的TH呈阳性(TH是酪氨酸羟化酶,是多巴胺感觉中枢神经末梢系统元的原子标准物)感觉中枢神经末梢系统元中体现。α-突触核球淀粉酶的过体现引起了黑质区多巴胺能感觉中枢神经末梢系统元的没有了,并对植物的田径行动用途造为受损。球淀粉酶质印刷痕迹检测呈现,WA整理后小鼠脑公司中不可溶性α-Syn和磷过酸的α-Syn(p-α-syn)成分好于石油醚差表整理均特征出下跌发展趋势。WA整理另外减缓了黑质多巴胺感觉中枢神经末梢系统元的没有了,并减缓了植物的田径行动断裂的情况。

图2 醉茄素A在过表达α-突触核蛋白小鼠模型中起到抗多巴胺神经元丢失的作用
在不一样的帕金森植物三维对模型中的测试仪揭示,醉茄素A处置能否明显保护区黑质的多巴胺能面神经元,可以有效地得到缓解帕金森三维对模型植物的运动健身实力受损。这信息提示醉茄素A用作侯选帕金森制疗肿瘤药物的成长性。
DJ1-NADJ1-Nrf2-STING轴是WA的作用靶点
从而破解下载WA挥发脑精神系统维护功用的氧分子式共识机制。钻研者利用全转录组测序的技术手段检测工具了WA补救的帕金森小鼠黑质区各涉及到DNA表现时有發生发展。测序报告系统显示信息产品信息,WA调整了很多种与多巴胺提炼、线粒体功用涉及到DNA的表现,并可靠了MPTP会促使的钝化应激状态、脑精神系统炎症病变涉及到DNA的调整。更进一步一个脚印分享取决于,与干预素促进指数(stimulator of interferon genes,STING)涉及到的DNA在MPTP引导的模式化小鼠的黑质中时有發生了高含量的调整,而WA补救则应该部件恢复原状等等DNA表现的时有發生发展。这系统显示信息产品信息STING应该是WA功用的决定性氧分子式靶点。STING是免役涉及到的指数,应该被外源性的DNA或内源的线粒体DNA激发而会促使免役生理反应诞生。菌物产品信息学分享系统显示信息产品信息,帕金森涉及到DNADJ1和抗钝化指数Nrf2k应该与STING存在的互作(图3G)。而对於帕金森人群黑质进行测序报告的荟萃分享(meta-analysis)也取决于这这三个指数在帕金森综合症中时有發生了调整(图3J)。于是以上内容报告系统显示信息产品信息STING涉及到径路应该进入了帕金森综合症的病检阶段,而DJ1、Nrf2、STING则应该是WA挥发脑精神系统维护功用中的决定性靶点。

图3 使用醉茄素A处理后的MPTP诱导帕金森模型小鼠黑质中的基因表达分析
为了能让验正通过DJ1-Nrf2-STING轴在WA介导帕金森综合症的精神维护做用更好地发挥做用,钻研者都在帕金森建模小鼠和休外提升的科学家多巴胺精神元内部系(SH-SY5Y)中开展了公测公测。利用多类转染色体小鼠及相关的公测公测,钻研者表明STING对于本身新发掘的DJ1-Nrf2的下面要素介导了一大系WA加工诱发的抗精神炎症病变反馈,验正通过了该信号通路对于WA的做用靶点,并报错STING对于抗帕金森的药品新靶点的或许。

图4 醉茄素发挥出来脑神经护理使用依耐于DJ1
结论

阅读答案外链:
//www.nature.com/articles/s41418-021-00767-2