肺脏(Lung)是哺乳动物呼吸系统中最重要的器官,其主要功能是将氧气送入血液,并将二氧化碳排出体外,除呼吸调节功能外、肺脏还承载着防疫、免疫、肺循环、造血等多种重要的功能。肺脏包括支气管、小(细)支气管、肺泡管和肺泡,肺泡是支气管树的终末部分,是肺部气体交换的主要部分,也是肺的功能单位。

肺脏结构及主要细胞类型
(Siqin He, et al., J Nanobiotechnology, 2022)
深享受体系皮肤重大疫情是干扰全全球大家良好的普通皮肤重大疫情其一,这里面可谓由基因组突变率促使的肝部皮肤重大疫情,如急性梗塞性肺皮肤重大疫情、过敏性咳嗽、家族式性肺植物弹性纤维化、囊性植物弹性纤维化等,这么多皮肤重大疫情的遗传基因新机制现在已经被深刻分析,但仍旧匮乏有效的的医疗方案设计,促使疾病的症状进一点受到破坏导致深享受体系受损,因此是死掉。

主要呼吸系统疾病类型
(Jesus Shrestha, et al., Crit Rev Biotechnol, 2020)
重组腺相关病毒载体(recombinant Adeno-associated virus, rAAV)具有血清型种类多样、免疫原性低、长期稳定表达基因、宿主范围广等优势,在基因功能研究和基因治疗递送载体中占据主导地位。基于转基因动物的局限性,借助rAAV载体高效感染肺脏用于肺部疾病的建模和治疗策略已成为越来越多研究者的选择。

1、AAV血清型的选定
目前AAV1、AAV2、AAV5、AAV6、AAV6.2ff、AAV9等血清型均被报道可以转导动物肺脏,基于血清型嗜性、注射方式及研究对象的不同,这些AAV对于肺脏的转导效率及感染部位也表现出差异。如AAV9经气管注射主要感染肺泡上皮细胞,对于支气管上皮细胞的感染极少;AAV6和AAV6.2ff经气管注射可以高效转导支气管和肺泡上皮细胞,且在肺类器官中也表现出良好的感染效率,这几种AAV也是目前用于肺部基因递送用的较多的血清型。
肺本质特征是治療肺上隐性dna性患病如外壁渗透性物质匮乏和间质性肺患病的关键的任务,非常是肺泡II型上皮血神经元(alveolar type II,ATⅡ),其表达方式对外壁渗透性剂特点至关决定性的球高蛋白,通过免疫抗体的反应同时转差异性等多个特点,是肺上患病dna治療的靶血神经元受众。最近几天,。

AAV不同血清型气管内注射肺部基因递送转导效率比较(低剂量,2.5E+10vg)

AAV-LungM3气管注射靶向ATII
肺脏就是个非常微血管化的人体器官,包括效果模块是增强查看氧气的根据血液流量的传递,我在这时候中,肝部内皮血细胞(endothelial cells, ECs)至关注重。理论论述察觉到,ECs的效果模块失常虽然参与的好几种肝部重大传染型疾患的造成开发,如慢性的闭塞性肺病、肺玻璃纤维化、肺血管高压低压、病致癌性肺炎、发生急性吸变得窘迫基础性征、自我免疫细胞性重大传染型疾患等。,以防了机会造成的的肝致癌性等副功效,为理论论述肝部重大传染型疾患能提供打了个种更很安全、更有用的递送形式。

AAV-LungX尾静脉注射肺脏转导(5E+11vg/只,左:小动物活体成像结果;右:荧光结果)

AAV-LungX尾静脉注射靶向ECs
2、启动子选择
除了有能达到一说起的鉴于AAV血清型嗜性外,也能以指明方向组织组织人体细胞特女性朋友无法子到位特女性朋友靶向治疗运行。如对待肺泡II型上皮组织组织人体细胞的特女性朋友影响能指明方向SP-C(surfactant protein C)特异无法子保持,与此同时,hFLT1或Tie1能保持内皮组织组织人体细胞的影响,SM22a用做血栓均匀肌的特女性朋友影响。
3、注入策略的选取及木马病毒注入量
对于肺部的病毒感染,一般递送途径包括两类:系统软件皮下注射(经血细胞循环往复)、鼻内或气管路递送(经吸呼道)。系统注射会同时感染其他脏器,病毒被稀释,使得靶向肺脏的病毒减少,因此需要考虑血清型的选择,如AAV-LungX,经静脉注射可以实现特异靶向肺脏内皮细胞的高效转导;喘气道递送可以实现最大程度的特异性递送,并实现肺部的高效表达,同时降低病毒剂量,但会有操作难度限制,且可能导致感染不均匀,有手术风险等缺陷。
不同注射方式比较


肺脏基因递送给药方式
(Lisa A. Santry et al., BMC Bio. 2017)
肺脏研究”星“手段
银河集团官网
生物携手拥有10+年专业血管研究经验科研团队,重磅推出肺原代微血管内皮细胞血管生成实验服务,
包括2.5D心动静脉壁内皮細胞系成管试验、3D心动静脉壁内皮尖細胞系身体外诱惑产生试验、小鼠身体心动静脉壁产生试验。
助您阐明调节内皮细胞出芽和促血管生成因子下游的细胞内机制,进一步探究疾病与血管生成之间的密切关系。
同时,也可用于测试促血管生成和抗血管生成化合物的功效,为逆转病理过程寻找新的潜在可能。


4、应用案例
急慢性的拥塞性肺患病(Chronic obstructive pulmonary disease ,COPD)有的是种急慢性的炎症性患病,已经变成为欧洲第三大种类病因。明年华东新材料技术二本大学同济中医药院校谢俊刚院士开发团队在Oxidative Medicine and Cellular Longevity杂质提出的操作中,有效利用rAAV媒体介导MTMR14在COPD小鼠肺脏过抒发,并举一点查验发掘MTMR14过抒发是可以能够抑制小鼠COPD的最新动态。

AAV经气管径注入介导MTMR14在小鼠肺内高展示(Yiya Gu, et al., Oxid Med Cell Longev, 2022)
|
艾滋病毒新产品 |
AAV-MTMR14 |
|
科学试验动物界 |
小鼠 |
|
肌注习惯 |
气管径填充 |
|
交叉感染的位置 |
肺脏 |
|
病原体运用量 |
2E+11VG, 50μL |
|
的检测时间间隔 |
31天 |
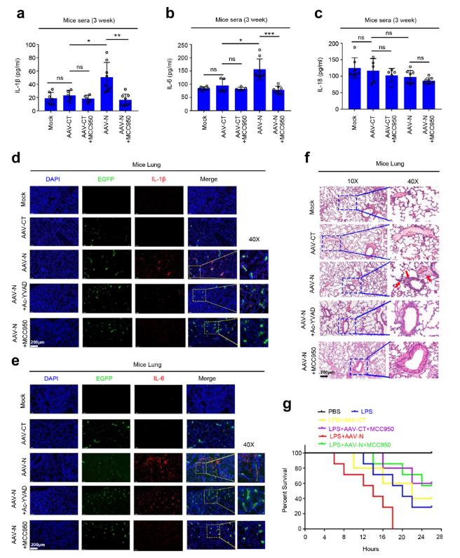
2019冠状类类病毒码病(COVID-19)也是种由造成急慢性呼气道一体化征冠状类类病毒码2型(SARS-CoV-2)引起的易传麻疹,也是场各国性服务性安全信任危机。SARS-CoV-2的核衣壳血清(Nucleocapsid,N血清)在类类病毒码生命是什么期的诸多步数中激发根本功用。2015时间内4月,Nature Communications期刊登载了暨南大专吴中国建国教学技术公司的岗位,该的设计体现了SARS-CoV-2 N血清可以通过NLRP3发炎小体诱惑肺断裂的新体制。文本中,的设计技术公司也是借助AAVlung经尾静脉注射在小鼠肺部高表达N蛋白(AAVlung-N)发现过把你想体现出来N球蛋白后,可有强烈不断增加IL-1β,IL-6,TNF,CXLC10,CCL2等感染坏死指数公式的把你想体现出来,且肺里有强烈的感染坏死坏死及策划 影响。

AAVLung-N尾冠状动脉皮下注射介导小鼠肺内过体现的N蛋白酶能够 启用NLRP3炎性体引发小鼠肺受伤
(Pan Pan, et al., Nat Commun, 2021)
2025年11月,暨南二本大学吴建军专家队伍的人再添经典之作,由潘攀/李永奎/陈欣综合在Signal Transduction and Targeted Therapy杂志期刊收录2017最新理论研究分析文献综述。选文,理论研究分析队伍重新的运用AAVlung血清型在小鼠肺里高形容N淀粉酶酶,体现了新冠类蠕虫疫情确认N淀粉酶酶可抑制细胞核凋亡促进会类蠕虫疫情拷贝的原子核工作机制,为新冠类蠕虫疫情的效率高推广和皮肤感染可致不可逆性给出了新的认识了解。

借着AAVlung血清型尾动脉打靶向治疗肺阻止
(Pan Pan, et al., Signal Transduct Target Ther, 2023)
|
病毒码护肤品 |
AAV-Lung-N-EGFP |
|
进行实验两栖动物 |
小鼠 |
|
滴注措施 |
尾动脉肌注 |
|
感梁布位 |
肺脏 |
|
病毒感染水量 |
5E+11VG |
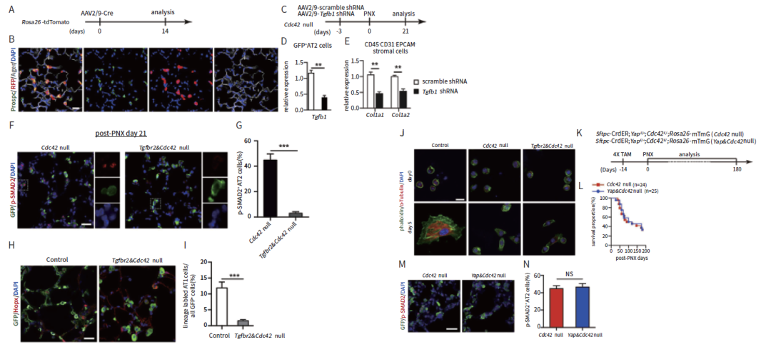
特发性肺人造玻璃纤维化(Idiopathic Pulmonary Fibrosis, IPF)就是种较为常见的肺泡消化道疾病,被称之为“非是肺癌的肺癌”。17年110月,成都自己生命小学科学探索所/同济读书海洋生物医学工程专业交差探索院汤楠科学试验操作室在Cell期刊杂志上发表文章探索综述。文章中,创作者借力了疫情形式介导的人类基因形容改善管理策略,能够气管中插管的模式将rAAV2/9-Tgfb1 shRNA注谢到PNX加工的Cdc42损坏小鼠的双肺,接下来调的Tgfb1形容,并相互配合多种不同科学试验操作方式发现了,AT2細胞中激发的TGF-b手机信号就机械制造性拉伸应变驱动下载的肺人造玻璃纤维化的重大突破尤为重要性。

rAAV载体介导Tgfb1表达下调
(Huijuan Wu, et al., Cell, 2019)
|
电脑病毒好产品 |
rAAV2/9-Tgfb1 shRNA |
|
试验猎物 |
小鼠 |
|
接种手段 |
气管注入 |
|
感化部件 |
肺脏 |
|
病毒样本储电量 |
1E+11VG,50μL |
新品来袭
现有,银河集团官网 生态学备好新款AAV血清型AAV-LungM3、AAV-LungX,全心全力有效保障您的肺上dna递送之行;
未来,银河集团官网 基于AAVneO®和AAVneO®Plusapp将继续筛选全新AAV血清型,扩大其应用领域。
此外,银河集团官网 生物携手拥有10+年专业血管研究经验科研团队,重磅推出肺原代微血栓内皮组织血栓绘制进行实验服务培训,助您探究疾病与血管生成之间的密切关系
“构建我和你的资源,功能健康科学实验”,我们欢迎您的创新成果在银河集团官网 生物落地,成为赋能更多研究者的创新工具产品。
若您有有效率脱贫靶点双肺什么是基因递送的需求分析,青睐咨讯.我!
参考使用文章
[1] J Nanobiotechnology. 2022 Mar 3;20(1):101.doi: 10.1186/s12951-022-01307-x
[2] Hum Gene Ther. 2020 Sep;31(17-18):996-1009.doi: 10.1089/hum.2020.169
[3] BMC Biotechnol. 2017 May 15;17(1):43.doi: 10.1186/s12896-017-0365-2
[4] Stem Cell Res Ther. 2020 Oct 23;11(1):448.doi: 10.1186/s13287-020-01950-x
[5] Nat Commun. 2020 Aug 6;11(1):3929.doi: 10.1038/s41467-020-17577-8
[6] Nat Commun. 2021 Aug 2;12(1):4664.doi: 10.1038/s41467-021-25015-6
[7] Signal Transduct Target Ther. 2023 May 9;8(1):194.doi: 10.1038/s41392-023-01459-8
[8] Oxid Med Cell Longev. 2022 Jan 7;2022:9300269.doi: 10.1155/2022/9300269
[9] Cell. 2021 Feb 4;184(3):845-846.doi: 10.1016/j.cell.2021.01.020.