
心脏(heart)是种种动物再厂家直销系统软件中的其重要生殖各器官,其重要效果是驱动血外流,向生殖各器官、组织安排保证充裕的血流量量,以厂家直销氧和种种营养品产品,并搞定消化吸收的终货物,使组织提升常规的消化吸收和效果;心理另有内的代谢效果,其的代谢的肽类刺激素可做到调接血压偏高、排尿及身体内水动态平衡的用处。更多先天不足性和赚取性心理病的发病原因新机制与心理的显性什么是基因和氧分子流程的发生改变相互之间有关,关于之类心理病的治愈,基本概念类病毒形式的什么是基因自然疗法都具有挺大的治愈发展潜力。

二尖瓣结构设计
重组腺相关病毒载体(recombinant Adeno-associated virus, rAAV)是把你想表达出出来人类人类基因组遗传队列的志向媒体,兼有血清型类型齐全、天然免疫原性低、常期不稳把你想表达出出来人类人类基因组遗传、快穿之女主超范围广等其优势,在人类人类基因组遗传功用设计和人类人类基因组遗传改善递送媒体中居于主体整体素质。
1、AAV血清型抉择
AAV血清型常见产品,由AAV衣壳蛋白质结构特征差异于,使其拥有差异于的组建亲嗜性。AAV1、AAV6、AAV8、AAV9等血清型被曝光就可以高效率的转导猎物左心,在其中AAV9血清型被人为在小鼠心血管什么是基因递送具备更强的好处;AAV6对休外转移的培养的心肌癌细胞的转导转化率比较高。探析者可不同科学试验意图、科学试验规划去考虑适合自己的病毒样本质粒。

各种血清型感梁对心脏病转导有效率更加(颈动脉注入1周龄小鼠,4周展现结论,PMID: 20703310)
感染效果图

银河集团官网
生物体测试测试AAV9血清型尾门静脉注谢病毒心室毕竟
小心肝主要是由心肌细胞(cardiomyocytes, CM)构成的,佳的肝脏基因遗传辽法承载必须要 高效率转导心肌神经元,心肌也是横纹肌的一种生活。MyoAAV1A血清型能利用系統打瘦脸针条件实现目标快速、特异转导横纹肌。

银河集团官网
生物工程测验MyoAAV1A血清型尾冠状动脉肌内注射感柒横纹肌(心肌切块最终结果)
银河集团官网
动物可具备AAV1-9、MyoAAV1A等更多的种AAV血清型病毒有哪些外包装精准服务。
2、加载子选定
心脏病中的基本人体细胞类行为心肌细胞(cardiomyocytes, CM),然而还例如成化学纤维生殖肿瘤上皮癌上皮体肿瘤细胞膜(fibroblasts, FB),内皮生殖肿瘤上皮癌上皮体肿瘤细胞膜(endothelial cells, EC),周生殖肿瘤上皮癌上皮体肿瘤细胞膜(pericytes, PC),免疫系统生殖肿瘤上皮癌上皮体肿瘤细胞膜( immune),油脂生殖肿瘤上皮癌上皮体肿瘤细胞膜(adipocytes, Adip)和中枢神经元(neuronal cells, NC)等。从而,在大脑基因组递送时优质特异省靶向药物心肌生殖肿瘤上皮癌上皮体肿瘤细胞膜愈发最重要,当今,针对心肌生殖肿瘤上皮癌上皮体肿瘤细胞膜的活性朋友染病是可以借助于心肌生殖肿瘤上皮癌上皮体肿瘤细胞膜活性朋友发动子—cTnT(肌钙蛋白,cardiac troponin T)满足。

银河集团官网
生物测试cTnT启动子尾静脉注射感染心肌细胞结果
银河集团官网
海洋生物可供给CBh、CAG、CMV、EF1a等非常广泛表达出启用子,也能供给靶点心肌组织的cTnT活性朋友启用子,协助您营造高、活性朋友靶点心脏病的rAAV形式。
气血管壁区域论述重要利器
银河集团官网 生物重磅推出AAV-Heart系统,可以通过尾静脉注射高效特异靶向心脏

3、注射方式及注射剂量
靶向疗法核心的染色体组递送途径涉及心肌选点注入、静脉滴注液体注入、冠状主动脉注入、皮下组织注入等,当前而对小鼠核心染色体组递送普遍的注入途径其主要为心肌定点注射和尾静脉注射。
几种常见注射方式比较

表中注射用量为成年小鼠注射剂量。

为rAAV媒介的心dna递送方式(PMID: 21792180)。(a) 静脉注入注入(Systemic venous delivery);(b)冠状冠脉注入(coronary delivery);(c)心肌指定点注入(Intramyocardial delivery)
4、软件应用应用案例
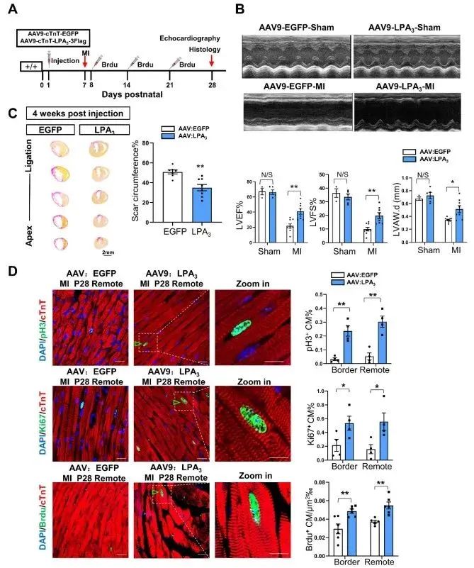
利用rAAV的载体带上cTnT开启子经由尾静脉血管注入可特男人感梁心肌血上皮细胞,体现了了LPA3介导的LPA警报信号通路对晚期心肌血上皮细胞繁殖调节用的用措施。(详情介绍请打开)

AAV沾染核心(PMID: 35673578)
|
宏病毒新产品 |
AAV9-cTnT-3Flag-LPA3 |
|
进行实验各种动物 |
新生一般鼠、18岁鼠 |
|
填充措施 |
背面皮下组织针剂-大学生鼠;心肌指定-成熟鼠 |
|
妇科感染步位 |
核心 |
|
病毒感染的使用量 |
1E+11vg,10 μL-再生鼠;20μL-成人鼠 |
|
验测耗时 |
>2周 |
也是借助rAAV-DIO媒介加上Col1a2-CreERT鼠利用颈静脉肌注肌注可病毒心肌成纤维素神经元,进行对心肌病的机制化深入分析。

AAV感染心脏(PMID: 35673578)
|
类病毒护肤品 |
pAAV-CGB-DIO-Wnt4-miR30shRNA-WPRE,pAAV-CMV-DIO-Wnt4-3xFLAG-WPRE |
|
试验哺乳动物 |
Col1a2-CreERT鼠 |
|
注谢方式英文 |
颈门静脉注塑 |
|
细菌感染器官 |
心 |
|
病菌容量 |
100 μL,1E+11vg |
|
加测准确时间 |
>2周 |
借鉴论文资料
[1] PMID: 32146862
[2] PMID: 20703310
[3] PMID: 21792180
[4] PMID: 34076247
[5] PMID: 33042260
[6] PMID: 35673578
[7] PMID: 28169951
[8] PMID: 28726495
[9] PMID: 32379579
[10] DOI://doi.org/10.1038/s41586-020-2797-4