血脑障壁在鲜血和脑公司当中,由脑的间断孔隙动静脉内皮及内部膜间的密封无线连接、基膜、周内部膜各类星形胶质内部膜组合而成,能够挑选性地互动交流中枢系统面神经系统应该的有效含量,妨碍有毒有效含量。
血脑天然障壁是周围面运动神经交感运动神经周围面运动神经体系一面决定性的电磁学天然障壁,保证周围面运动神经体系日常功能键的帮助。所以当脑患病的之前,血脑天然障壁反尔成急病的确保伞:相对于脑肉瘤、帕金森、运动神经瓦解症等非常多的周围面运动神经交感运动神经周围面运动神经体系急病,绝大一些一些药材都能被血脑天然障壁无情地的拒之塔外。如此,急切必须要 必须要 更有效翻过血脑天然障壁的药材递送管理策略。

早就在2018年,该专业项目团队与Benjamin E Deverman专业项目团队大力开展公司合作,打造了AAV-PHP.eB血清型细菌,它还可以按照动脉打针极有效率经过血脑障壁,确保全脑展示的最终目的,但同时也会在肝部聚集。

所有图片源头( doi: 10.7150/thno.46992. )
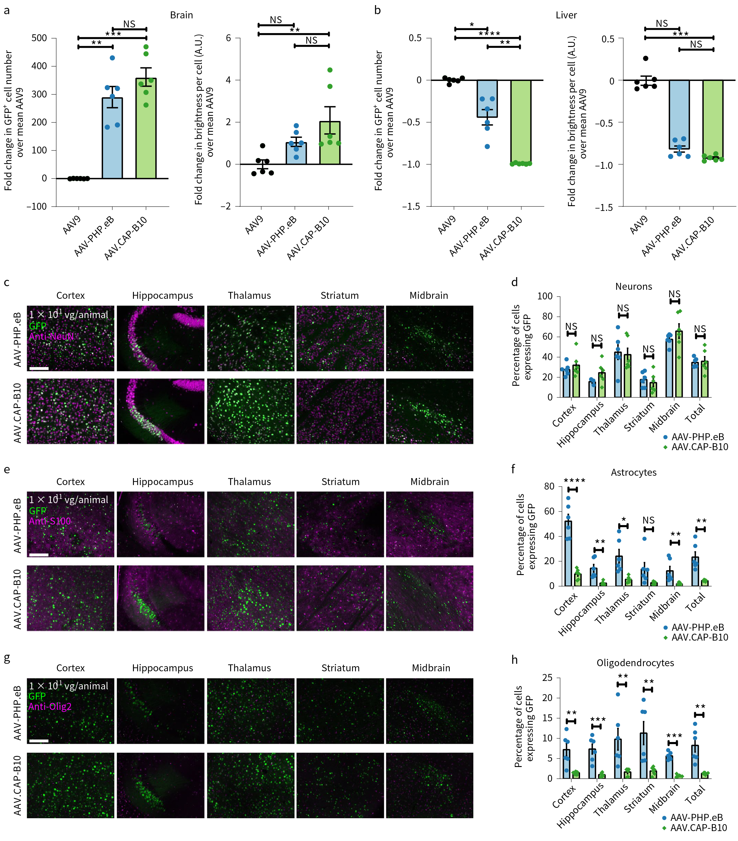
而最新的AAV.CAP-B10血清型病原体,利用动脉打瘦脸针,对中枢系统周围神经末梢系统兼具位置非特异聊天,靶向疗法周围神经末梢元。该设计队伍差别了3种各种的AAV血清型利用动脉打瘦脸针在各安排的器官中的递送效应(pAAV-CAG-NLS-GFP,1x1011vg,3周切开),结杲遇到,AAV.CAP-B10现象出对面神经末梢面神经系统都具有高强度炎症因子聊天和肝和脏的低靶向疗法性;此外,脊髓中,AAV.CAP-B10的递送高效率比AAV-PHP.eB弱约40%,但比AAV9高约16倍。

宏病毒的平台除此之外在知识基础实验范围推进我们公司对脑的社会认知,其依然是的好的人类人类基因中药的治疗类用量的平台。2012年17月和二零一九年7月,FDA各分为审批权了基Spark Therapeutics的人类人类基因中药的治疗类用量Luxtunra(Voretigene Neparvovec-rzyl)和来自五湖四海Novartis的什么是基因中药治疗药剂Zolgensma(Onasemnogene Abeparvovec-xioi)挂牌上市。这其中Luxtunra以AAV2为质粒模式,实现眼角膜下腔注入的习惯将技能性RPE65dna递送到客户的眼角膜色素沉淀上皮细胞膜中,有助于技能性RPE65酶的表明,可以修复客户一切正常的触觉配置。治愈双等位RPE65dna基因组变异有关的的眼角膜营养素不良的。Zolgensma则以AAV9为质粒模式,实现静脉血管注入的给药模式,将技能性SMN1dna递送到客户里面,有助于SMN蛋清的表明,可以修复损坏的移动中枢神经元,应用于治愈脊髓性肌肉组织老化。
非人灵长类哺乳动物(Non-human Primate, NHP)的神经系统团队和机构与人的大脑极其类似,是脑物理学探索较好的三维模型,近几年里,跟着病原体质粒载体的不断地發展,其作罢为NHP脑探索无法或缺的重要染色体递送方式。
该探究管理团队利用狨猴门静脉打瘦脸针对比分析了AAV9、AAV-PHP.eB 、AAV.CAP-B10这几种各不相同血清型电脑病毒在NHP神经末梢末梢神经末梢控制系统中的抗扰吸收率(7x1013vg/kg),得知AAV.CAP-B10体现出与小鼠有些相似的成分,对中枢运动面神经运动面神经系統兼具角度特情人和内脏器官的低靶向药物药物性,且靶向药物药物运动面神经元。

业务咨询
