AAV股票代码
688238
腺相关病毒股票代码
688238
业务资讯

Cell Stem Cell | 单组织及空转转向探求发生急性肝影响后再造的效果机制

日期:2024-03-29 搜索热度:

理论研究蓝本

肾脏人体器官是最具从复力量的实际人体器官,在保持辅乳食草动物生理问题准稳态各方面引领着多决定性工作。肾脏人体器官由从复的节构和工作组织组合成,通常是指肝小叶。会按照工作系数,肝小叶具体以分成多个核心的专一性区城:门冠状动脉边上区(PP)和中心的边上区(PC);肾脏人体器官挫裂伤常用发生在PP区或PC区。实验管理团队灵活运用谱系示踪、单血细胞测序、地方转录组、免疫性复染鉴定结论及体里工作监测等多模态高技术,解答了四氯化碳诱导型的慢性PC区肝挫裂伤后从复规律公式。
 
研究材料

1、对Cyp2e1-DreER;H11-tdTomato小鼠进行CCl4诱导处理,处理0,2,4,7,14天后分离出RFP+ PC hepatocytes进行单细胞测序;

2、对wild-type小鼠进行CCl4诱导处理,处理0,2,3,4天后的肝脏组织进行空间转录组。

 
分析但是

一.急性PC损伤后肝细胞的形态追踪

CCl4诱导急性肝损伤动物模型是最常见方法之一。CCl4注射2 天后,CYP2E1+GS+ PC肝细胞完全消失,CYP2E1+GS-PC肝细胞处于坏死区边缘;而E-CAD+CYP2E1- PP 区没有明显变化(图1A)。CCl4注射4 天后,CYP2E1+GS+ PC 肝细胞再次出现;7 天后,组织学损伤几乎消失,功能恢复到接近正常状态(图1A和1B)。该研究开发了一个与PC区相关性肝病密切相关的遗传系统,通过特异性标记Cyp2e1+ PC肝细胞,实现急性PC损伤后损伤区附近残留肝细胞的形态追踪。谱系示踪结果表明:CCl4诱导PC肝细胞的急性丢失主要通过CYP2E1+PC 肝细胞增值进行修复,并辅之以CYP2E1-PC 肝细胞增值。

 
图1 CYP2E1+ PC 肝组织的谱系追查

二.PC肝细胞再生的转录特征

对Cyp2e1-DreER;H11-tdTomato小鼠进行CCl4诱导处理,处理0,2,4,7,14天后分离RFP+ PC hepatocytes进行单细胞转录组分析。这些细胞分为14个clusters,其中cluster8和cluster14属于CCl4诱导2天和4天后肝细胞。cluster8和cluster14高表达细胞周期及DNA复制的相关基因(H2afz, Lcn2, Tubb5, Mki67, Tmsb4x, Hmgb2, Ube2c, Stmn1, Hist1h2ap)。cluster9和cluster10属于CCl4诱导4天后肝细胞,且高表达抗氧化相关基因(Gsta3,Gsta4,Cbr1,Gstp1,Esd)和糖异生相关基因(Fbp1,Eno1,Gapdh,Akr1a1)。细胞周期分析表明:cluster8细胞主要以S 期和G2M期为主,cluster14细胞主要以G2M期为主(图2A-C)。

CCl4诱导2天和4天后,PC hepatocytes的mTOR信号通路和增值相关信号通路(G2M_checkpoint, E2F_targets, Myc_targets_v1, DNA_repair)表现出显著性富集(图2E)。Torin 1(mTOR通路)和4EGI-1抑制剂处理可显著延迟肝修复,揭示mTOR/4E-BP1 轴有助于中心周围再生(图2F和G)。

 
图2 RFP+ PC 肝细胞的单细胞分析

三.急性损伤后PC 肝细胞的时空表达

对wild-type小鼠CCl4处理0,2,3,4天后的肝脏组织进行空间转录组分析,将其分为4个区:zone 1、zone 2、zone 3和Dzone(图3A和3B)。zone 1区高表达PP相关基因(Pck1, Aldh1b1, Mup20, Cyp2f2);zone 3区高表达PC相关基因 (Gs, Oat, Cyp1a2, Cyp2a5, Cyp2e1);zone 2区高表达PP的其他相关基因(Igfbp2, Hamp, Hamp2)(图3C)。肝细胞基因的时空表达揭示CCl4诱导第2天,肝细胞表现出显著性损伤;第3天,受损肝细胞开始恢复。

对3个时间点的差异基因进行表达趋势分析,模块1中基因在第2天显著下调且随后逐渐上调,这些基因主要参与肝功能代谢相关功能(图3D)。模块2-4中基因在第2天或第3天中显著上调且随后逐渐下调,这些基因主要参与细胞周期及增值(模块2)、肝脏发育(模块3)、细胞运动(模块4)等功能(图3D)。此外,增加乳酸脱氢酶基因Ldha的表达可以有助于PC肝细胞增值。

 
图3 CCl4 诱导后肝损伤和肝再生的空间表达分析

四.髓系细胞亚型和纤维化反应的动态变化

在Dzone区中,髓系细胞marker基因在第2天显著上调,第4天显著下调(图4A)。诱导处理2天后,Dzone区中单核细胞数量增多,且伴随一小部中性粒细胞、DC、巨噬细胞的免疫浸润;诱导处理3-4天后,巨噬细胞数量显著增加,而中性粒细胞和DC几乎消失(图4B)。HSCs相关基因(Col1a1, Col1a2, Col3a1, Sparc)在Dzone区也显著表达,且与髓系细胞基因表达趋势一致(图4D)。在受损区域通过激活TGF-β1信号传导来介导纤维化反应,并抑制肝细胞增殖。在肝损伤期间,髓系细胞(尤其单核细胞/MoMF)被招募到受损区域并产生 TGF-b1 配体激活 TGF-b1 信号传导,并在肝再生中发挥关键作用。

 
图4 髓系细胞亚型和纤维化的动态变化

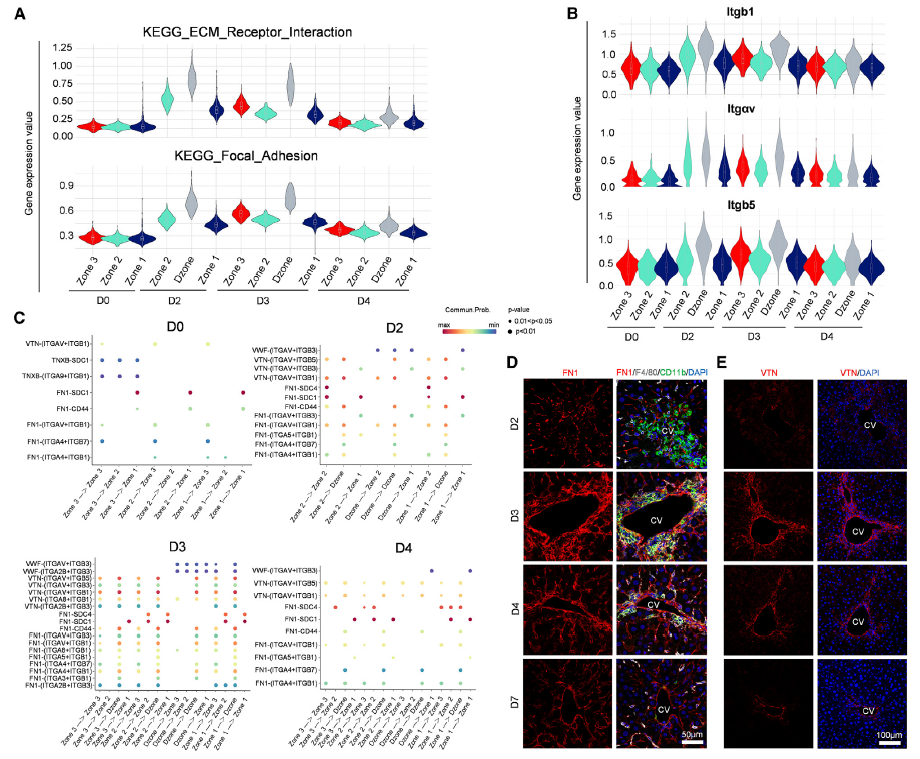
五.RGD肽可减轻肝损伤并促进肝再生

巨噬细胞与细胞外基质(ECM)的粘附对浸润细胞的局部保留至关重要。ST结果表明:ECM和细胞黏连相关信号通路在Dzone区富集(图5A和5B)。RGD肽(Arg-Gly-Asp)通过识别整合素ITGB5对ECM进行粘附,并有助于髓系细胞(尤其单核细胞/MoMF)被招募到受损区域(图5C和5D)。

 
图5 ECM和细胞黏连相关基因的表达
 
小结

1)84%的新生PC区肝细胞由损伤区域周围残余的CYP2E1+肝细胞增殖而来,只有16%的肝细胞由先前未受损伤的PP肝细胞贡献。mTOR/4EBP-1信号通路以及LDHA表达上调显著参与了调控PC区肝细胞的再生。

2)在肝再生过程中,髓系来源的免疫细胞动态性被招募到损伤区域,且损伤区域存在肝星状细胞的活化以及TGF-β1信号通路的激活等系列损伤-再生反应。

3)该研究还建立了一种基于小分子肽的减轻PC区肝损伤/促进肝再生的有效策略。

 
优点

选用先进典型的“微生态学类别-组学钻研分析-酶联免疫法建模方案-微生态学长效机制”多基础学科交叉重合钻研状态,平台阐释了有所不同部分肝細胞和非原因細胞一体化净化的空间技术性性团伙和細胞习惯,为坚持问题导向看待部分性肝神经受伤简答复原提拱了升级版的眼光。凡此种种,该钻研搭建的根据RGD肽诊治神经受伤类别的方案,为临床药理急慢性中药性肝神经受伤提拱了新的方案。
 
可以论文参考文献资料
 
Wang S, Wang X, Shan Y, Tan Z, Su Y, Cao Y, Wang S, Dong J, Gu J, Wang Y. Region-specific cellular and molecular basis of liver regeneration after acute pericentral injury. Cell Stem Cell. 2024 Mar 7;31(3):341-358.e7. doi: 10.1016/j.stem.2024.01.013. PMID: 38402618.

一键拨号 一键导航
扫描二维码上报
扫扫扫,信息反馈所选页
服务咨询意见反馈
线上关心
银河集团官网 生物制品
载入壳体