菜单
网页
管于银河集团官网
返回
厂家介绍一下
银河集团官网 事情记
获得荣誉质资
重大成果认证
科研课题售后服务
返回
组学服务项目
人类基因调理平台试制工作
dna操作流程
内部实验报告
小动物进行实验
另一苏州特色服务保障
体细胞与人类基因诊治CDMO
返回
仿制药Post-IND售后服务
组织细胞与遗传基因医治精准服务
选定 银河集团官网
枝术开放
质安全管理
系统好处
机体再生医学检验CDMO
返回
再生利用医疗CDMO
投资的者有关
返回
我司发布公告
保持联系措施
内容介绍
返回
服务信息
司新闻图片
申请加入银河集团官网
股票代码
688238
股票代码
688238
首页
关于银河集团官网
科研服务
细胞与基因治疗CDMO
再生医学CDMO
投资者关系
新闻资讯
加入银河集团官网
业务资讯
业务资讯
公司新闻
Gut∣海军作战军医本科大学廖专/邹文斌开拓国际级首位AAV表观遗传诊治慢牲胰腺炎新形式
日期:2024-04-10 个热度:
慢性胰腺炎(CP)是一种由遗传和环境因素引起的终身进行性纤维炎性疾病,其特征是腹痛,急性胰腺炎(AP)反复发作,胰腺功能随着时间的推移而恶化。CP表现为胰腺损伤、纤维化及胰腺内外分泌功能不全,部分患者最终会发展为胰腺癌,严重危害人民生活质量及身体健康。全球范围内,CP的发病率及患病率逐年上升,我国现有确诊CP患者逾100万例,社会经济负担大。然而目前还没有根治CP的方法,迫切需要有效的治疗和疾病预防策略。
丝氨酸蛋白酶抑制剂Kazal1型(SPINK1)编码胰腺分泌性胰蛋白酶抑制剂(PSTI),是与胰腺炎相关的主要基因之一。SPINK1/PSTI在胰腺腺泡细胞中合成,被认为是通过抑制过早激活的胰蛋白酶来抵抗胰腺炎的第一道防线。SPINK1基因的功能缺失突变破坏了胰蛋白酶激活和抑制之间的平衡,导致胰腺炎的发生和发展。SPINK1基因过表达能够持续抑制活性胰蛋白酶,为治疗CP提供了一种新的方法。
2024年3月29日,海军军医大学廖专及邹文斌共同通讯在消化领域TOP期刊Gut(IF=25)发表题为“Pancreas-directed AAV8-hSPINK1 gene therapy safely and effectively protects against pancreatitis in mice”的研究论文,该研究表明胰腺导向的AAV8-hSPINK1基因治疗安全有效地改善小鼠胰腺炎。
毕竟
1. rAAV8-hSPINK1在小鼠体内具有高转导效率和强表达能力
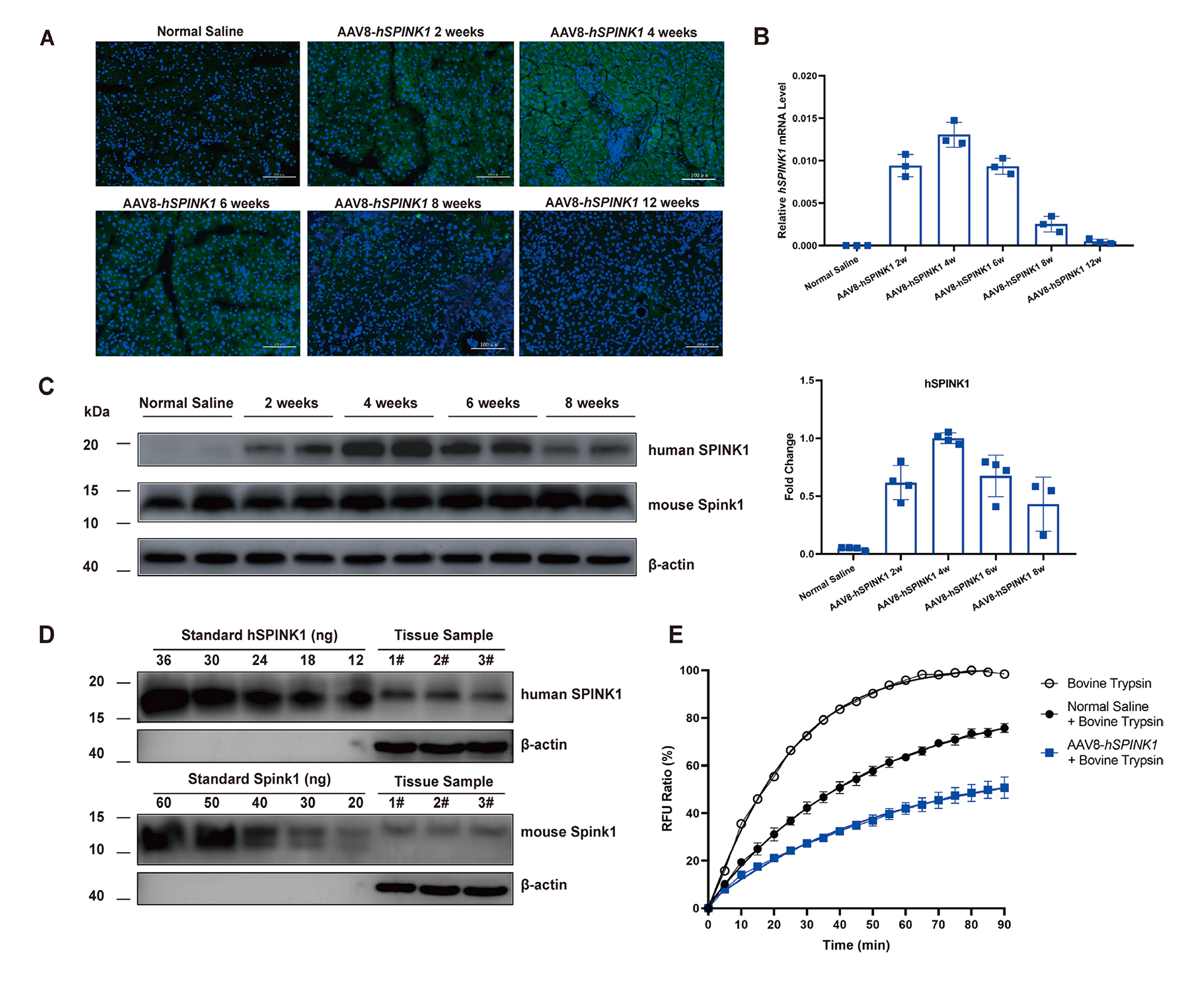
本论述选取衣壳seo(酪氨酸(Y)残基定时帮助变异为苯丙氨酸(F))的AAV8各种媒介,算作普通 人SPINK1染色体的递送各种媒介(AAV8-hSPINK1),该各种媒介可增多内部内泛素-核蛋白酶体溶解,完善对胰腺机构的感然错误率。该论述出现,AAV8-hSPINK1在小鼠胰腺中较佳感然占有量为2E+11vg/只。该各种媒介在打瘦脸针内部后第八周hSPINK1表明量达峰,且要保持相关系数品质大约快速8周。
图1 AAV8-hSPINK1载体介导hSPINK1在小鼠体内长期高效表达
2. rAAV8-hSPINK1在减缓雨蛙素介导的AP程度上使得胰腺恢复如初
雨蛙素是一种种胆囊缩紧素的有些相似物,促进会胰血清酶的促活,被广泛应用适用于帮助啮齿类家禽的实验性性胰腺炎。为模拟机CP急慢性不断,探究者创设雨蛙素帮助急慢性胰腺炎(AP)建模 ;与剖析组差距,AAV8-hSPINK1组在注谢后8周内,胰/重比、血木薯淀粉酶、胰酶渗透性、自噬凋亡技术指标均不错较低,仅对高过250μg/kg雨蛙素的敏感,且加速器胰腺公司急慢性期还原。
图2 AAV8-hSPINK1载体减轻雨蛙素诱导模型的急性胰腺炎程度
3. rAAV8-hSPINK1可改变雨蛙素成脂的CP模式
考虑到评定AAV8-hSPINK1在防止CP近况中的更好性,论述者可以通过雨蛙素经常皮下注射整合CP类别,显示AAV8-hSPINK1组性状学提升不可观,纤维棉化质量及腺泡-套管化生指標较比对组可观调低,且中断雨蛙素敏感后胰腺组织机构拉伤消除快一点。
图3 AAV8-hSPINK1载体减轻雨蛙素诱导模型的慢性胰腺炎程度
4. rAAV8-hSPINK1可避免胰管结扎仿真模型的细菌感染和植物纤维化
为模似临床药学药理上胰管堵塞性胰腺炎,探索者创建胰胆管结扎急慢性胰腺炎型号;在对应组中胰腺集体大致相同症状为特别肿涨、出血量,疾病报告学严重可见的腺泡神经元许多的死亡、许多的炎神经元侵润,而AAV8-hSPINK1组胰/重比、胰腺大致相同与疾病报告依据均相关系数持续改善。陆陆续续探索者于小鼠胰腺胃叶对其进行结扎,模似临床药学药理胰管结石堵塞,于手木后第五周取样方法关察,察觉生理特点建议使用淡盐水配合肌注组结扎远端胰腺特别回缩,腺泡神经元许多的找不到,胰腺人体脂肪积聚,而AAV8-hSPINK1组胰腺疾病报告症状均比较轻。
图4 AAV8-hSPINK1治疗减轻胰管结扎诱导的纤维化
5. rAAV8-hSPINK1改善Spink1突变小鼠胰腺病理改变和胰腺炎易感性
钻研者公司先前经由CRISPR/Cas遗传基因添加图片水平出色创设模以人变动位点的Spink1 c.194+2T>C小鼠,纯合小鼠(Spink1-/-)生于后有致死的几率,杂合小鼠(Spink1+/-)在生于后首位4周位置组织胰腺挫裂伤(33.3%)及弹性仟维化(16.7%);在Spink1+/-小鼠生于后首位0周接受AAV8-hSPINK1,首位4周考察末见胰腺组织挫裂伤及弹性仟维化(0.0%,n=12),明显解决Spink1+/-方面的问题表型,上升对雨蛙素的的敏非理性。
图5 AAV8-hSPINK1载体阻止Spink1+/-小鼠自发胰腺损伤及增加其对雨蛙素的敏感性
结论
本研究方案首届证实AAV8-hSPINK1介导的什么是基因开展胰腺炎兼有较高的转导成功率和可靠性。运用衣壳调理的AAV8质粒载体带入hSPINK1活性聊天可靠靶点胰腺,对心、肺、脾、肝、肾的器管趋于性低,转导成功率高(较好形容用量为2E+11vg/只)。hSPINK1的形容和药效在打器后4周满足谷值,并要保持偏态层次不少8周。在大多数几种小鼠模式化中,复发前单用量AAV8-hSPINK1偏态消除了胰腺炎的嚴重因素,放缓了食物纤维化的新况,影响了胰腺肿瘤细胞凋亡和自噬层次,会加快了胰腺炎的恢复功能步骤。一天性打器AAV8-hSPINK1可靠靶点胰腺,转导成功率高,可以效调理小鼠胰腺炎表型。该手段在有效防范和开展CP几个方面兼有茫茫的非常好。
图6 AAV8-hSPINK1介导的三种小鼠胰腺炎基因治疗综述
该研究在上海长海医院/上海市胰腺疾病研究所/免疫与炎症全国重点实验室单位完成,项目得到国家自然科学基金委、上海市教委科技创新计划、上海市卫生健康委员会重中之重研究中心等项目资助。
原文链接://gut.bmj.com/content/early/2024/03/29/gutjnl-2023-330788
银河集团官网 生物学我幸为的研究分析人士提供数据调查中的衣壳调整的rAAV8形式共建贴心服务,用实践光荣使命促动知识基础数学的研究分析到临床和转化了!
上一篇:
【展会预告】4月来袭,礼品升级!快来福州、广州见上一面吧~
下一篇:
银河集团官网 生物热烈祝贺元宋生物溶瘤病毒国家I类新药获中国CDE临床试验默示许可
返回列表
最新新闻
“七载征程 感恩有你”—庆祝银河集团官网 上海七周岁生日
银河集团官网 腺相关病毒(AAV)再度展现在eLife杂志(IF=8.303)
防疫期间领导深入银河集团官网 慰问调研
银河集团官网 人给您的一封信
银河集团官网 上海携手申新消防联合开展消防演习
银河集团官网 党支部召开“不忘初心、牢记使命”暨庆祝中华人民共和国成立70周年专题民主生活会
热烈祝贺银河集团官网 上海与天津早期成药性评价重点实验室共建基因治疗药物载体联合研发中心
一键拨号
一键导航
扫描二维码调查问卷
扫扫后,反馈建议目前窗口
服务咨询回馈
咨询热线
15800353038
线上重视
银河集团官网 菌物
调用顶面