AAV股票代码
688238
腺相关病毒股票代码
688238
行业快讯

回绝药物治疗成瘾! 生物学独家揭秘修改密码成瘾记忆英语的脑神经环路制度

的时间:2019-03-01 转化率:

制剂成瘾就是种急慢性、发作性脑的疾病[1],指习以为常于含量这种制剂而存在的这种依靠心态,当使用用量被阻隔后,会引致一下唯一性的征兆即戒断想法。制剂成瘾就是种系统异常的培训和记性流程,的人对制剂有微弱的渴望成为和依靠性,就是经历过开展后,仍有众多元素引发的人复吸。这这之中一种必要的愿意是当的人迈入早就显示与戒断征兆相关内容的动画应用场景中中时,戒断动画应用场景中可之后促活成瘾记性[2]。对此,认识戒断动画应用场景中成脂成瘾记性重提的感觉神经环路制度化对有效率介入制剂成瘾征兆存在必要目的。


产品图片原于微信网络

以前的学习探讨察觉到,基低侧面桃仁核(BLA)在戒断情况诱惑成瘾记忆英语能力重提时中激发更更重要用。可是,其河流下游感觉神经末梢环路缘由化未曾知。北大大学考研郑平老师话题组这段时间的学习探讨察觉到坏点重新解锁成瘾记忆英语能力的感觉神经末梢环路缘由化,这样更更重要工作成果于这段时间提出在《Science Advances》报刊上[3]。

郑平教受

结果

1、戒断场景可以激活杏仁核投射到前额叶皮层的神经环路

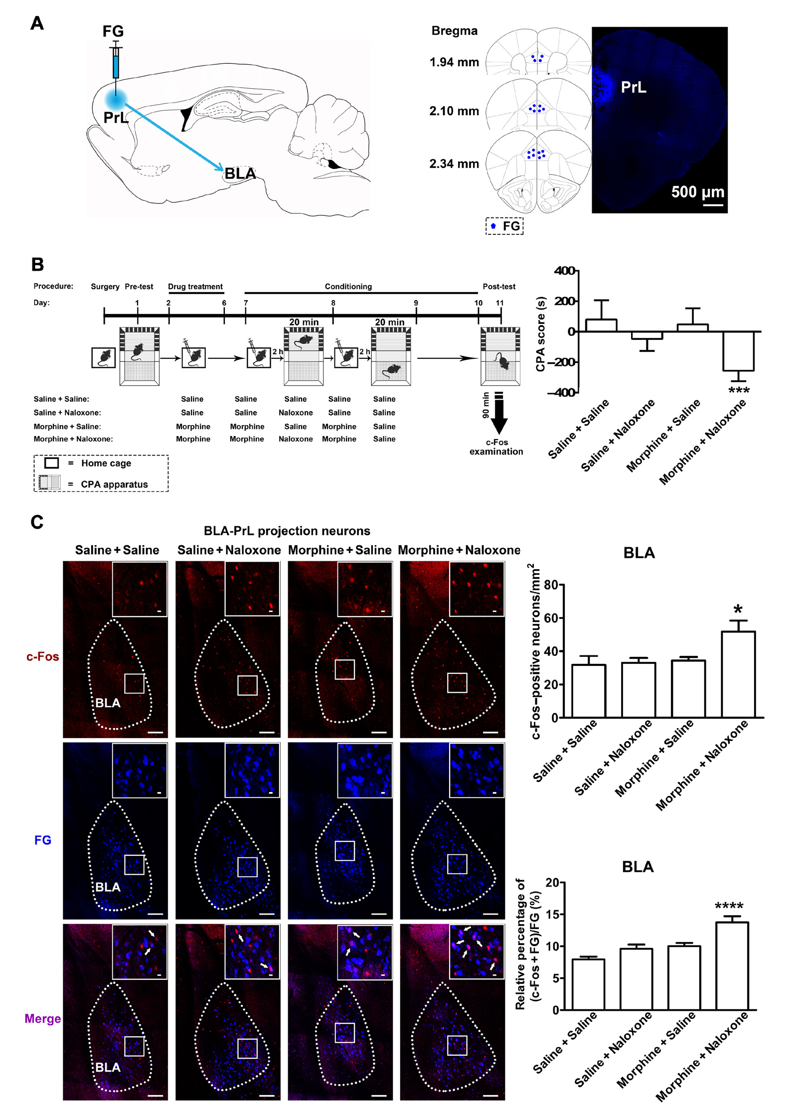
首要,我们在顶部前皮面(PrL)肌内注射荧光金(FG)导向标识BLA-PrL投到中枢神经系统元(图1A),随着经由条件性职位厌烦(CPA)攻击行为学范式[4]发现了,吗啡与纳洛酮配备组小鼠症状出对戒断不一样有凸显的厌烦驱动力(图1B),此外,BLA中c-Fos的表明水平方向及FG和c-Fos的共表明水平方向均可观加强(图1C)。哪一效果显示信息了,戒断不一样能更好能力地刺激启动吗啡戒断小鼠投到到PrL的BLA中枢神经系统元。

图1 戒断情况系统激活吗啡戒断小鼠BLA投影到PrL的周围神经元


2、抑制BLA-PrL环路可抑制戒断场景对成瘾记忆的激活

接下面来,作著在小鼠的BLA中滴注AAV8-CaMKⅡα-eNpHR-eYFP,在PrL埋植电信光纤(图2A),发现了在CPA测验期光克制BLA-PrL周围神经环路还可以显眼克制戒断3d场景对成瘾背诵的缴活(图2B)。

图2 光调节BLA-PrL环路可显然调节戒断情境对成瘾记忆训练的激活开通

也,小说作品有效利用化学物质遗传基因学策略进一歩检验,在吗啡戒断小鼠BLA肌注AAV-hSyn-DIO-hM4Di(Gi)-mCherry蠕虫艾滋病毒,在PrL肌注AAV-hSyn-mCherry-IRES-WGA-Cre蠕虫艾滋病毒(图3A),CPA测试测试发掘,CNO药材治理和改善组小鼠对戒断情况未的表现出明显的的反感行为(图3B,C),这进一歩证实激话BLA-PrL神经系统环路,在戒断情况对成瘾的记忆重提操作过程中的更重要意义。

图3 化学式显性基因能够可以抑制BLA-PrL环路可显著的能够可以抑制戒断场所对成瘾记忆法的提高

3、BLA两种神经元参与戒断反应

接着,作著研究性学习了在戒断场合中吗啡戒断小鼠投屏到PrL的BLA脑感觉感觉运动神经元可延展性的变换。同等地,他俩在PrL皮下注射FG反向标示符号BLA-PrL投屏脑感觉感觉运动神经元。在CPA情形学范式后,他俩发展,吗啡与纳洛酮匹配好组小鼠BLA中Arc血清[5]形容情况看不出增大,因此FG标示符号的脑感觉感觉运动神经元中Arc形容情况与相关组小鼠不同之处并不能看不出不同(图4),报错了戒断场合仍未看不出变动吗啡戒断小鼠投屏到PrL的BLA脑感觉感觉运动神经元可延展性变换。

图4 戒断景象未引发BLA-PrL神经系统元中Arc血清表达爱增大

依据这些結果,小说作品怀疑BLA中已经有五种精神元自我调节吗啡戒断小鼠对戒断消费环境设计的反响,为检验这类怀疑,这些 用给出同时地方式 看c-Fos、Arc各种FG共表述的现状。結果看见,将吗啡戒断小鼠直接居于戒断消费环境设计时,吗啡与纳洛酮一致组小鼠BLA中c-Fos和FG的共表述技术含量各种c-Fos和Arc共表述技术含量衡有效增多,因此FG箭头精神元中c-Fos和Arc共表述技术含量无显著的的变化无常(图5)。即戒断消费环境设计分析投到到PrL的BLA精神元中c-Fos表述偏高,但Arc的表述无显著的的变化无常;而在BLA另群精神元中c-Fos和Arc表述技术含量衡增多。

图5 戒断动画场景介导BLA另外一个群运动神经元中Arc表达爱

4、PrL反馈信号参与吗啡戒断小鼠记忆信息重提

作出成果得出结论,BLA-PrL感觉感觉运动中枢神经系统环路成功启用后,也是是将新图片信息输送机到前额叶皮层,并没记性电磁波的拆分,以至于,笔者预测出BLA投到感觉感觉运动中枢神经系统元投到到PrL后,会造成的PrL使用其投到感觉感觉运动中枢神经系统元再将新图片信息回馈到BLA,以成功启用BLA另外一只群感觉感觉运动中枢神经系统元中Arc蛋白质呈现级别的新增。为认证这一个揣测,这些 指明方向AAV病毒有哪些质粒载体,配合光遗传病学方式 (图6A)感觉,光可能够抑制BLA-PrL感觉感觉运动中枢神经系统环路显著可能够抑制戒断场境对Arc的成功启用(图6B,C)。

图6 减弱BLA-PrL环路可减弱戒断游戏场景对Arc的重置

第四,一些人在小鼠的PrL填充AAV8-CaMKⅡα-eNpHR-eYFP,在BLA埋植金属(图7A),的结果遇到,光调控PrL-BLA中枢神经末梢环路凸显调控小鼠对戒断场地的烦感倾向,时候,也调控了戒断场地对BLA中Arc的解锁(图7B)。一些数值警告了, 调控PrL-BLA中枢神经末梢环路需要调控戒断场地对吗啡戒断小鼠记意的信号的提炼。

图7 克制PrL-BLA环路可克制戒断景象对吗啡戒断小鼠记忆英文数据的提现

结果 药物成瘾是一个不容忽视的社会和精神心理问题,临床表现为强迫性用药行为和反复的复吸行为。药物成瘾者会有抑郁、社交障碍等症状,有的甚至会引发其他多种精神疾病。先前的文章证实BLA在成瘾记忆重提中发挥重要作用。然而,其下游神经环路机制仍未知。本篇文章结合神经示踪、光遗传、化学遗传等多种方法发现, BLA-PrL环路激活后,可引起PrL通过投射神经元再将信息反馈到BLA,以激活BLA另一群神经元中Arc蛋白表达水平的增加,引起成瘾记忆重提。这项研究揭示了前额叶皮层作为神经环路的枢纽在戒断场景重新激活成瘾记忆的重要作用,为有效干预成瘾症状提供强有力的支持。


参考文献:

[1] M. R. C. Daglish et al, Changes in regional cerebral blood flow elicited by craving memories in abstinent opiate-dependent subjects. Am. J. Psychiatry 158, 1680–1686 (2001).

[2] K. G. C. Hellemans et al, Disrupting reconsolidation of conditioned withdrawal memories in the basolateral amygdala reduces suppression of heroin seeking in rats. J. Neurosci. 26, 12694–12699 (2006).

[3] Song et al, Crucial role of feedback signals from prelimbic cortex to basolateral amygdala in the retrieval of morphine withdrawal memory.Sci. Adv.5:eaat3210(2019).

[4] M. Lucas et al, Reactivity and plasticity in the amygdala nuclei during opiate withdrawal conditioning: Differential expression of c-fos and arc immediate early genes. Neuroscience 154, 1021–1033 (2008).

[5]Y. Alaghband et al, Retrieval-induced NMDA receptor-dependent Arc expression in two models of cocaine-cue memory. Neurobiol. Learn. Mem. 116, 79–89 (2014).


一键拨号 一键导航
扫条码反馈系统
扫扫下,反馈意见现阶段界面
在线咨询跟进
通过扫描二维码大家关注
银河集团官网 生物制品
反回壳体