
结果
1.膜脂分子PI4P在海马神经元胞膜上富集
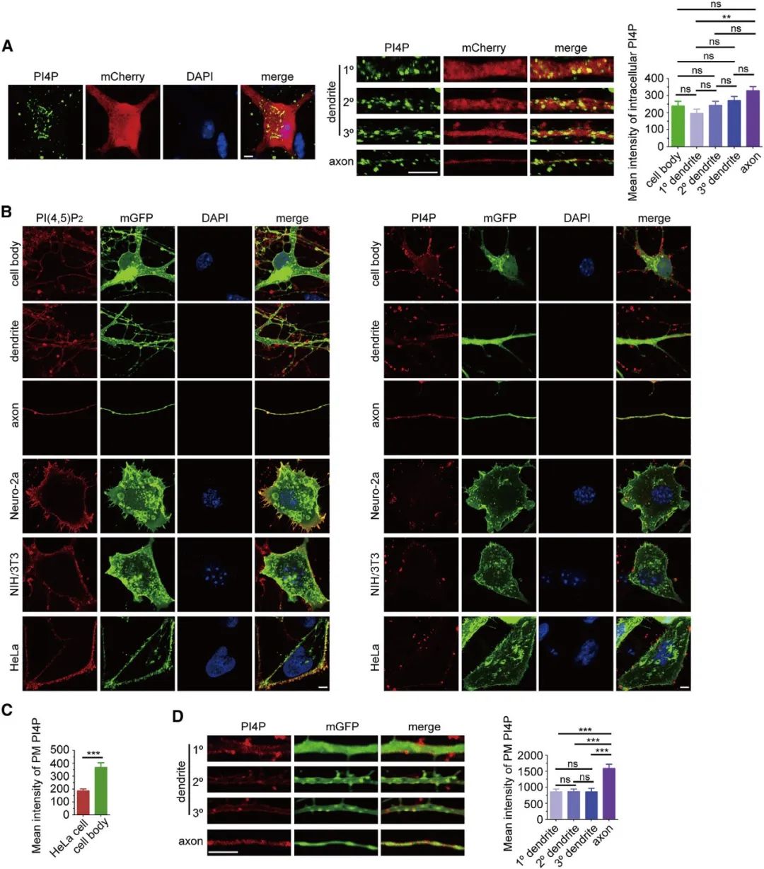
第一,从而明显磷脂酰肌醇4-磷酸(Phosphatidylinositol 4-phosphate, PI4P)在感觉中枢神经元中的亚组织细胞核分布图,我运用免疫系统荧光技巧感觉,海马感觉中枢神经元组织细胞核膜中PI4P的信号构造清晰过于Neuro-2a(小鼠脑中枢神经瘤生殖细胞)、NIH/3T3(小鼠成纤维棉体细胞)和 HeLa(上皮内部)。降钙素原检测定量分析表明,PI4P在轴突胞膜中比树突更多种多样(图1)。

图1 PI4P在小鼠海马周围神经元中的亚内部匀称
2.树突胞膜中的PI4P水平在LTP过程中发生动态可逆变化
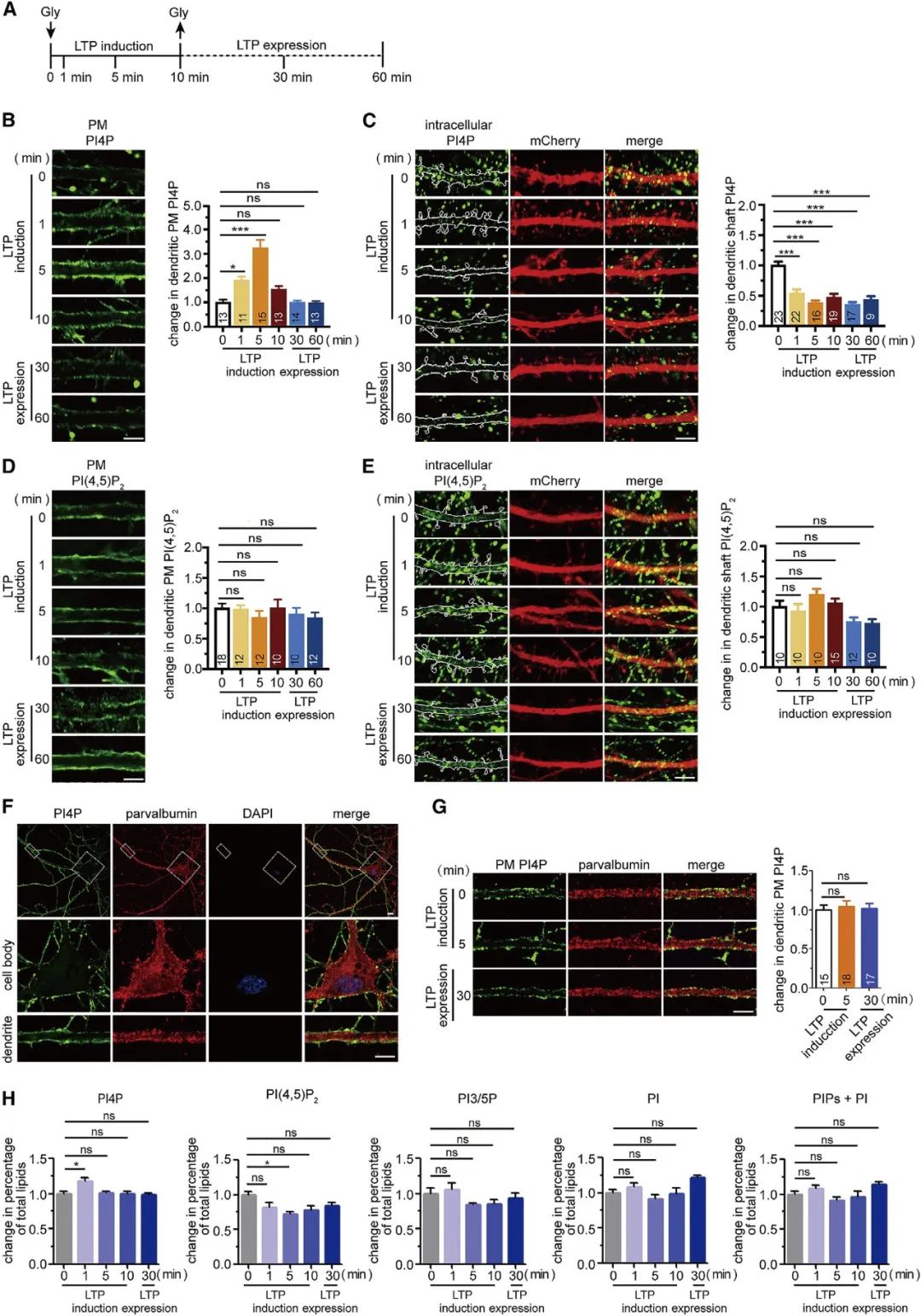
在脑面感觉神经末梢脑面感觉神经装置中,座落在树突棘的突触后位点发送了大有些开心性填写。成了找寻PI4P在突触传达着和突触可蠕变中的使用,原作者先是论述了PI4P在树突中的亚上皮细胞布局和含铁有没会跟随着脑面感觉神经促销活动发生了新动态发生变化。在体内培养出的海马脑面感觉神经元中,论述者借助于NMDA感觉的共高兴剂(co-agonist)甘氨过酸学引诱细胞系的长时程提升(long-term synaptic potentiation,LTP)边际效应。結果会发现,树突的PI4P讯号效果受面神经元活動的调理,其情况在LTP时间历程技术性不可逆转变化无常(图2)。

图2 树突胞膜中的PI4P质量在LTP过程中 中产生动态图片可逆转转变
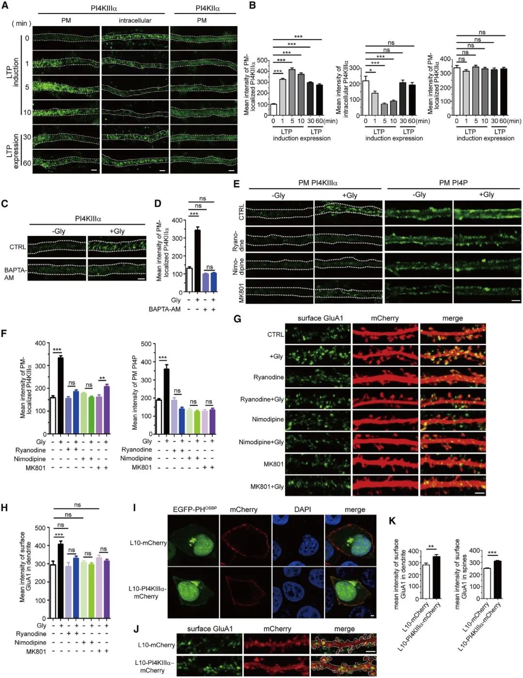
3.PI4KIIIa参与PI4P的合成过程

图3 PI4KIIIa体验了操作过程依耐的PI4P制作而成操作过程
接下来,研究人员验证了PI4P在活动依赖的AMPAR膜转运过程中的重要作用,同时,借助免疫染色发现,树突上大多数AMPAR转运体并不富含 PI4P,提示了细胞膜上的PI4P是活动依赖的AMPAR囊泡胞外转运所必需的。
随后,研究人员进一步发现CICR(钙诱骗的钙发挥)有助于了PI4KIIIa在LTP这段时间内从細胞质到細胞膜从表面募集,因而介导了PI4P的分解成,有助于AMPAR亚基GluA1在細胞膜上的运载(图4)。
作出报告单各自提示卡了造成LTP的海马感觉神经元中,人体人体细胞内钙阴阳离子氧浓度下降可以淡化会了PI4KIIIa向人体人体细胞从表面募集,从而可以淡化会PI4P的聚合进程。

图4 PI4KIIIa位置定位树突质膜外面,并在LTP引发下崔化合成图片PI4P
4.沉默PI4KIIIa表达可抑制LTP和长期记忆

图5 不说话了PI4KIIa和PI4KIIIa的传达可治理和改善LTP
最后的,写作者通过需求害怕条件光反射和Morris水迷宫行为举动学范式发觉,在海马CA1区冷漠PI4KIIIa表答可形成小鼠回忆力疵点。显示信息了,海马CA1感觉神经元中PI4KIIIa依赖症的PI4P炼制我们对了解回忆力是必需品的(图6)。
所诉最终结果表明了冷漠PI4KIIIa可磨损了突触的长时程激发目的并且各种动物的的记忆效果。

图6 沉默不语海马CA1快感性面神经元中PI4KIIIa的理解导致小鼠记忆英文一些缺陷
结论
